Ciao David,
ora ho capito tutto e credo di poterTi dare dettagli importanti per risolvere il problema del PWM.
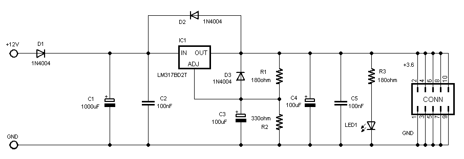
Ho costruito lo stabilizzatore quello del data sheet a doppio diodo con LM317 tarando a 5V. Ho collegato il tutto al PWM SENZA CAMBIARE i componenti ipoteticamente danneggiati eeeeeeh …………………… miracolo !!!
Il PWM non era danneggiato mi ha dato subito COPPIA ELEVATA senza ritardi in partenza, arriva fino ai 24 V senza sbalzi o vuoti, e simulando l’inerzia ( a freno sempre tirato al 60 % max Velocità ) mi ha fornito ben 10 A senza perdere coppia o eccessiva velocità .
- Quindi il problema era solo il 7805.
- Il PWM era settato con R1 e R2 entrambe a 500 Ohm e Pot da 100 K.
- LM317 lievemente tiepido a max regime 10 A
Potevo chiudere il tutto, ma la mia voglia di capire ………………… !!!
Ho
ripristinato solo R1 ed R2 entrambe da 1 K come da schema originale, intatto il resto, ……….e qui nuova rottura …… !!!
- Pot da 0 % a 80 % = PWM Muto, motore fermo, assenza di sibilo tipico.
- Pot all’ 81 % = Saturazione, Sparati 24 V ….. in una frazione di secondo ….
-
LM317 DISTRUTTO A FREDDO Da questo momento in poi pur ripristinando lo stabilizzatore con 317 NUOVO ( a meno che si siano danneggiati altri componenti dello stabilizzatore ma non credo ) si è verificato questo:
Appena alimento il circuito ( IN STAND BY , Pot a ZERO ) viene dato un breve impulso ( mezzo secondo ) a 24 V quindi con corrente alta, simile a quello delle automobiline radiocomandate, commutandole in ON in Stand by il motore parte e si ferma quasi subito.
Ma in questa frazione si Distrugge nuovamente LM317 A FREDDO.Non sono mai più riuscito a far partire il PWM , causa distruzione di n. 3 LM317 dopo impulso alimentando in stand by.
INOLTRE:
appena disconnetto il Vout del 317 ( anche rotto ) con scheda in tensione, PARTE IL MOTORE A MAX REGIME come fosse direttamente collegato alle batterie !!!
Questo conferma che tutto il PWM è “appeso” sul Vi e Vo dello Stabilizatore ( non protetto ) qualunque esso sia.
CONCLUSIONI:
Il PWM settato con R1/2 a 500 Ohm e Pot a 100 K credo sia ufficialmente la versione OK !!!
Il problema è che sia 7805 sia LM317 ricevono qualcosa ( Amp ) che non dovrebbero, QUINDI BISOGNA PROTEGGERLI IN QUALCHE MODO, i 2 diodi NON SONO SERVITI !!
David ora a Te o eventuali altri esperti del Forum, dirmi come risolvere la questione, E PUBBLICARE LO SCHEMA UFFICIALE TESTATO, ringraziando sempre in anticipo per la Vs. dedizione.
Un saluto
by
Anthony
PS: Per Quarch2000, credo di essere
meno esperto di Te e quindi alcuni accorgimenti enunciati NON li conosco ( sono un ragioniere ), comunque Grazie, hai guadagnato dei punti
