Ho finito di assemblare il prototipo e devo dire che i conti fatti mi sembrano eccellenti !
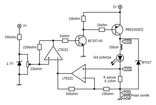
Questo è lo schema completo dei valori :
Questa è la foto dell' assemblaggio :
E questo è l' oscillogramma dove si vede sul CH1 la corrente nell' induttore e sul CH2 (che è invertito) la tensione tra il collettore del transistor PNP e il riferimento :
Come si può vedere la corrente di picco nel ramo di potenza è stata regolata a 1,4A mentre la frequenza di switching è di circa 50kHz. L' induttore ha un valore leggermente differente, è da 330µH invece che da 350µH e l' amplificazione del primo operazionale è di circa 9 volte. Per il momento ho evitato di aggiungere altri oscillogrammi ma se dovessero interessare non esitate a chiedere.
Cosa ne dite ?
Grazie!
P.S.
Per il momento l' induttore è un po' troppo grande, nei prossimi giorni cercherò di ridurne le dimensioni...
Regolatore buck per alimentare un led di potenza
Moderatori:
carloc,
g.schgor,
BrunoValente,
IsidoroKZ
24 messaggi
• Pagina 3 di 3 • 1, 2, 3
1
voti
Urca! Sembra che funzioni
. Riduci la resistenza di base del pnp, sei al limite del guadagno del transistor. Scenderei a 330 ohm. Poi un condensatore da un paio di nanofarad in parallelo alla R di base dell'npn, accelera lo spegnimento. Infine al posto di una resistenza da 10 kohm sul collettore dell'npn, la toglierei e metterei 1 kohm fra base ed emettitore del pnp, cosi` si spegne piu` in fretta.
Per ridurre l'induttore senza alzare la frequenza puoi aumentare il ripple di corrente aumentando l'isteresi del comparatore, oppure aggiungi il condensatore dopo l'induttanza, condensatore che ti avevo fatto togliere, cosi` fai un controllo isteretico su valore medio, e la frequenza scende, e puoi usare un induttore piu` piccolo. Pero` non so calcolare il circuito con il controllo sulla corrente media.
Per ridurre l'induttore senza alzare la frequenza puoi aumentare il ripple di corrente aumentando l'isteresi del comparatore, oppure aggiungi il condensatore dopo l'induttanza, condensatore che ti avevo fatto togliere, cosi` fai un controllo isteretico su valore medio, e la frequenza scende, e puoi usare un induttore piu` piccolo. Pero` non so calcolare il circuito con il controllo sulla corrente media.
Per usare proficuamente un simulatore, bisogna sapere molta più elettronica di lui
Plug it in - it works better!
Il 555 sta all'elettronica come Arduino all'informatica! (entrambi loro malgrado)
Se volete risposte rispondete a tutte le mie domande
Plug it in - it works better!
Il 555 sta all'elettronica come Arduino all'informatica! (entrambi loro malgrado)
Se volete risposte rispondete a tutte le mie domande
0
voti
IsidoroKZ ha scritto:Urca! Sembra che funzioni![]()
E' si, sembra che funzioni davvero bene! I transistor scaldano pochissimo, tanto da non richiedere nessun dissipatore. Ho visto inoltre che effettivamente posso accettare un ripple più alto, anche 300mA mi vanno bene.
L' unico problemino come dicevo è l' induttore. Ho paura che dovrò inevitabilmente anche salire con la frequenza altrimenti le dimensioni del nucleo rimarranno troppo ingombranti.
Per il resto metterò subito in pratica i consigli relativi alle resistenze e al condensatore per il pilotaggio dei transistor
DarwinNE ha scritto:Molto bello, mi piacciono i circuiti di questo genere. Sei riuscito a stimarne il rendimento?
Si effettivamente anche a me i circuiti di questo genere piacciono. Avevo trovato un' integrato idoneo, ma prezzo a parte, il suo utilizzo avrebbe reso lo studio del circuito "privo" di divertimento
Per il calcolo del rendimento devo ancora vedere, anche perché come dicevo sopra credo si renderanno necessarie alcune modifiche piuttosto radicali. Quando riuscirò a trovare il giusto compromesso tra affidabilità e dimensioni proverò a stimare il rendimento... ammesso di esserne capace...
24 messaggi
• Pagina 3 di 3 • 1, 2, 3
Chi c’è in linea
Visitano il forum: Nessuno e 72 ospiti

Elettrotecnica e non solo (admin)
Un gatto tra gli elettroni (IsidoroKZ)
Esperienza e simulazioni (g.schgor)
Moleskine di un idraulico (RenzoDF)
Il Blog di ElectroYou (webmaster)
Idee microcontrollate (TardoFreak)
PICcoli grandi PICMicro (Paolino)
Il blog elettrico di carloc (carloc)
DirtEYblooog (dirtydeeds)
Di tutto... un po' (jordan20)
AK47 (lillo)
Esperienze elettroniche (marco438)
Telecomunicazioni musicali (clavicordo)
Automazione ed Elettronica (gustavo)
Direttive per la sicurezza (ErnestoCappelletti)
EYnfo dall'Alaska (mir)
Apriamo il quadro! (attilio)
H7-25 (asdf)
Passione Elettrica (massimob)
Elettroni a spasso (guidob)
Bloguerra (guerra)



