Cos'è ElectroYou | Login Iscriviti

ElectroYou - la comunità dei professionisti del mondo elettrico

Trasformazione tasto in interruttore

Elettronica lineare e digitale: didattica ed applicazioni

Moderatori: Foto Utentecarloc, Foto Utenteg.schgor, Foto UtenteBrunoValente, Foto UtenteIsidoroKZ

0
voti

[21] Re: Trasformazione tasto in interruttore

Messaggioda Foto Utentetony89 » 12 lug 2010, 13:00

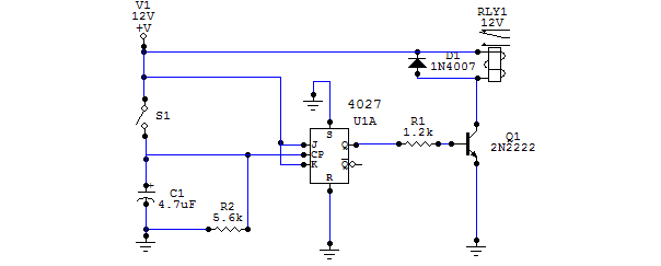
Lo schema allegato potrebbe essere una possibile soluzione in base a quanto espresso nella risp.14! Magari aspettiamo qualche conferma sul corretto funzionamento del circuito da parte chi ne sa molto più di me!
ps: ovviamente il relè lo sceglieresti con la portata del contatto adeguata al carico che ci devi collegare!
ciao| :)
Allegati
Da pulsante a interruttore (passo passo elettronico) con regolatore.png
Da pulsante a interruttore (passo passo elettronico) con regolatore.png (27.38 KiB) Osservato 2786 volte
Avatar utente
Foto Utentetony89
0 2 5
Frequentatore
Frequentatore
 
Messaggi: 216
Iscritto il: 11 apr 2010, 19:09

0
voti

[22] Re: Trasformazione tasto in interruttore

Messaggioda Foto UtenteAndrea1988 » 12 lug 2010, 16:56

molto interessante...!!
grazie mille...
aspetto il via dagli esperti e poi procedo con gli acquisti..
ah dimenticavo...
il circuito non deve essere un fornelletto..
lo metterei sotto la moquette....



lucbie ha scritto:Ti chiedo per la terza volta cosa devi accendere con questo pulsante.

Se non conosciamo il carico, come possiamo aiutarti?


scusami...
ma sembrava di aver gia riposto...
comunque saranno quattro strisce di led rossi (12V)...
Avatar utente
Foto UtenteAndrea1988
0 2
 
Messaggi: 37
Iscritto il: 8 lug 2010, 17:30

0
voti

[23] Re: Trasformazione tasto in interruttore

Messaggioda Foto Utentetony89 » 12 lug 2010, 17:22

eh lo so hai ragione, infondo in macchina la stufa c'è già...hihihi! dai speriamo che qualche asperto si faccia vedere presto per dare conferma!
Avatar utente
Foto Utentetony89
0 2 5
Frequentatore
Frequentatore
 
Messaggi: 216
Iscritto il: 11 apr 2010, 19:09

0
voti

[24] Re: Trasformazione tasto in interruttore

Messaggioda Foto Utentelucbie » 12 lug 2010, 18:23

Quindi, visto che la corrente nei LED non sarà elevata (quant'è la corrente per singola stringa), in teoria, potresti evitare relé e diodo relativo ed usare un transistore o un MOS di potenza anziché il 2N2222.

Senza parti meccaniche diventa tutto più affidabile.

Riguardo il riscaldamento, probabilmente il più sarà dovuto al 7805. Comunque, per questioni di sicurezza, non metterei il tutto sotto la moquette.
Avatar utente
Foto Utentelucbie
85 1 3 7
Expert EY
Expert EY
 
Messaggi: 676
Iscritto il: 9 dic 2009, 21:18
Località: Brianza

0
voti

[25] Re: Trasformazione tasto in interruttore

Messaggioda Foto UtenteAndrea1988 » 12 lug 2010, 22:41

guarda sinceramente devo ancora prenderele queste strisce...
appena le prendo, faccio misurazioni varie...

comunque pensavo di mettere il tutto dentro una scatolina di plastica...
e nasconderla da qualche parte...
magari anche nel tunnel centrale...
meno scalda comunque meglio è...
Avatar utente
Foto UtenteAndrea1988
0 2
 
Messaggi: 37
Iscritto il: 8 lug 2010, 17:30

0
voti

[26] Re: Trasformazione tasto in interruttore

Messaggioda Foto Utentetony89 » 12 lug 2010, 23:05

Allora visto che ancora non sai di preciso a quanto ammonta il carico e che poi in base a ciò si dovrebbe dimensionare correttamente il transistor di potenza o il MOS, proprio per questo avevo pensato al classico relè anzichè alla comunque valida idea espressa da lucbie! In pratica con il relè hai un circuito più versatile rispetto alla tipologia e l'entità del carico che ci puoi collegare (prendi un relè di qualche Ampere e sei a posto)! Per quanto riguarda il discorso calore anche qui concordo con lucbie, l'unico componente che si dovrebbe leggermente intiepidire è il 7805 ma nulla più di tanto in quanto va ad alimentare un carico davvero esiguo (poi dell'entita del calore ti rendi conto bene a circuito realizzato), certo è che cercherei comunqe di mettere il cicuito in un posto non troppo ''soffocato''! Per il resto non sono state sollevate obiezioni quindi credo che il circuito possa andare! 8)
Avatar utente
Foto Utentetony89
0 2 5
Frequentatore
Frequentatore
 
Messaggi: 216
Iscritto il: 11 apr 2010, 19:09

0
voti

[27] Re: Trasformazione tasto in interruttore

Messaggioda Foto UtenteAndrea1988 » 12 lug 2010, 23:49

non si posso usare tipo dissipatori??
comunque allora procedo con l'acquisto?
tony mi fai un lista ben dettagliata cosi poi vado dal rivenditore con quella e sono sicuro do non sbagliare..

grazie mille..!
Avatar utente
Foto UtenteAndrea1988
0 2
 
Messaggi: 37
Iscritto il: 8 lug 2010, 17:30

0
voti

[28] Re: Trasformazione tasto in interruttore

Messaggioda Foto Utentelucbie » 13 lug 2010, 10:44

Anziché il 2N2222 potresti comprare un BD711. Si tratta di un economico NPN di potenza in package TO220 che puoi usare sia per pilotare il relé, sia per pilotare direttamente i LED nel caso in cui non richiedano correnti eccessive; ha anche il vantaggio che dissipa meglio il calore.

I dissipatori, sebbene non necessari viste le potenze in gioco, sono comunque consigliati. :mrgreen:


Volendo c'è anche la soluzione minimalista a 2 transistori; vedere il punto 6 del seguente articolo:
http://www.electroportal.net/vis_resour ... n=RP&id=96
Avatar utente
Foto Utentelucbie
85 1 3 7
Expert EY
Expert EY
 
Messaggi: 676
Iscritto il: 9 dic 2009, 21:18
Località: Brianza

0
voti

[29] Re: Trasformazione tasto in interruttore

Messaggioda Foto Utentedavidde » 13 lug 2010, 11:42

Non capisco una cosa, se il problema sollevato da Andrea1988 riguarda la curiosità di costruire un circuito elettronico le soluzioni possono essere molteplici, se invece c' è soltanto la necessità di avere un' interruttore di tipo toggle non capisco perché complicarsi la vita.

Un relé passo-passo andrebbe benissimo altrimenti altrettanto valida era l' idea di g.schgor.

I relé nelle applicazioni "dubbie", ovvero quando non si sa bene dove ci si andrà a collegare, ad esempio per prelevare l' alimentazione sono molto più robusti danno meno sorprese.


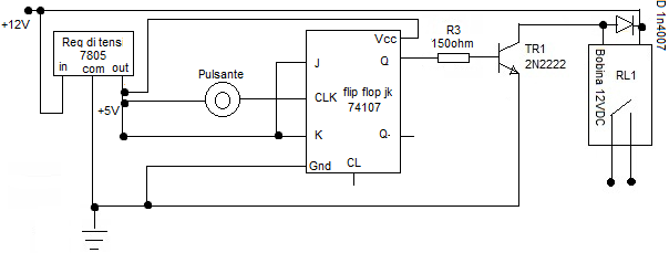
Mi permetto qualche commento al circuito postato da tony89:
Se invece del 74107 che è un TTL si utilizza un 4027 che può essere alimentato direttamente a 12V ci si risparmia lo stabilizzatore di tensione, a patto di prelevare l' alimentazione da un punto sufficientemente stabile possibilmente esente da picchi.
Credo inoltre che sarebbe opportuno inserire un filtro antirimbalzo per il pulsante, altrimenti il relé alla chiusura del pulsante scambierebbe più volte rendendo casuale la posizione del contatto di potenza.
Infine la resistenza da 150ohm in uscita dall' integrato mi sembra un po' bassa, a 5V la porta erogherebbe circa 33mA che sono decisamente troppi, se non ricordo male il limite in source per questa famiglia sia di soli 0,4mA.


X Marioursino :

credo che questo circuito possa fare al caso tuo: bistabile con solo pulsante.
Avatar utente
Foto Utentedavidde
13,3k 4 9 12
G.Master EY
G.Master EY
 
Messaggi: 4026
Iscritto il: 2 ago 2007, 11:40
Località: Bologna

0
voti

[30] Re: Trasformazione tasto in interruttore

Messaggioda Foto Utentetony89 » 13 lug 2010, 16:27

davidde in base a quanto espresso giustamente da te, ho modificato il circuito come segue! che dici è corretto o c'è ancora qualcosa che non va? :roll:
ps: riguardo all'utilizzo di un relè passo passo tradizionale è stata espessa richiesta di Andrea1988 all'inizio del topic di non voler far uso di tale elemento, mentre non ho preso in considerazione l'idea di g.schgor (presumo ti riferisci a quella con in transistor) in quanto la soluzione con l'uso del flip flop mi sembra più ''elegante''!
Allegati
passo passo elettronico v.2.png
passo passo elettronico v.2.png (8.32 KiB) Osservato 2650 volte
Avatar utente
Foto Utentetony89
0 2 5
Frequentatore
Frequentatore
 
Messaggi: 216
Iscritto il: 11 apr 2010, 19:09

PrecedenteProssimo

Torna a Elettronica generale

Chi c’è in linea

Visitano il forum: Nessuno e 109 ospiti