Semplice circuito per iniziare
Moderatori:
carloc,
g.schgor,
BrunoValente,
IsidoroKZ
0
voti
Non e' necessario realizzare un circuito stampato. Ci sono altri sistemi come usare le bredboards o montare i componenti su una scheda millefori e realizzare i collegamenti con fili sottilissimi.
"La follia sta nel fare sempre la stessa cosa aspettandosi risultati diversi".
"Parla soltanto quando sei sicuro che quello che dirai è più bello del silenzio".
Rispondere è cortesia, ma lasciare l'ultima parola ai cretini è arte.
"Parla soltanto quando sei sicuro che quello che dirai è più bello del silenzio".
Rispondere è cortesia, ma lasciare l'ultima parola ai cretini è arte.
-

TardoFreak
73,9k 8 12 13 - -EY Legend-

- Messaggi: 15754
- Iscritto il: 16 dic 2009, 11:10
- Località: Torino - 3° pianeta del Sistema Solare
0
voti
Beh, mi piacerebbe, anche in vista del piccolo robot, imparare a realizzare dei circuiti stampati..
Ma se per imparare a disporre i componenti è meglio utilizzare la millefori, per me va benissimo!
Dove posso trovarla, e a che prezzo?
Ma se per imparare a disporre i componenti è meglio utilizzare la millefori, per me va benissimo!
Dove posso trovarla, e a che prezzo?
1
voti
I circuiti stampati seri, anche solo i doppia faccia con fori metallizzati, si disegnano sul PC e si fanno produrre a chi fa circuiti stampati. inoltre, usando le millefori, si possono realizzare schede molto piu' compatte di qualsiasi scheda realizzata a livello hobbistico. Puoi anche mettere tutti i componenti uno attaccato all' altro perche' i collegamenti li fai con i fili. Se vuoi farti il robot la miniaturizzazione e' quantomai utile se non necessaria.
Le schede millefori le vendono un po' tutti i negozi di componenti elettronici e molte aziende online.
E non costano neanche tanto.
Le schede millefori le vendono un po' tutti i negozi di componenti elettronici e molte aziende online.
E non costano neanche tanto.
"La follia sta nel fare sempre la stessa cosa aspettandosi risultati diversi".
"Parla soltanto quando sei sicuro che quello che dirai è più bello del silenzio".
Rispondere è cortesia, ma lasciare l'ultima parola ai cretini è arte.
"Parla soltanto quando sei sicuro che quello che dirai è più bello del silenzio".
Rispondere è cortesia, ma lasciare l'ultima parola ai cretini è arte.
-

TardoFreak
73,9k 8 12 13 - -EY Legend-

- Messaggi: 15754
- Iscritto il: 16 dic 2009, 11:10
- Località: Torino - 3° pianeta del Sistema Solare
0
voti
Capito. Sì, penso che opterò per le millefori!
Ma come funziona la connessione dei vari componenti?
C'è qualche guida?
Nei circuiti stampati, una volta pronte le piste, è sufficiente saldare i componenti.
Ma in questo caso?
Come si lavora?
I componenti vanno saldati?
E se sì, prima o dopo averli collegati?
E con che tipo di filo vanno realizzati i collegamenti?
Filo di rame?
Ma come funziona la connessione dei vari componenti?
C'è qualche guida?
Nei circuiti stampati, una volta pronte le piste, è sufficiente saldare i componenti.
Ma in questo caso?
Come si lavora?
I componenti vanno saldati?
E se sì, prima o dopo averli collegati?
E con che tipo di filo vanno realizzati i collegamenti?
Filo di rame?
1
voti
Arkano ha scritto:Capito. Sì, penso che opterò per le millefori!
Ma come funziona la connessione dei vari componenti?
C'è qualche guida?
Non lo so, io ho imparato da me.
Arkano ha scritto:Nei circuiti stampati, una volta pronte le piste, è sufficiente saldare i componenti.
Ma in questo caso?
Anche sulle millefori i componenti vanno saldati.
Arkano ha scritto:Come si lavora?
I componenti vanno saldati?
E se sì, prima o dopo averli collegati?
Prima si saldano i componenti poi si collegano fra di loro.
Arkano ha scritto:E con che tipo di filo vanno realizzati i collegamenti?
Filo di rame?
Si, filo di rame. Io uso quello per wire-wrap che e' sottilissimo.
Questo e' un esempio di circuito filato. Come puoi notare alcune connessioni (massa e alimentazione) sono realizzato con filo nudo, le altre con filo di rame per filature, altre connessioni direttamente con una goccia di stagno fra un pin e l' altro. Alcuni pin non sono saldati perche' ... non me ne fregava niente di saldarli.
Per i circuiti integrati si usa saldare uno zoccolo dove poi verra' inserito, appunto, il curcito integrato. Questo per avere la possibilita' di sostituirlo se per qualche motivo si guasta.
Questo circuitino e' realizzato un po' alla cavolo (mi vergongno anche un po' a postarlo), e' solo un esperimento e, come potrai notare, ci sono anche due resistenze saldate ... al volo.
Pero' funziona, e pure bene.
"La follia sta nel fare sempre la stessa cosa aspettandosi risultati diversi".
"Parla soltanto quando sei sicuro che quello che dirai è più bello del silenzio".
Rispondere è cortesia, ma lasciare l'ultima parola ai cretini è arte.
"Parla soltanto quando sei sicuro che quello che dirai è più bello del silenzio".
Rispondere è cortesia, ma lasciare l'ultima parola ai cretini è arte.
-

TardoFreak
73,9k 8 12 13 - -EY Legend-

- Messaggi: 15754
- Iscritto il: 16 dic 2009, 11:10
- Località: Torino - 3° pianeta del Sistema Solare
0
voti
Capisco!
Quindi prima si saldano i componenti ai fori di rame, dopo di che si collegano tra loro con un filo che va a sua volta saldato, giusto?
Per saldare, va bene un qualunque saldatore a stagno?
E come faccio lo sbroglio per disporre i componenti?
Quindi prima si saldano i componenti ai fori di rame, dopo di che si collegano tra loro con un filo che va a sua volta saldato, giusto?
Per saldare, va bene un qualunque saldatore a stagno?
E come faccio lo sbroglio per disporre i componenti?
1
voti
Arkano ha scritto:Capisco!
Quindi prima si saldano i componenti ai fori di rame, dopo di che si collegano tra loro con un filo che va a sua volta saldato, giusto?
Giusto.
Arkano ha scritto:Per saldare, va bene un qualunque saldatore a stagno?
No. Quello che i lattonieri usano per saldare i tubi di piombo non va bene.
Saldatore per circuiti elettronici con punta finissima e' un' ottima soluzione. Se poi e' anche controllato in temperatura va ancora meglio. Rivolgersi ai negozi di componenti elettronici o online.
Arkano ha scritto:E come faccio lo sbroglio per disporre i componenti?
Io lo faccio a sensazione. Metto i componenti collegati fra di loro vicini. E poi mi piace che il circuito sia anche bello da vedere.
"La follia sta nel fare sempre la stessa cosa aspettandosi risultati diversi".
"Parla soltanto quando sei sicuro che quello che dirai è più bello del silenzio".
Rispondere è cortesia, ma lasciare l'ultima parola ai cretini è arte.
"Parla soltanto quando sei sicuro che quello che dirai è più bello del silenzio".
Rispondere è cortesia, ma lasciare l'ultima parola ai cretini è arte.
-

TardoFreak
73,9k 8 12 13 - -EY Legend-

- Messaggi: 15754
- Iscritto il: 16 dic 2009, 11:10
- Località: Torino - 3° pianeta del Sistema Solare
0
voti
Capito!
Ti ringrazio moltissimo!
Un'ultima domanda: quanto costa di media un saldatore adatto?
Ti ringrazio moltissimo!
Un'ultima domanda: quanto costa di media un saldatore adatto?
0
voti
Non lo so, io uso un Weller che ha piu' di 20 anni. Ma penso che cona ventina/trentina di eurozzi ti levi la paura.
"La follia sta nel fare sempre la stessa cosa aspettandosi risultati diversi".
"Parla soltanto quando sei sicuro che quello che dirai è più bello del silenzio".
Rispondere è cortesia, ma lasciare l'ultima parola ai cretini è arte.
"Parla soltanto quando sei sicuro che quello che dirai è più bello del silenzio".
Rispondere è cortesia, ma lasciare l'ultima parola ai cretini è arte.
-

TardoFreak
73,9k 8 12 13 - -EY Legend-

- Messaggi: 15754
- Iscritto il: 16 dic 2009, 11:10
- Località: Torino - 3° pianeta del Sistema Solare
0
voti
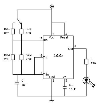
Ho modificato in questo modo l'astabile, per fare un po' di pratica, rendendo disponibili con un deviatore due frequenze:
In questo modo, col deviatore su A si ha una frequenza di lampeggiamento di 10kHz, mentre su B di 1kHz, entrambe con DC dell'80%.
Dovrebbe funzionare, giusto?
In questo modo, col deviatore su A si ha una frequenza di lampeggiamento di 10kHz, mentre su B di 1kHz, entrambe con DC dell'80%.
Dovrebbe funzionare, giusto?
Chi c’è in linea
Visitano il forum: Nessuno e 79 ospiti

Elettrotecnica e non solo (admin)
Un gatto tra gli elettroni (IsidoroKZ)
Esperienza e simulazioni (g.schgor)
Moleskine di un idraulico (RenzoDF)
Il Blog di ElectroYou (webmaster)
Idee microcontrollate (TardoFreak)
PICcoli grandi PICMicro (Paolino)
Il blog elettrico di carloc (carloc)
DirtEYblooog (dirtydeeds)
Di tutto... un po' (jordan20)
AK47 (lillo)
Esperienze elettroniche (marco438)
Telecomunicazioni musicali (clavicordo)
Automazione ed Elettronica (gustavo)
Direttive per la sicurezza (ErnestoCappelletti)
EYnfo dall'Alaska (mir)
Apriamo il quadro! (attilio)
H7-25 (asdf)
Passione Elettrica (massimob)
Elettroni a spasso (guidob)
Bloguerra (guerra)
