Cos'è ElectroYou | Login Iscriviti

ElectroYou - la comunità dei professionisti del mondo elettrico

Driver per led 3 W ~ 0.7 A

Elettronica lineare e digitale: didattica ed applicazioni

Moderatori: Foto Utentecarloc, Foto Utenteg.schgor, Foto UtenteBrunoValente, Foto UtenteIsidoroKZ

2
voti

[21] Re: Driver per led 3 W ~ 0.7 A

Messaggioda Foto Utentedavidde » 30 giu 2011, 23:48

Grazie Isidoro, molto interessante :-) !

Per il mosfet avevo suggerito l' IRL520 che però è da 100V, forse alla luce di quello che dici, l' IRL2703 è più indicato.

Se non è troppo disturbo posso chiederti velocemente quali considerazioni fai per calcolare resistenza e condensatore. Grazie!
Avatar utente
Foto Utentedavidde
13,3k 4 9 12
G.Master EY
G.Master EY
 
Messaggi: 4026
Iscritto il: 2 ago 2007, 11:40
Località: Bologna

0
voti

[22] Re: Driver per led 3 W ~ 0.7 A

Messaggioda Foto Utentemarioursino » 1 lug 2011, 14:51

I componenti di compensazione sono il condensatore e la resistenza? Se mi potessi dare una dritta,scelto il tansistor IRL2703 consigliatomi da davidde, mi sarebbe di enorme aiuto.. Grazie ancora di tutto, siete stati gentilissimi.
Avatar utente
Foto Utentemarioursino
5.687 3 9 13
G.Master EY
G.Master EY
 
Messaggi: 1598
Iscritto il: 5 dic 2009, 4:32

0
voti

[23] Re: Driver per led 3 W ~ 0.7 A

Messaggioda Foto Utentemarioursino » 2 lug 2011, 13:39

Mi consola il fatto che quest'estate mi aspetti un bel libro di modellazione e controllo di sistemi dinamici.
Avatar utente
Foto Utentemarioursino
5.687 3 9 13
G.Master EY
G.Master EY
 
Messaggi: 1598
Iscritto il: 5 dic 2009, 4:32

0
voti

[24] Re: Driver per led 3 W ~ 0.7 A

Messaggioda Foto UtenteIsidoroKZ » 2 lug 2011, 18:47

Lasciami un po' di tempo per fare i conti. A spanne potrei tirare a indovinare dicendo 10kohm e 1nF, ma dovrei proprio fare i conti, e magari aggiungere una resistenza in serie al gate del MOS.
Per usare proficuamente un simulatore, bisogna sapere molta più elettronica di lui
Plug it in - it works better!
Il 555 sta all'elettronica come Arduino all'informatica! (entrambi loro malgrado)
Se volete risposte rispondete a tutte le mie domande
Avatar utente
Foto UtenteIsidoroKZ
121,2k 1 3 8
G.Master EY
G.Master EY
 
Messaggi: 21059
Iscritto il: 17 ott 2009, 0:00

0
voti

[25] Re: Driver per led 3 W ~ 0.7 A

Messaggioda Foto Utentemarioursino » 2 lug 2011, 19:34

Ma certo, non mi permetto di mettere fretta a nessuno, anzi le sono profondamente riconoscente perché senza il suo aiuto non avrei potuto né realizzare né intuire il funzionamento del circuito.
Avatar utente
Foto Utentemarioursino
5.687 3 9 13
G.Master EY
G.Master EY
 
Messaggi: 1598
Iscritto il: 5 dic 2009, 4:32

3
voti

[26] Re: Driver per led 3 W ~ 0.7 A

Messaggioda Foto Utentedavidde » 3 lug 2011, 11:11

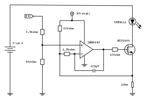
Anch' io in questi giorni stavo provando a costruire un regolatore di corrente per accendere un led infrarosso alla frequenza di 40kHz e con duty cycle del 10%. Il lampeggio deve essere ricevuto da uno di quei sensori integrati quindi è fondamentale che non vi siano difetti nella forma d' onda della corrente. Alla fine i componenti che riguardano la compensazione li ho aggiustati con l' oscilloscopio, anche perché non avendo il led nelle immediate vicinanze del circuito ho notato che la lunghezza dei cavi di collegamento influisce parecchio sul valore di tali componenti.
Adesso la forma d' onda vista all' oscilloscopio sullo shunt è perfetta mentre prima il mosfet era costretto ad accendersi e spegnersi molte più volte in un ciclo rendendo il ricevitore instabile. Non ho la macchina fotografica, domani la prendo a casa e faccio due foto per mostrare le enormi differenze delle forme d' onda con o senza componenti per la compensazione. Grazie per l' ennesima volta Isidoro, da solo non ci sarei mai arrivato e avrei perso un sacco di tempo!

Anche se non è proprio la stessa cosa del regolatore in discussione posto lo schema completo, alla fine sempre di regolatore di corrente si tratta, tra l' altro la corrente richiesta anche nella mia versione è di 700mA:


Avatar utente
Foto Utentedavidde
13,3k 4 9 12
G.Master EY
G.Master EY
 
Messaggi: 4026
Iscritto il: 2 ago 2007, 11:40
Località: Bologna

3
voti

[27] Re: Driver per led 3 W ~ 0.7 A

Messaggioda Foto Utentedavidde » 4 lug 2011, 23:16

Questa è la forma d' onda della corrente rilevata ai capi dello shunt.

In questo caso sono montati la resistenza da 1,5kohm, quella da 120ohm e il condensatore. La corrente è costante a 700mA.

1.png
1.png (403.65 KiB) Osservato 2899 volte


in questo caso era montata soltanto la resistenza da 120ohm. Si nota che i picchi di corrente arrivano a circa 1,5A.
2.png
2.png (390.08 KiB) Osservato 2896 volte
Avatar utente
Foto Utentedavidde
13,3k 4 9 12
G.Master EY
G.Master EY
 
Messaggi: 4026
Iscritto il: 2 ago 2007, 11:40
Località: Bologna

0
voti

[28] Re: Driver per led 3 W ~ 0.7 A

Messaggioda Foto Utentemarioursino » 5 lug 2011, 2:22

Mi sono loggato proprio per chiederti se a tempo perso avresti messo qualche immagine catturata dall'oscillscopio :D

Inoltre ho un dubbio: l'amplificatore attiva il transistor finché la retroazione non lo spegne, questo significa che nel braccio di potenza avrò una corrente di 0.7 A soltanto per una frazione di tempo; allora "a vista" i led avranno luminosità ridotta, o sbaglio / è irrilevante? La tua realizzazione che duty cicle ha approssimativamente?
Avatar utente
Foto Utentemarioursino
5.687 3 9 13
G.Master EY
G.Master EY
 
Messaggi: 1598
Iscritto il: 5 dic 2009, 4:32

2
voti

[29] Re: Driver per led 3 W ~ 0.7 A

Messaggioda Foto Utentedavidde » 5 lug 2011, 11:29

Guarda, sinceramente non sono la persona più indicata a darti spiegazioni in merito, tant' è che io il gruppo RC non l' avrei nemmeno messo :-) . Provo ugualmente a darti una spiegazione ma mi raccomando prendila con le pinze.

All' amplificatore viene imposta sull' ingresso non invertente una tensione conosciuta che deve essere valutata in funzione della caduta di tensione ai capi dello shunt e in funzione della corrente che si vuole ottenere nel carico.
Quando la tensione ai capi dello shunt è inferiore a quella impostata l' operazionale manda alta la sua uscita, quando invece la tensione supera la soglia il comparatore porta l' uscita in basso. Ovviamente quando la tensione sull' uscita dell' operazionale è alta il mosfet è saturo mentre quando è bassa il mosfet è interdetto. Il susseguirsi di questo on-off porta l' operazionale ad oscillare a frequenze elevate per cercare di mantenere la corrente a cavallo della soglia imposta.
Come è evidente dalla foto del secondo oscillogramma in comparatore non riesce lavorare in modo sufficientemente veloce e si perde il controllo della corrente nel carico.
Il gruppo RC penso serva appunto per rallentare la frequenza di commutazione in modo che l' operazionale riesca a gestire correttamente la corrente nel carico.
Poteva essere interessante la foto dell' oscillogramma che mette in relazione la corrente nel carico con l' uscita dell' operazionale, magari questa sera lo aggiungo.

marioursino ha scritto:questo significa che nel braccio di potenza avrò una corrente di 0.7 A soltanto per una frazione di tempo;


Questo sarebbe vero se non aggiungi il gruppo RC. Una volta aggiunto tale gruppo l' effetto di compensazione dovrebbe eliminare i picchi di corrente e rendere il pilotaggio del mosfet molto meno impulsivo. Così facendo otterrai l' effetto voluto, ovvero il controllo della corrente nel carico intorno al valore impostato.

marioursino ha scritto:La tua realizzazione che duty cicle ha approssimativamente?


La mia realizzazione ha un duty cycle del 10% (2,5 µs) su un periodo di 25µs. Nel tuo caso invece non devi switchare per accendere e spegnere il led ma tenerlo acceso in modo costante. In poche parole quando tutto funzionerà a dovere dovresti vedere una linea parallela all' asse delle ascisse collocata ad un' altezza che dipende dalla corrente voluta.

Mi raccomando dubita di tutto quello che ho scritto :? !
Avatar utente
Foto Utentedavidde
13,3k 4 9 12
G.Master EY
G.Master EY
 
Messaggi: 4026
Iscritto il: 2 ago 2007, 11:40
Località: Bologna

0
voti

[30] Re: Driver per led 3 W ~ 0.7 A

Messaggioda Foto Utentemarioursino » 6 lug 2011, 3:10

Ti ringrazio molto per la spiegazione, sono contento che Isidoro ti abbia risolto un problema :D
Vorrei commentare e fare un altro paio di domande ma non avendo ancora studiato oltre quel di cui ho già discusso ti (vi) farei perdere solo del tempo o quasi...

In conclusione mi affiderò ai vostri suggerimenti e tenterò tramite misure da oscilloscopio grezzo di dimensionare la rete RC.
Dirlo è doloroso ma uso un oscilloscopio software funzionante tramite line-in della scheda audio per le misurazioni che approssima da lontano uno strumento vero. Purtroppo per ora non posso permettermi di investire soldi in un oscilloscopio, al limite potrei utilizzare le aule dell'università ma ora che ho finito le lezioni non le rivedrò fino a settembre.
Avatar utente
Foto Utentemarioursino
5.687 3 9 13
G.Master EY
G.Master EY
 
Messaggi: 1598
Iscritto il: 5 dic 2009, 4:32

PrecedenteProssimo

Torna a Elettronica generale

Chi c’è in linea

Visitano il forum: Google [Bot] e 90 ospiti