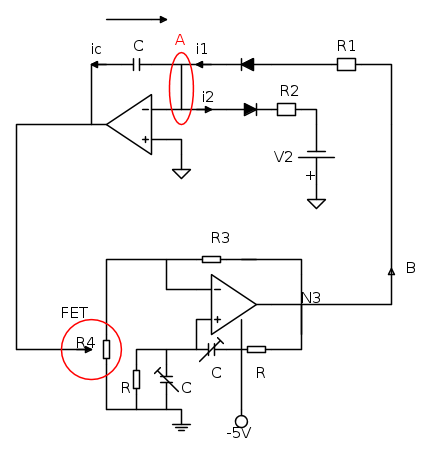
darkweader ha scritto:1)il nodo A è da considerarsi virtualmente a massa
Il nodo A è a 0 V, niente massa virtuale.
darkweader ha scritto:Non capisco se devo considerare il Condensatore essendo da 1uF, alle frequenze da 1Mhz a 10Mhz come una bassa impedenza, oppure devo considerare la corrente che scorre nel condensatore come

Non sei in regime sinusoidale, quindi devi partire dall'equazione costitutiva del condensatore. Consiglio: usa le lettere minuscole per le grandezze variabili nel tempo e quelle maiuscole per quelle costanti.
darkweader ha scritto:Il diodo D2 dovrebbe essere sempre in conduzione, essendo la tensione sul catodo negativa e Va=0.
Ok. Quindi

, costante, con

darkweader ha scritto:
Dov'è C? e la condizione iniziale? Meglio scrivere questa equazione come
![\begin{align}v_\text{o}(T) &=\frac{1}{C}\int_{0}^{T} [I_2-i_1(t)]\text{d} t+v_\text{o}(0) \\
&=\frac{I_2T}{C} -\frac{1}{C}\int_{\Delta t}^{T/2-\Delta t} i_1(t)\text{d} t+v_\text{o}(0)
\end{align} \begin{align}v_\text{o}(T) &=\frac{1}{C}\int_{0}^{T} [I_2-i_1(t)]\text{d} t+v_\text{o}(0) \\
&=\frac{I_2T}{C} -\frac{1}{C}\int_{\Delta t}^{T/2-\Delta t} i_1(t)\text{d} t+v_\text{o}(0)
\end{align}](/forum/latexrender/pictures/d86740cdcf5862c9d92655c758df5634.png)
dove

è il periodo e, nel secondo passaggio,

è un piccolo intervallo di tempo che dipende dalla tensione di soglia del diodo. Tra

e

, si ha

darkweader ha scritto:Ottengo una tensione Vo sempre negativa? che serve ad avere una Vg<0 relativa al JFet ?
No, per niente: la tensione di uscita può essere positiva o negativa a seconda del valore di picco della tensione di ingresso. Ciò che è importante è che, a regime, l'ampiezza di

è regolata quando

ovvero quando

da cui

Vedi quindi che la corrente

, costante, fa da corrente di riferimento e il controllo di ampiezza funziona in modo da imporre che il valor medio di

in un semiperiodo (circa) sia uguale al valore di riferimento. Questo,
indipendentemente dalle caratteristiche del jfet.
Per fare un esempio semplice, supponiamo ideali i due diodi (l'effetto dell'angolo di conduzione di D1 non è però trascurabile), di modo che

e

. Si avrebbe

e

da cui

Nel circuito dell'AN si ha

,

,

da cui

Capisci perché la tensione di uscita diventa di circa 2 V picco-picco?

Ma allora cosa serve il circuito di polarizzazione del jfet? Serve perché bisogna fare in modo che la tensione di uscita dell'opamp stia nei limiti dati dal costruttore.