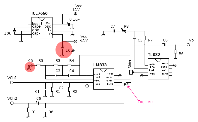
DanteCpp ha scritto:Pietro, per quanto riguarda il dimensionamento del filtro, anch'esso sicuramente deve tagliare al di sotto della banda audio, potrebbe andare bene il dimensionamento del filtro
?
Quel filtro taglia a 1Hz circa, che va bene. Non mi piace
, che reputo troppo alta.
mi pare troppo per non avere fruscii vari. Io starei intorno alla trentina di chiloohm e, per i condensatori userei degli elettrolitici. Ma senti anche chi se ne intende più di me in campo audio.Controlla la polarità dei condensatori che ho cerchiato.
La resistenza a cui ho messo la freccia può essere tolta.
Gli operazionali moderni hanno offset trascurabili e quella resistenza finirebbe per peggiorare le prestazioni del circuito.
Riporta lo schema col simbolo classico dell'operazionale, è molto più comprensibile.
Pietro.

Elettrotecnica e non solo (admin)
Un gatto tra gli elettroni (IsidoroKZ)
Esperienza e simulazioni (g.schgor)
Moleskine di un idraulico (RenzoDF)
Il Blog di ElectroYou (webmaster)
Idee microcontrollate (TardoFreak)
PICcoli grandi PICMicro (Paolino)
Il blog elettrico di carloc (carloc)
DirtEYblooog (dirtydeeds)
Di tutto... un po' (jordan20)
AK47 (lillo)
Esperienze elettroniche (marco438)
Telecomunicazioni musicali (clavicordo)
Automazione ed Elettronica (gustavo)
Direttive per la sicurezza (ErnestoCappelletti)
EYnfo dall'Alaska (mir)
Apriamo il quadro! (attilio)
H7-25 (asdf)
Passione Elettrica (massimob)
Elettroni a spasso (guidob)
Bloguerra (guerra)
, anch'esso sicuramente deve tagliare al di sotto della banda audio, potrebbe andare bene il dimensionamento del filtro
?
pigreco]=π
