Carica batterie solare
Moderatori:
carloc,
g.schgor,
BrunoValente,
IsidoroKZ
41 messaggi
• Pagina 3 di 5 • 1, 2, 3, 4, 5
0
voti
Ok! Grazie
Adesso che ho i pannelli credo mi serva un regolatore di carica adatto, e delle batterie idonee.
Faccio una ricerca quindi per un regolatore di carica per 12v 1A e posto
Adesso che ho i pannelli credo mi serva un regolatore di carica adatto, e delle batterie idonee.
Faccio una ricerca quindi per un regolatore di carica per 12v 1A e posto
0
voti
Fermi tutti...
Dovrebbe essere un circuito integrato, giusto?
Un regolatore di tensione..
Ed è facilmente reperibile in un negozio di elettronica?
Da quello che vedo il costo è molto contenuto
Grazie!
A questo punto lo frappongo fra pannello e pacco-batterie, che dovranno essere da 5v, è giusto?
Dovrebbe essere un circuito integrato, giusto?
Un regolatore di tensione..
Ed è facilmente reperibile in un negozio di elettronica?
Da quello che vedo il costo è molto contenuto
A questo punto lo frappongo fra pannello e pacco-batterie, che dovranno essere da 5v, è giusto?
1
voti
calo182 ha scritto:A questo punto lo frappongo fra pannello e pacco-batterie, che dovranno essere da 5 V, è giusto?
Cerchiamo di fare chiarezza; quello che ho suggerito non e' un caricabatteria ma un sostituto temporaneo al caricatore di serie del telefonino e puo' funzionare se direttamente collegato al telefonino suddetto (con le sue batterie all'interno).
Non serve per la ricarica di batterie esterne al cellulare.
Per il resto, si il 7805 e' un regolatore lineare ( che trovi anche dal barbiere
marco
0
voti
Non posso collegarlo a delle batterie ricaricabili, e poi ricaricare il cellulare con la carica di queste?
Sarebbe meno strssante per la batteria del cellulare, no? Considerato che la luce solare e quindi la ricarica non sarebbe sempre lineare..
Io pensavo ad un collegamento cosi:
Sarebbe meno strssante per la batteria del cellulare, no? Considerato che la luce solare e quindi la ricarica non sarebbe sempre lineare..
Io pensavo ad un collegamento cosi:
1
voti
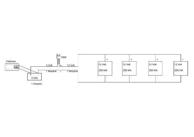
Ti consiglio anche io di vedere il datasheet. Comunque, dato che in questo momento non avevo nulla da fare ho disegnato lo schema di ciò che vorresti costruire. Anche se lo schema non è disegnato in maniera tecnica l'ho disegnato in modo che la piedinatura sia più che comprensibile anche per chi non conosce bene la simbologia. Come dice marco devi collegare tutto ciò al telefono e non alla batteria direttamente perché è il telefono a gestire la curva di carica della batteria
.
-

thunderbolt128
1.640 1 8 13 - Expert

- Messaggi: 721
- Iscritto il: 4 set 2012, 13:57
0
voti
beh volendo la cosa sarebbe pure fattibile ma allora a questo punto bisognerebbe regolare sia la tensione sia la corrente per caricare la prima batteria al meglio ed in seguito collegare la batteria ad un 7805 per regolare la corrente e poter cosi caricare la batteria del telefono. 
-

thunderbolt128
1.640 1 8 13 - Expert

- Messaggi: 721
- Iscritto il: 4 set 2012, 13:57
1
voti
Aggiungerei che dovresti adoperare batterie diverse dalle litio, per le quali la ricarica (e quindi la costruzione di un caricatore) e' piuttosto complessa.
Comunque non era quello che avevi chiesto e:
E questo chi lo ha detto? Al tuo cellulare arriverebbero costantemente i 5V resi dal 7805 (sempre che ci sia il sole).
Comunque non era quello che avevi chiesto e:
calo182 ha scritto:Sarebbe meno strssante per la batteria del cellulare, no? Considerato che la luce solare e quindi la ricarica non sarebbe sempre lineare..
E questo chi lo ha detto? Al tuo cellulare arriverebbero costantemente i 5V resi dal 7805 (sempre che ci sia il sole).
marco
41 messaggi
• Pagina 3 di 5 • 1, 2, 3, 4, 5
Chi c’è in linea
Visitano il forum: Nessuno e 167 ospiti

Elettrotecnica e non solo (admin)
Un gatto tra gli elettroni (IsidoroKZ)
Esperienza e simulazioni (g.schgor)
Moleskine di un idraulico (RenzoDF)
Il Blog di ElectroYou (webmaster)
Idee microcontrollate (TardoFreak)
PICcoli grandi PICMicro (Paolino)
Il blog elettrico di carloc (carloc)
DirtEYblooog (dirtydeeds)
Di tutto... un po' (jordan20)
AK47 (lillo)
Esperienze elettroniche (marco438)
Telecomunicazioni musicali (clavicordo)
Automazione ed Elettronica (gustavo)
Direttive per la sicurezza (ErnestoCappelletti)
EYnfo dall'Alaska (mir)
Apriamo il quadro! (attilio)
H7-25 (asdf)
Passione Elettrica (massimob)
Elettroni a spasso (guidob)
Bloguerra (guerra)




