Cos'è ElectroYou | Login Iscriviti

ElectroYou - la comunità dei professionisti del mondo elettrico

Oscillatore pigro con PUT 2N6027

Elettronica lineare e digitale: didattica ed applicazioni

Moderatori: Foto Utentecarloc, Foto Utenteg.schgor, Foto UtenteBrunoValente, Foto UtenteIsidoroKZ

2
voti

[21] Re: Oscillatore pigro con PUT 2N6027

Messaggioda Foto Utenteedgar » 9 giu 2015, 22:29

Sjuanez ha scritto:Non oscilla

Quello non oscilla manco ad appenderlo ad un filo mi sa :mrgreen:
E' capitato qualche tempo fa ad un conoscente un lotto di 2N6027 farlocco, tutti non funzionanti. Che abbiate un fornitore in comune ?
Se proprio ti vuoi levare la soddisfazione di vedere un'oscillazione puoi assemblare il PUT a componenti discreti che ho linkato in [8]
Avatar utente
Foto Utenteedgar
10,0k 4 5 8
Master
Master
 
Messaggi: 5229
Iscritto il: 15 set 2012, 22:59

1
voti

[22] Re: Oscillatore pigro con PUT 2N6027

Messaggioda Foto Utenteclaudiocedrone » 9 giu 2015, 22:33

che gran figli di PUT :twisted: O_/ ...
P.s. Vabbè mo basta
"Non farei mai parte di un club che accettasse la mia iscrizione" (G. Marx)
Avatar utente
Foto Utenteclaudiocedrone
21,3k 4 7 9
Master EY
Master EY
 
Messaggi: 15303
Iscritto il: 18 gen 2012, 13:36

0
voti

[23] Re: Oscillatore pigro con PUT 2N6027

Messaggioda Foto UtenteSjuanez » 9 giu 2015, 22:33

Ho fatto la cosa più semplice che mi veniva in mente e mi sembra provare che il componente non è buono:

Ho dato con l'alimentatore 1V all'anodo e 3V al Gate, misurati col tester ovviamente i primi due sono i valori che ho detto, ma sorpresa... al catodo ci sono 2.78V e se ho capito come dovrebbe funzionare, non dovrei avere nulla, vero?
Più so e più mi accorgo di non sapere.

Qualsiasi cosa abbia scritto, tieni presente che sono ancora al mio primo rocchetto di stagno.
Avatar utente
Foto UtenteSjuanez
11,3k 6 8 13
G.Master EY
G.Master EY
 
Messaggi: 3479
Iscritto il: 18 mar 2015, 13:48

0
voti

[24] Re: Oscillatore pigro con PUT 2N6027

Messaggioda Foto UtenteSjuanez » 9 giu 2015, 22:35

Se proprio ti vuoi levare la soddisfazione di vedere un'oscillazione puoi assemblare il PUT a componenti discreti che ho linkato in [8]


Si la proverò sicuramente, è stato divertente anche fare quella con il relè, ma poi ho dovuto staccarlo altrimenti si friggeva...
Più so e più mi accorgo di non sapere.

Qualsiasi cosa abbia scritto, tieni presente che sono ancora al mio primo rocchetto di stagno.
Avatar utente
Foto UtenteSjuanez
11,3k 6 8 13
G.Master EY
G.Master EY
 
Messaggi: 3479
Iscritto il: 18 mar 2015, 13:48

0
voti

[25] Re: Oscillatore pigro con PUT 2N6027

Messaggioda Foto UtenteOrionis » 10 giu 2015, 9:02

edgar ha scritto:Quello non oscilla manco ad appenderlo ad un filo mi sa :mrgreen:

:mrgreen: :mrgreen: :mrgreen:
Nemmeno gli Dei possono nulla contro la stupidità umana ?
Avatar utente
Foto UtenteOrionis
2.083 1 6 13
Expert
Expert
 
Messaggi: 103
Iscritto il: 16 mag 2015, 10:33
Località: Bergamo

0
voti

[26] Re: Oscillatore pigro con PUT 2N6027

Messaggioda Foto UtenteOrionis » 10 giu 2015, 10:06

Dunque, vediamo se freschi di una bella dormita ( :roll: ) veniamo a capo del 'Nino de PUTa'.

Innanzitutto, e questa volta sono abbastanza sicuro, dalla nuova creazione su basetta mi pare proprio che il Puttino sia capovolto (cfr l'immagine da datasheet).

Ma perché romperti la testa cercando di far 'dondolare' il PUT invece di vedere intanto se commuta?
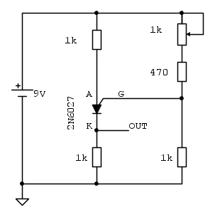
Propongo questo circuito di prova:


Regolando il pot devi riuscire a vedere la commutazione in OUT quando la tensione sul Gate é inferiore a quella sull'Anodo.
Poi, se funza, puoi aggiungere il condensatore sull'Anodo e spingere il PUT finché oscilla :lol:
Nemmeno gli Dei possono nulla contro la stupidità umana ?
Avatar utente
Foto UtenteOrionis
2.083 1 6 13
Expert
Expert
 
Messaggi: 103
Iscritto il: 16 mag 2015, 10:33
Località: Bergamo

0
voti

[27] Re: Oscillatore pigro con PUT 2N6027

Messaggioda Foto UtenteSjuanez » 10 giu 2015, 11:05

Ciao Foto UtenteOrionis e grazie ancora per il supporto!

Innanzitutto, e questa volta sono abbastanza sicuro, dalla nuova creazione su basetta mi pare proprio che il Puttino sia capovolto (cfr l'immagine da datasheet).


Questa storia della piedinatura mi farà uscire matto. Sai il libro che il datasheet riportano quella a cui ti riferisci tu, ma il provacomponenti dice il contrario.

Ma perché romperti la testa cercando di far 'dondolare' il PUT invece di vedere intanto se commuta?


Come scrivevo:
Ho dato con l'alimentatore 1V all'anodo e 3V al Gate, misurati col tester ovviamente i primi due sono i valori che ho detto, ma sorpresa... al catodo ci sono 2.78V e se ho capito come dovrebbe funzionare, non dovrei avere nulla, vero?

Quindi secondo me non computa. Ammesso di aver impostato correttamente l'esperimento.

Forse devo rassegnarmi ad aver preso un lotto difettoso e procurarmene altri. CCi loro!!!! :evil: O_/ O_/
Più so e più mi accorgo di non sapere.

Qualsiasi cosa abbia scritto, tieni presente che sono ancora al mio primo rocchetto di stagno.
Avatar utente
Foto UtenteSjuanez
11,3k 6 8 13
G.Master EY
G.Master EY
 
Messaggi: 3479
Iscritto il: 18 mar 2015, 13:48

1
voti

[28] Re: Oscillatore pigro con PUT 2N6027

Messaggioda Foto UtenteOrionis » 10 giu 2015, 12:16

Sjuanez ha scritto:ma il provacomponenti dice il contrario.

Sono piuttosto perplesso che un prova componenti possa verificare anche un PUT; forse forse un UNJ (dubito!). Mi fido di piu' del datasheet e delle tante immagini in Google sulla piedinatura.


Ho dato con l'alimentatore 1V all'anodo e 3V al Gate, misurati col tester ovviamente i primi due sono i valori che ho detto, ma sorpresa... al catodo ci sono 2.78V e se ho capito come dovrebbe funzionare, non dovrei avere nulla, vero?


Come dici nella tua firma,
Più so e più mi accorgo di non sapere.
mi sta succedendo proprio questo.
Mi sono appassionato alla faccenda perché non ho mai usato un PUT (qualche UNJ in lontano passato) e sono piu' uno smanettone che un teorico.
Ho trovato questo altro interessante link http://www.allaboutcircuits.com/textbook/semiconductors/chpt-7/unijunction-transistor-ujt/ che ti consiglio.
Lho letto e riletto, ma alla fine mi ci perdo.

Se c'é qualcun altro in ascolto, chiedo anch'io aiuto per capire la teoria di questo stupido, semplice e banale componente, che fa impazzire.
Con riferimento allo schema tensione-corrente del link e alla dichiarazione:
As anode current inceases, voltage increases up to the peak point.

la domanda è: la corrente di anodo dove scorre ? (A-->G ?), (A-->K ?)
Sarà una scemenza, ma ora sono in palla.

Aiuto :-x
Nemmeno gli Dei possono nulla contro la stupidità umana ?
Avatar utente
Foto UtenteOrionis
2.083 1 6 13
Expert
Expert
 
Messaggi: 103
Iscritto il: 16 mag 2015, 10:33
Località: Bergamo

1
voti

[29] Re: Oscillatore pigro con PUT 2N6027

Messaggioda Foto UtenteSjuanez » 10 giu 2015, 12:42

[modalità_ninja == on]
Stasera faccio una cosa.
Prendo un 6027 nuovo e lo tratto come se non avessi il provacomponenti, basandomi sulla piedinatura del datasheet.
Tanto per essere sicuri. Vi collego due alimentatori e gioco con i potenziometri.
Se commuta è bene, altrimenti li userò come forchettine per gli aperitivi! :twisted: :twisted: :twisted: :twisted:
[modalità_ninja == off]

Il libro dice che sono componenti entrati in disuso perché sostituiti da integrati più economici. Comunque io per il resto dei circuiti presenti nel libro, che utilizzano oscillatori a base di PUT, adopererò o un 555 oppure il già citato oscillatore a 2 transistor. Magari ne ordino altri, ma tempo che mi arrivano, ho finito il libro!

Se qualcuno vuole indicarmi delle prove da eseguire, o esperimenti da fare, metto a disposizione il mio lotto (incerto) di PUT.

Vedrai che ce la faremo!
Più so e più mi accorgo di non sapere.

Qualsiasi cosa abbia scritto, tieni presente che sono ancora al mio primo rocchetto di stagno.
Avatar utente
Foto UtenteSjuanez
11,3k 6 8 13
G.Master EY
G.Master EY
 
Messaggi: 3479
Iscritto il: 18 mar 2015, 13:48

1
voti

[30] Re: Oscillatore pigro con PUT 2N6027

Messaggioda Foto UtenteOrionis » 10 giu 2015, 15:31

Sjuanez ha scritto:altrimenti li userò come forchettine per gli aperitivi! :twisted: :twisted: :twisted: :twisted:

Ecco, questo sarebbe un'uso interessante.
Io ci posso mettere 50 transistor vendutimi a 1 Euro in un sacchetto offerta in fiera come BC148 (NPN) e che invece sono PNP. Ne ho fritti un po'; magari con l'aperitivo ci stanno bene. :mrgreen:

ho finito il libro!

Apprezzo veramente molto chi che legge ancora i libri tecnici (io solo romanzi FS ormai).

E spero che qualcuno dei cervelloni si commuova e voglia spiegarmi il verso della corrente del PUT (senza offesa); ormai é una questione di puntiglio.

O_/
Nemmeno gli Dei possono nulla contro la stupidità umana ?
Avatar utente
Foto UtenteOrionis
2.083 1 6 13
Expert
Expert
 
Messaggi: 103
Iscritto il: 16 mag 2015, 10:33
Località: Bergamo

PrecedenteProssimo

Torna a Elettronica generale

Chi c’è in linea

Visitano il forum: Nessuno e 80 ospiti