Cos'è ElectroYou | Login Iscriviti

ElectroYou - la comunità dei professionisti del mondo elettrico

Alimentatore non limita in corrente

Elettronica lineare e digitale: didattica ed applicazioni

Moderatori: Foto Utentecarloc, Foto Utenteg.schgor, Foto UtenteBrunoValente, Foto UtenteIsidoroKZ

0
voti

[21] Re: Alimentatore non limita in corrente

Messaggioda Foto Utentemarco438 » 27 lug 2017, 16:44

wall87 ha scritto:Tornando al tuo problema mi sa che non si possa fare quello che tu chiedi (o almeno io non so come si faccia), ho provato a guardare ma nelle impostazioni generali non ho trovato nulla

Lo sospettavo perche' piu' volte ho cercato di risolverlo senza esito. Grazie comunque.
Magari se Foto UtenteDarwinNE passa da queste parti, puo' esserci di aiuto. :D

Per l'alimentatore, penso di lasciare le cose come stanno, ripararlo (quando mi arrivera' l'integrato) e riconsegnarlo in attesa di eventi :D
Seguo comunque con interesse proposte per eventuali modifiche atte ad abbassare la soglia di intervento di limitazione anche se la vedo piuttosto dura fare una cosa pulita.
O_/
marco
Avatar utente
Foto Utentemarco438
37,1k 7 11 13
-EY Legend-
-EY Legend-
 
Messaggi: 16323
Iscritto il: 24 mar 2010, 15:09
Località: Versilia

0
voti

[22] Re: Alimentatore non limita in corrente

Messaggioda Foto UtenteBrunoValente » 27 lug 2017, 17:27

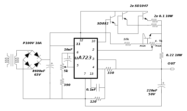
setteali ha scritto:Pensavo di fare la lettura di corrente non solo sulla resistenza da 0,22ohm , ma anche con le resistenze degli E da 0,1 ohm.
Avendo così 0,32 ohm ed avrei una soglia più bassa, anche se non certo da zero.
Secondo me sarebbe intorno ad 1,8 A.

Come la calcoli la resistenza complessiva? a me viene 0.27ohm e il punto di intervento scenderebbe da 2.5A a circa 2A.

Devi considerare che in ciascuna resistenza da 0.1ohm passa la metà della corrente complessiva, quindi è come se fossero in parallelo tra loro.
Avatar utente
Foto UtenteBrunoValente
39,6k 7 11 13
G.Master EY
G.Master EY
 
Messaggi: 7796
Iscritto il: 8 mag 2007, 14:48

0
voti

[23] Re: Alimentatore non limita in corrente

Messaggioda Foto Utentesetteali » 27 lug 2017, 17:57

Hai ragione Foto UtenteBrunoValentevolevo anche scrivere ( ma quando ti rispondo...mi suggestiono :( ) di collegarne una sola di resistenze da 10 ohm, certo diventa una protezione un po' zoppa :(
Certo rimane sempre una soglia molto alta.
Allora o aggiungere un operazionale o vedere la discussione che dice Foto Utenteedgar o quella di by-passare una resistenza in serie a quella da 0,22 ohm, con un interruttore.
O_/
Alex
https://www.facebook.com/Elettronicaeelettrotecnica

<< vedi di pigliare arditamente in mano, il dizionario che ti suona in bocca,
se non altro è schietto e paesano.
(Giuseppe Giusti) <<
Avatar utente
Foto Utentesetteali
11,9k 5 5 9
Master
Master
 
Messaggi: 5922
Iscritto il: 15 dic 2013, 21:09

2
voti

[24] Re: Alimentatore non limita in corrente

Messaggioda Foto UtenteBrunoValente » 27 lug 2017, 17:59

edgar ha scritto:
setteali ha scritto:Pensavo, per ovviare ( non so se totalmente ) alla soglia dei 2,5 A

Se ne era parlato in questa discussione. Si può usare un diodo in serie al positivo, ha i suoi inconvenienti ma funziona


Leggo ora quella discussione...angosciante sia la discussione che la soluzione :(

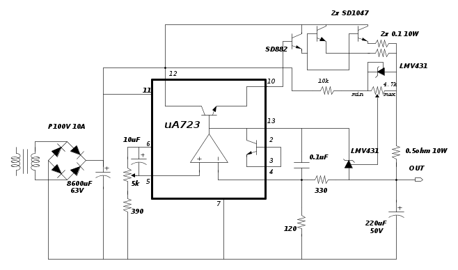
Volendola fare sporca, cioè considerando che il circuito di limitazione nell'uA723 è di per se poco preciso perché utilizza come tensione di riferimento gli 0.6V di soglia di conduzione del transistor, e quindi rimanendo grosso modo su quel livello di precisione, si potrebbe fare così



Il transistor in parallelo al potenziometro collegato con B insieme a C si comporta come un diodo polarizzato in diretta dalla corrente che gli arriva dalla R da 10k, in pratica si sarebbe potuto utilizzare un diodo ma così mi pare sia un tantino più preciso.

Il diodo (transistor) in parallelo al potenziometro fa cadere giusto 0.6V ai capi del potenziometro e così il cursore va pescare una tensione che può variare da 0V a 0.6V a seconda di dove è posizionato.

Questa tensione si aggiunge alla caduta sulla R da 0.22ohm che sente la corrente del carico, perciò , quando il cursore è in posizione di massimo (0V) il transistor limitatore interno all'integrato (pin 2 e 3) vede pari pari la caduta sulla R da 0.22ohm, quindi la limitazione interviene intorno a 2.5A, quando invece è in posizione di minimo (0.6V) il transistor limitatore vede la caduta sulla R da 0.22ohm più 0.6V, quindi è già sul punto di inizio conduzione e interviene intorno a 0A.

La precisione non è buona perché la limitazione a 0A in pratica non può corrispondere alla posizione di minimo del potenziometro ed inoltre è temperatura dipendente, vi corrisponderebbe se la caduta ai capi del potenziometro, quella generata dal transistor aggiunto, fosse identica al valore di soglia di inizio conduzione del transistor limitatore interno all'integrato ma essendo i due transistor diversi ed inoltre a temperature diverse perché uno interno e l'altro esterno all'integrato...
Avatar utente
Foto UtenteBrunoValente
39,6k 7 11 13
G.Master EY
G.Master EY
 
Messaggi: 7796
Iscritto il: 8 mag 2007, 14:48

0
voti

[25] Re: Alimentatore non limita in corrente

Messaggioda Foto Utentemarco438 » 27 lug 2017, 18:55

La soluzione e' piu' che valida anche se imprecisa; l'importante e che si possa scendere sui 100/200 mA.
Grazie Foto UtenteBrunoValente, la provero' appena possibile. :mrgreen:
marco
Avatar utente
Foto Utentemarco438
37,1k 7 11 13
-EY Legend-
-EY Legend-
 
Messaggi: 16323
Iscritto il: 24 mar 2010, 15:09
Località: Versilia

2
voti

[26] Re: Alimentatore non limita in corrente

Messaggioda Foto UtenteBrunoValente » 27 lug 2017, 21:35

Si potrebbe ottenere buona precisione sostituendo i due transistor incriminati con degli LMV431, parenti dei più noti TL431 ma con una tensione di riferimento di 1.24 V invece di 2.5V e di conseguenza rivedendo il valore della R da 0.22ohm che, per avere 2.5A come massimo, diventa 0.5ohm

Avatar utente
Foto UtenteBrunoValente
39,6k 7 11 13
G.Master EY
G.Master EY
 
Messaggi: 7796
Iscritto il: 8 mag 2007, 14:48

0
voti

[27] Re: Alimentatore non limita in corrente

Messaggioda Foto UtenteBrunoValente » 28 lug 2017, 9:31

Foto Utentemarco438, modificare i tuoi schemi è estenuante #-o.
Perché quando disegni non tieni attivo il blocco sulla griglia?
Avatar utente
Foto UtenteBrunoValente
39,6k 7 11 13
G.Master EY
G.Master EY
 
Messaggi: 7796
Iscritto il: 8 mag 2007, 14:48

0
voti

[28] Re: Alimentatore non limita in corrente

Messaggioda Foto UtenteDarwinNE » 28 lug 2017, 14:04

marco438 ha scritto:Magari se Foto UtenteDarwinNE passa da queste parti, puo' esserci di aiuto. :D


Aprite una issue qui (in inglese):

https://github.com/DarwinNE/FidoCadJ/issues

:ok:
Follow me on Mastodon: @davbucci@mastodon.sdf.org
Avatar utente
Foto UtenteDarwinNE
31,0k 7 11 13
G.Master EY
G.Master EY
 
Messaggi: 4420
Iscritto il: 18 apr 2010, 9:32
Località: Grenoble - France

0
voti

[29] Re: Alimentatore non limita in corrente

Messaggioda Foto Utentemarco438 » 28 lug 2017, 18:48

BrunoValente ha scritto:Foto Utentemarco438, modificare i tuoi schemi è estenuante #-o.

Abbi pazienza Bruno, l'ho fatto in fretta e furia. :D
marco
Avatar utente
Foto Utentemarco438
37,1k 7 11 13
-EY Legend-
-EY Legend-
 
Messaggi: 16323
Iscritto il: 24 mar 2010, 15:09
Località: Versilia

1
voti

[30] Re: Alimentatore non limita in corrente

Messaggioda Foto UtentePietroBaima » 29 lug 2017, 11:27

DarwinNE ha scritto:
Aprite una issue qui (in inglese):

https://github.com/DarwinNE/FidoCadJ/issues

:ok:


Ho provveduto io, perché mi è capitato spesso di sentire la mancanza di un tasto per riallineare il disegno alla griglia.
Se comunque ti crea troppo lavoro, come ho scritto, lascia perdere.

Ti ringrazio per l'impegno costante che hai su FidoCadJ. Non finirò mai di apprezzare il tuo lavoro.

Ciao,
Pietro.
Generatore codice per articoli:
nomi
Sul forum:
[pigreco]=π
[ohm]=Ω
[quadrato]=²
[cubo]=³
Avatar utente
Foto UtentePietroBaima
90,7k 7 12 13
G.Master EY
G.Master EY
 
Messaggi: 12207
Iscritto il: 12 ago 2012, 1:20
Località: Londra

PrecedenteProssimo

Torna a Elettronica generale

Chi c’è in linea

Visitano il forum: Nessuno e 81 ospiti