Cos'è ElectroYou | Login Iscriviti

ElectroYou - la comunità dei professionisti del mondo elettrico

Riparazione amplificatore audio: brutta esperienza

Elettronica lineare e digitale: didattica ed applicazioni

Moderatori: Foto Utentecarloc, Foto Utenteg.schgor, Foto UtenteBrunoValente, Foto UtenteIsidoroKZ

1
voti

[21] Re: Riparazione amplificatore audio: brutta esperienza

Messaggioda Foto UtenteBrunoValente » 25 feb 2018, 20:43

Piercarlo ha scritto:
BrunoValente ha scritto:Domanda relativa al circuito: vi sembra sia saggia quella trovata di collegare l'emettitore di Q10 a valle del fusibile?


Direi proprio di no ma è solo uno de tanti sintomi di un circuito che, pescato in giro, è stato adattato alla meno peggio per rendere "pratico" un circuito che in origine era solo di principio. L'ambiente audio è purtroppo strapieno di queste trovate, spesso coperte dall'omertosa mancanza di schemi elettrici su cui lavorare e ragionare (come mi pare sia anche questo il caso).

Ciao Foto UtentePiercarlo, come saprai io non ne capisco niente di marche e modelli ma mi dicono che questo amplificatore di provenienza americana è stato ed è molto rinomato e ricercato... non che questo significhi qualcosa, lo so bene.
Avatar utente
Foto UtenteBrunoValente
39,6k 7 11 13
G.Master EY
G.Master EY
 
Messaggi: 7796
Iscritto il: 8 mag 2007, 14:48

5
voti

[22] Re: Riparazione amplificatore audio: brutta esperienza

Messaggioda Foto UtentePiercarlo » 26 feb 2018, 2:09

Infatti non significa quasi nulla purtroppo; dietro il paravento del "bel suono" si nascondono fin troppe miserie elettroniche ma, soprattutto, una concezione troppo mitologica dell'elettronica i cui criteri di scelta dei componenti sono basati su iperboli (altissima, purissima, no compromise ecc,) anziché su valutazioni concrete e realistiche di ciò che serve realmente per realizzare elettroniche audio buone, affidabili ma soprattutto oneste.
Avatar utente
Foto UtentePiercarlo
24,0k 6 11 13
G.Master EY
G.Master EY
 
Messaggi: 6722
Iscritto il: 30 mar 2010, 19:23
Località: Milano

1
voti

[23] Re: Riparazione amplificatore audio: brutta esperienza

Messaggioda Foto Utenteedgar » 26 feb 2018, 10:20

carloc ha scritto:Nel caso di montaggio con vite loro consigliano rondelle coniche che danno pressione costante per un range ampio di dilatazione, a dire il vero ne ho viste in giro su qualche apparecchio commerciale ma non ne ho mai usate ne saprei quanto facili siano da trovare.

Potrebbero essere rondelle schnorr ? Sono leggermente coniche e si usano per bloccare bulloni e dadi. Si dovrebbero trovare nei negozi di ferramenta professionale
Avatar utente
Foto Utenteedgar
10,0k 4 5 8
Master
Master
 
Messaggi: 5230
Iscritto il: 15 set 2012, 22:59

1
voti

[24] Re: Riparazione amplificatore audio: brutta esperienza

Messaggioda Foto Utentecarloc » 26 feb 2018, 10:51

Nel papero di Motorola son chiamate Belleville washer che vedo adesso tradotto in italiano molle a tazza :D
Se ti serve il valore di beta: hai sbagliato il progetto!
Avatar utente
Foto Utentecarloc
33,8k 6 11 13
G.Master EY
G.Master EY
 
Messaggi: 2153
Iscritto il: 7 set 2010, 19:23

0
voti

[25] Re: Riparazione amplificatore audio: brutta esperienza

Messaggioda Foto UtenteLancillotto » 26 feb 2018, 11:10

Vittorio61 ha scritto:...legate anche all'eccesso di zelo...


Ecco si, spesso mi sono pentito che proprio per questo "eccesso di zelo" come lo chiama a giusta ragione Vittorio, mi sono trovato a "crearmi" problemi che non c'erano.
Non vi è mai capitato di trovare magari un componente piegato e di averlo voluto raddrizzare ...e poi appena lo toccate si rompe? Grrrr....
O altri guasti o problemi "provocati" proprio dal volere eccedere in qualcosa di sicuro non necessario, ma che la nostra cura ci spinge a sistemare, magari a volte creandoci appunto un nuovo problema

Bruno- Riguardo alle scelte circuitali. Ricordi quel NAD che aveva la cuffia connessa prima del relè di protezione, come vedi le scelte circuitali dei progettisti sono molto "libere"
Avatar utente
Foto UtenteLancillotto
986 3 6
Sostenitore
Sostenitore
 
Messaggi: 526
Iscritto il: 13 ott 2017, 14:47
Località: ۞ ₯ ۞

1
voti

[26] Re: Riparazione amplificatore audio: brutta esperienza

Messaggioda Foto UtenteDarwinNE » 26 feb 2018, 11:22

Ragazzi, grazie e complimenti per questa discussione interessantissima che seguo con estremo piacere.

:ok: :ok: :ok:
Follow me on Mastodon: @davbucci@mastodon.sdf.org
Avatar utente
Foto UtenteDarwinNE
31,0k 7 11 13
G.Master EY
G.Master EY
 
Messaggi: 4420
Iscritto il: 18 apr 2010, 9:32
Località: Grenoble - France

3
voti

[27] Re: Riparazione amplificatore audio: brutta esperienza

Messaggioda Foto UtenteBrunoValente » 26 feb 2018, 12:47

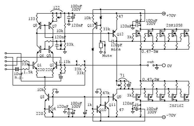
Scusate, ho controllato di nuovo il layout e mi accorgo ora che nel ricavare lo schema ho sbagliato a disegnare la connessione al positivo dell'emettitore di Q13 che, come Q10, pure è a valle dell'altro fusibile.

Questo è corretto



Lancillotto ha scritto:Bruno- Riguardo alle scelte circuitali. Ricordi quel NAD che aveva la cuffia connessa prima del relè di protezione, come vedi le scelte circuitali dei progettisti sono molto "libere"

E' vero, qui l'intenzione del progettista credo fosse di far spegnere i finali quando salta un fusibile.

Quando salta uno dei fusibili, se gli emettitori di Q10 e Q13 fossero connessi a monte dei fusibili, il circuito si sbilancerebbe e la tensione del ramo di alimentazione dove c'è il fusibile buono si riverserebbe sugli altoparlanti attraverso i finali accesi, quindi quella connessione a valle dei fusibili degli emettitori di Q10 e Q13 dovrebbe servire proprio a fare in modo che quando questo accade si spengano i finali per evitare danni agli altoparlanti, però:

1) se salta il fusibile del ramo positivo pare possa funzionare correttamente, quindi nulla da dire.

2) se salta il fusibile del ramo negativo succede che Q10 tendenzialmente è esposto ad una polarizzazione inversa distruttiva che coinvolge anche Q11, potrebbe anche uscirne indenne se lo spegnimento dei finali avvenisse così rapidamente da evitare il peggio ma se non sto prendendo un granchio siamo sul filo del rasoio.

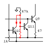
Io avrei adottato qualche precauzione in più, ad esempio così:

Avatar utente
Foto UtenteBrunoValente
39,6k 7 11 13
G.Master EY
G.Master EY
 
Messaggi: 7796
Iscritto il: 8 mag 2007, 14:48

4
voti

[28] Re: Riparazione amplificatore audio: brutta esperienza

Messaggioda Foto UtenteBrunoValente » 26 feb 2018, 14:31

Aggiungo qualche informazione che può tornare utile a chi volesse leggere il circuito dell'amplificatore.

La resistenza rappresentata con un rettangolo al fianco dell'ingresso "Mute" in realtà non è montata, l'ho riportata solo perché è presente nella serigrafia sul circuito stampato.

L'ingresso "Mute" fa capo ad un interruttore posizionato sul pannello posteriore che in condizioni normali è chiuso verso il riferimento, quindi normalmente Q13 è acceso in zona lineare e di conseguenza lo è anche Q10 che però è saturo.

La saturazione di Q10 comporta l'interdizione di Q11, quindi in condizioni normali Q13, Q10 e Q11 sono ininfluenti sul funzionamento del circuito e, con riferimento al rail -70V, la tensione sulle basi di Q9 e Q3 è di circa 1.2V (somma delle due tensioni Vbe di Q4 e Vbe di Q3), perciò le due sorgenti di corrente Q3 e Q9 sono attive e di conseguenza sono accesi rispettivamente il circuito differenziale di ingresso e i finali.

Con il comando "Mute" attivato invece Q13 è spento, quindi anche Q10 è spento e di conseguenza Q11 è acceso.

Q11 acceso cortocircuita le basi di Q3 e Q9 al rail -70V, quindi le due sorgenti di corrente sono spente e di conseguenza lo sono anche il circuito differenziale di ingresso e i finali.
Avatar utente
Foto UtenteBrunoValente
39,6k 7 11 13
G.Master EY
G.Master EY
 
Messaggi: 7796
Iscritto il: 8 mag 2007, 14:48

0
voti

[29] Re: Riparazione amplificatore audio: brutta esperienza

Messaggioda Foto UtenteLancillotto » 26 feb 2018, 15:39

Avevo visto, certo che sempre della serie "facciamolo strano" anche con il mute non sono stati da meno
Avatar utente
Foto UtenteLancillotto
986 3 6
Sostenitore
Sostenitore
 
Messaggi: 526
Iscritto il: 13 ott 2017, 14:47
Località: ۞ ₯ ۞

4
voti

[30] Re: Riparazione amplificatore audio: brutta esperienza

Messaggioda Foto UtenteBrunoValente » 26 feb 2018, 16:02

Sì, quel comando mute a me sembra davvero inutile, come ho già detto fa capo ad un interruttore sul pannello posteriore, inoltre fa capo anche ad un jack per poter essere comandato anche da remoto... forse il progettista ha previsto questa necessità nel caso l'amplificatore venisse utilizzato in un impianto di multi-amplificazione o simile.

Fatto sta che sul frontale l'unica segnalazione luminosa è un led che si illumina quando il "mute" è disattivato, cioè quando l'ampli suona, di conseguenza quando il "mute" è attivato l'ampli non suona e l'unica spia sul pannello è spenta e a chi non ha visto o non sa vedere come è fatto dentro, sembra che l'ampli sia spento.

Inoltre, lasciando disattivato il "mute" e spegnendo davvero l'ampli con l'interruttore generale che sta sul pannello frontale, udite udite, il led non si spegne perché gli elettrolitici di alimentazione, due bottiglioni, restano carichi per molti minuti...

Morale della favola: chi non sa come è fatto ha la sensazione che l'interruttore generale sia quello posteriore che invece è il comando del "mute" e può capitare, come è capitato al mio amico proprietario dell'ampli, di utilizzarlo proprio così, lasciandolo perennemente alimentato :?
Avatar utente
Foto UtenteBrunoValente
39,6k 7 11 13
G.Master EY
G.Master EY
 
Messaggi: 7796
Iscritto il: 8 mag 2007, 14:48

PrecedenteProssimo

Torna a Elettronica generale

Chi c’è in linea

Visitano il forum: Majestic-12 [Bot] e 162 ospiti