da
elfo » 15 giu 2019, 20:21
No.
La tensione (di picco) sugli ingressi (somma di bias + segnale) deve stare nei limiti indicati nel post [26].
Un elettronico "vero" come
IsidoroKZ 
parla di "violazione delle limitazioni di tensione di modo comune sull'ingresso". Vedi post [6]
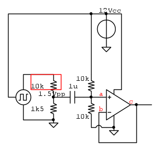
Il circuito che IsidoroKZ ha postato in [10] funziona altrettanto bene perche' - per mezzo della resistenza da 3.3 k - "sposta il livello "basso" del segnale generato dal 555 (0 V - fuori limite

) a circa 4 V (tu hai misurato 3.88 V) che e' entro i limiti ammessi.
Provalo
Il parametro che devi guardare nei data sheet e':
Vi Input voltage range
Per il 4136 (vedi data sheet) vale @ +/- 15 Valimentazione @25°C
Vi Input voltage range Min ±12 Typ ±14
La differenza tra 15 Va e 12 Vin (15 - 12 = 3 V) e' fissa (non percentuale) per cui con 12 Va avremo 12 - 3 = 9 V.
La stessa cosa la abbiamo lato alimentazione negativa che nel ns caso e' GND (0 V) per cui 0 + 3 = 3 V
Il campo di tensioni ammesse in ingresso per il 4136 con Va = 12 V e' percio' 9 V (max) e 3 V (min)
https://www.ti.com/lit/ds/symlink/rc4136.pdf