Cos'è ElectroYou | Login Iscriviti

ElectroYou - la comunità dei professionisti del mondo elettrico

Trasformatore o condensatore ?

Elettronica lineare e digitale: didattica ed applicazioni

Moderatori: Foto Utentecarloc, Foto Utenteg.schgor, Foto UtenteBrunoValente, Foto UtenteIsidoroKZ

0
voti

[21] Re: Trasformatore o condensatore ?

Messaggioda Foto Utenteelfo » 15 ago 2020, 9:42

gianniniivo ha scritto:L’intento della discussione, era quello di risolvere un problema di possibile interesse, mediante un quesito su un argomento piuttosto arcano o raro. In questo modo, però, non si risponde al quesito e si aggiungono altri quesiti al quesito... :mrgreen:

gianniniivo ha scritto:Il circuito è stato testato è non ha dato segni di malfunzionamento

La risposta al tuo quesito e' nella risposta al mio quesito :mrgreen:

Vorrei partire da lontano (molto lontano).

Come sai "filosoficamente" NON e' possibile dimostrare che qualcosa NON esiste o che qualcosa funziona (negazione dell'esistenza o affermazione del funzionamento) - ci tornera' buono qui sotto.

Torniamo coi piedi in "terra elettronica".

Quanto segue e' rigorosamente IMHO

Mentre il tuo circuito "con condensatore" funziona e' possibile che l'alimentatore in cui e' inserito NON funzioni sotto certe condizioni poco probabili ma possibili.

Un circuito che "funziona quasi sempre" o di cui e' stato "verificato (come, in quali condizoni, per quanto tempo...) il funzionamento", funziona oppure no? :D

Per dirti che il caso di studio e' reale mi riferisco ad una esperienza di circa 40 anni fa in cui avevamo delle rotture "subdole" su un nostro progetto - rotture che si verificavano - in maniera apparentemente casuale - all'accensione dell'alimentatore che alimentava il nostro progetto - alimentatore prodotto da primaria casa nazionale (non e(ra) la Elind, giusto per sgombrare il campo dalle illazioni).
La causa fu scoperta dopo attenta analisi del circuito dell'alimentatore e una campagna di misure. La causa del malfunzionamento ha un analogia al caso che stiamo studiando adesso.

Poiche' la spiegazione del "mistero" e' per me complicata, volevo procedere a piccoli passi (di cui il primo e' determinare il valore della tensione nel "punto incriminato"), stabilendo dei capisaldi ad ogni passo, per arrivare ad una conclusione che possa essere condivisa, se non da tutti, da molti.

Tornando al tuo circuito - in funzione della risposta alla mia domanda - il problema che ipotizzo esserci nell'alimentatore nel suo complesso (ripeto, pur funzionando il circuito "condensatore") , puo' esserci o non esserci.

Se ti intriga sapere qual e' la mia risposta (IMHO) al quesito che ho posto nel post [4]

qual e' la tensione nel punto cerchiato di rosso?

ebbene la mia risposta e':

"42" (ma non sono volt :mrgreen: )
Avatar utente
Foto Utenteelfo
6.819 4 5 7
G.Master EY
G.Master EY
 
Messaggi: 2828
Iscritto il: 15 lug 2016, 13:27

0
voti

[22] Re: Trasformatore o condensatore ?

Messaggioda Foto Utenteelfo » 15 ago 2020, 9:57

Un partecipante a questo thread (non dico chi, altrimenti "scopro le carte " troppo presto) ha evidenziato - con spiegazione che mi sarebbe piaciuto fare cosi' chiara - il problema che sospetto possa avere l'alimentatore.

Il partecipante presenta il problema come conseguenza di una rottura

Io ipotizzo il problema come "strutturale" dell'alimentatore (con tutti I componenti "sani") sotto una condizione poco probabile ma possibile.

A voi l'ardua risposta al quesito della "tensione misteriosa".
Avatar utente
Foto Utenteelfo
6.819 4 5 7
G.Master EY
G.Master EY
 
Messaggi: 2828
Iscritto il: 15 lug 2016, 13:27

0
voti

[23] Re: Trasformatore o condensatore ?

Messaggioda Foto Utenteelfo » 16 ago 2020, 9:37

gianniniivo ha scritto:onnicomprensiva su ciò che potrebbe comportare una scelta simile.
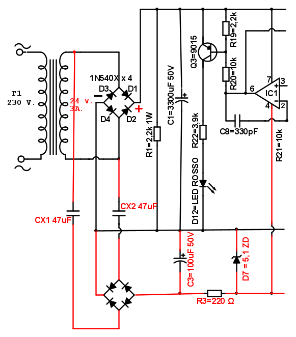
Pubblico una porzione di schema a mero titolo esemplificativo.

elfo ha scritto:Guardiamo i due schemi qui sotto.
qual e' la tensione nel punto cerchiato di rosso?

setteali ha scritto:alla domanda che hai fatto in ultimo, mi sembra zero

gianniniivo ha scritto:non si risponde al quesito e si aggiungono altri quesiti al quesito

elfo ha scritto:La risposta al tuo quesito e' nella risposta al mio quesito

Mettetevi comodi e allacciate le cinture di sicurezza.
Tutto rigorosamente IMHO

La tensione nel "punto cerchiato di rosso" vale "qualunque valore" (compreso zero).
(Se di interesse, posso aprire un thread apposito per lo zero e il "42")
GuidoB ha scritto:Se C2 o un diodo si apre la tensione negativa va a zero, e questo potrebbe causare malfunzionamento degli operazionali e mandare molto in alto la tensione d'uscita dell'alimentatore

La tensione nel punto "incriminato" (Foto UtenteGuidoB ed elfo si riferiscono allo stesso punto), come visto, puo' andare a zero - per rottura di componente o per modo di funzionamento del circuito - e quindi il circuito funziona ma l'alimentatore NON funziona.

P.S. se di interesse apro un thread sul malfunzionamento dell'
elfo ha scritto:alimentatore prodotto da primaria casa nazionale (non e(ra) la Elind
Avatar utente
Foto Utenteelfo
6.819 4 5 7
G.Master EY
G.Master EY
 
Messaggi: 2828
Iscritto il: 15 lug 2016, 13:27

0
voti

[24] Re: Trasformatore o condensatore ?

Messaggioda Foto Utentegianniniivo » 16 ago 2020, 12:12

Ciao Foto Utenteelfo, ho letto i tuoi interventi ma non mi preoccuperei più di tanto dei possibili guasti ai diodi in quanto la presa a condensatore non pregiudica il loro funzionamento e i diodi ci sarebbero anche con il trasformatore.

In alternativa vorrei porre al vaglio una variante dello schema che prevede due prese a condensatore sul secondario del trasformatore di potenza, invece di una sola presa, e un ponte di diodi invece di un solo diodo. Così facendo (se non mi sfugge qualche dettaglio) dovremmo poter prelevare un’onda intera, ottenendo una migliore pulizia in DC e magari anche qualche decina di mA in più.

Avatar utente
Foto Utentegianniniivo
9.070 7 11 13
No Rank
 
Messaggi: 2875
Iscritto il: 5 feb 2019, 23:50

0
voti

[25] Re: Trasformatore o condensatore ?

Messaggioda Foto Utenteelfo » 16 ago 2020, 12:27

gianniniivo ha scritto:non mi preoccuperei più di tanto dei possibili guasti ai diodi

Forse non mi sono spiegato bene. :(

Il "malfunzionamento" dell'alimentatore avviene anche per modo di funzionamento del circuito.

Cioe' (mi ripeto) con diodi "buoni" sia ha comunque un modo di funzionamento del circuito che fa NON funzionare l'alimentatore.

L'analisi di tale modo di funzionamento risiede negli schemi e nella domanda nel post [4]
qual e' la tensione nel punto cerchiato di rosso? (secondo schema)
Avatar utente
Foto Utenteelfo
6.819 4 5 7
G.Master EY
G.Master EY
 
Messaggi: 2828
Iscritto il: 15 lug 2016, 13:27

0
voti

[26] Re: Trasformatore o condensatore ?

Messaggioda Foto Utentegianniniivo » 16 ago 2020, 12:46

Eddaje con 'sti indovinelli... :mrgreen:

Ma in quel punto manca uno zener o un regolatore, saranno affari del regolatore determinare il valore di uscita. Se si verificherà un guasto lo ripareremo, rinforzando il componente risultato debole.

L'oggetto della discussione è la praticabilità della soluzione e i pro e contro intesi in termini di funzionamento d'insieme, trascurando per il momento l'ipotesi di guasto accidentale.
Avatar utente
Foto Utentegianniniivo
9.070 7 11 13
No Rank
 
Messaggi: 2875
Iscritto il: 5 feb 2019, 23:50

0
voti

[27] Re: Trasformatore o condensatore ?

Messaggioda Foto Utenteelfo » 16 ago 2020, 12:56

gianniniivo ha scritto:Eddaje con 'sti indovinelli... :mrgreen:

Non e' un indovinello.

Ho prodotto:

- uno schema
- un analisi del funzionamento dello schema
- le tensioni presenti nello schema ed in particolare quella nel punto "incriminato"
gianniniivo ha scritto:Ma in quel punto manca uno zener o un regolatore, saranno affari del regolatore determinare il valore di uscita. Se si verificherà un guasto lo ripareremo

- In quel punto la tensione e' 0 V (zero) o indeterminata per cui zener? regolatore? quale valore di uscita determinano?
- I componenti sono considerati "buoni" e non e' stato prospettato nessun guasto per giustificare un modo di funzionamento del circuito che NON fa funzionare l'alimentatore.
Avatar utente
Foto Utenteelfo
6.819 4 5 7
G.Master EY
G.Master EY
 
Messaggi: 2828
Iscritto il: 15 lug 2016, 13:27

0
voti

[28] Re: Trasformatore o condensatore ?

Messaggioda Foto Utenteelfo » 16 ago 2020, 14:39

gianniniivo ha scritto:In alternativa vorrei porre al vaglio una variante dello schema che prevede due prese a condensatore sul secondario del trasformatore di potenza, invece di una sola presa, e un ponte di diodi invece di un solo diodo. Così facendo (se non mi sfugge qualche dettaglio) dovremmo poter prelevare un’onda intera

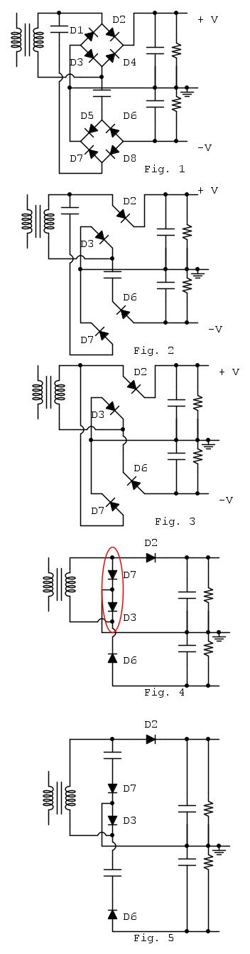
Questa volta non ti propongo un indovinello ma un circuito Frankenstein.

- il circuito in Fig.1 e' il tuo originale (controlla, per favore, se ho copiato bene)

- il circuito di Fig. 2 e' disegnato con i soli componenti che interessano una sola semionda (quella "positiva")

- il circuito di Fig. 3 e' uguale a quello di Fig. 2 eccetto che sono stati omessi i due condensatori in serie al "secondo" ponte (li reinseriremo nello schema alla fine - sono stati omessi per agevolare la "riscrittura" del circuito in forma piu' "leggibile" nelle figure successive)

- nel circuito di Fig. 4 noti nulla di strano?

- nel circuito di Fig. 5 (con i condensatori - tolti in Fig.3 e 4 - reinseriti) e' tornato "tutto regolare"?

Herr Leo Graetz, che tu possa continuare a riposare in pace.
Avatar utente
Foto Utenteelfo
6.819 4 5 7
G.Master EY
G.Master EY
 
Messaggi: 2828
Iscritto il: 15 lug 2016, 13:27

0
voti

[29] Re: Trasformatore o condensatore ?

Messaggioda Foto Utentegianniniivo » 16 ago 2020, 21:12

Elfo, i tuoi interventi sono simpatici ma non vedo come possano rispondere al quesito... :mrgreen:
Avatar utente
Foto Utentegianniniivo
9.070 7 11 13
No Rank
 
Messaggi: 2875
Iscritto il: 5 feb 2019, 23:50

0
voti

[30] Re: Trasformatore o condensatore ?

Messaggioda Foto Utenteelfo » 16 ago 2020, 21:16

gianniniivo ha scritto:Elfo, i tuoi interventi [cut] non vedo come possano rispondere al quesito

La risposta al quesito e':

L'alimentatore con quel circuito NON funziona (FULL STOP)
Avatar utente
Foto Utenteelfo
6.819 4 5 7
G.Master EY
G.Master EY
 
Messaggi: 2828
Iscritto il: 15 lug 2016, 13:27

PrecedenteProssimo

Torna a Elettronica generale

Chi c’è in linea

Visitano il forum: Nessuno e 56 ospiti