Cos'è ElectroYou | Login Iscriviti

ElectroYou - la comunità dei professionisti del mondo elettrico

Mosfet e Opamp obsoleti

Elettronica lineare e digitale: didattica ed applicazioni

Moderatori: Foto Utentecarloc, Foto Utenteg.schgor, Foto UtenteBrunoValente, Foto UtenteIsidoroKZ

0
voti

[21] Re: Mosfet e Opamp obsoleti

Messaggioda Foto UtenteThEnGi » 16 mar 2023, 12:30

wimatech ha scritto:Es di lavoro come generatore di tensione:
- Da uC rif corrente max 3V => 3A
- Da uC rif corrente wrk 2.5V => 2.5A
- Da uC modifico il rif di tensione per ottenere la tensione desiderata ma ACS+opamp+rif corrente wrk mi limitano la corrente a 2.5A massimo nel caso di corti se la corrente raggiunge i 3A la protezione voglio che stacchi tutto


OK, ma perché non fare tutto con un transistor ? e perché le due soglie ? (Lavoro e Massimo)
Se dimensionato correttamente il circuito limiterà sempre la corrente al valore di lavoro, andresti ad aggiungere una circuiteria (che poi è un comparatore) quando potresti migliorare la risposta del primo circuito.
In pratica anche in caso di corto andresti a vedere sempre 2.5A (es.) i 3A non li raggiungi e comunque sono proteggibili da un fusibile o NTC.
Si usa mettere prima la regolazione di tensione e poi quella di corrente.


O_/
Avatar utente
Foto UtenteThEnGi
2.230 3 6 9
Expert EY
Expert EY
 
Messaggi: 2228
Iscritto il: 6 ott 2022, 18:43

0
voti

[22] Re: Mosfet e Opamp obsoleti

Messaggioda Foto Utentewimatech » 16 mar 2023, 13:37

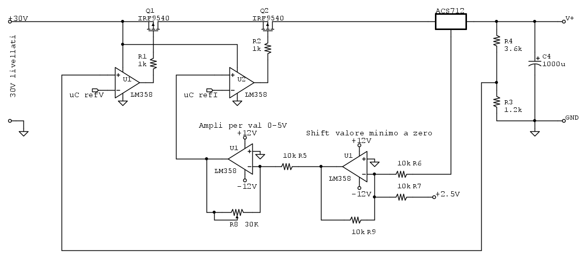
Ecco l'ultima bozza spero di non aver fatto errori di "trascrizione"



ora vorrei aggiungere una protezione per i cortocircuiti proprio perché anch'io non mi fido troppo dell'ACS
Avatar utente
Foto Utentewimatech
50 2 7
Frequentatore
Frequentatore
 
Messaggi: 240
Iscritto il: 24 feb 2022, 9:34

0
voti

[23] Re: Mosfet e Opamp obsoleti

Messaggioda Foto Utenteelfo » 16 mar 2023, 13:57

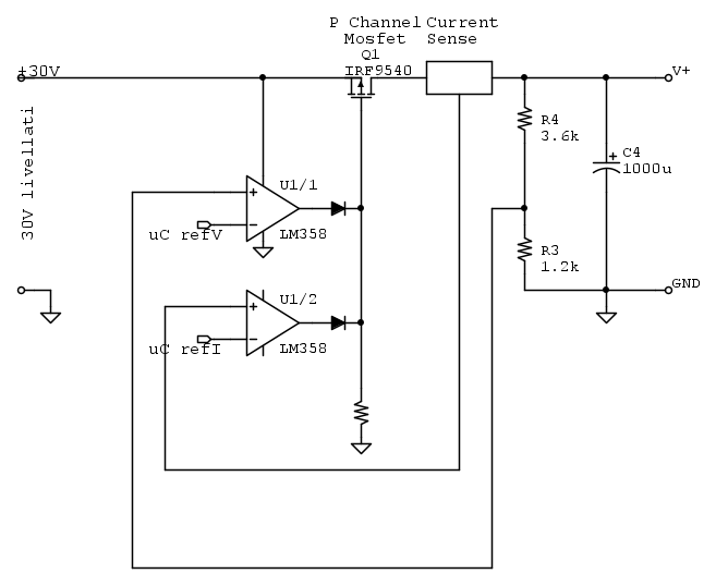
Lo schema di principio di quello che vorresti realizzare e' qui sotto.

Rappresenta l'"acqua calda" che non e' necessario reinventare e che si trova worldwide (anche in Australia dove - notoriamente - stanno a "testa in giu'" :mrgreen: )

- le due usicte degli Op-Amp NON sono in corto (I diodi "isolano" le uscite)
- Il Current Sense e' tutto quello che ritieni necessario per misurare la corrente

P.S. Vedo che non hai studiato il manuale che ti avevo indicato nel post [11]
P.P.S vedi anche questi thread riguardo la protezione dei tranisistor finali dal corto cuircuito:
viewtopic.php?f=2&t=80312
viewtopic.php?f=19&t=88180
viewtopic.php?f=1&t=65956#p670991
Avatar utente
Foto Utenteelfo
6.819 4 5 7
G.Master EY
G.Master EY
 
Messaggi: 2828
Iscritto il: 15 lug 2016, 13:27

0
voti

[24] Re: Mosfet e Opamp obsoleti

Messaggioda Foto Utentestefanopc » 16 mar 2023, 14:33

Volevo solo suggerire che il costruttore dichiara che Irfp9540 ha una Vgs massima di 20V.
Ciao
600 Elettra
Avatar utente
Foto Utentestefanopc
13,3k 5 9 13
Master EY
Master EY
 
Messaggi: 5567
Iscritto il: 4 ago 2020, 9:11

Precedente

Torna a Elettronica generale

Chi c’è in linea

Visitano il forum: Nessuno e 84 ospiti