OROLOGIO DIGITALE SENZA PIC
Moderatori:
carloc,
g.schgor,
BrunoValente,
IsidoroKZ
0
voti
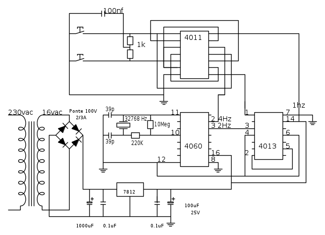
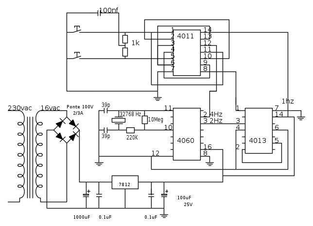
Datemi un'aiutino...sono andato a comprare una decina di 4011 (per tenerli a casa i restanti) e sto tentando di fare il cambio frequenza con i 2 pulsanti...ma mi sto confondendo molto...da dove devo prendere l'OUT ?
-

carlomusumeci
353 5 7 - Sostenitore

- Messaggi: 526
- Iscritto il: 8 apr 2011, 0:35
0
voti
Marco ragionandoci un po' ho trovato il modo di fare avanzare minuti e ore...dimmi se è giusto...
-

carlomusumeci
353 5 7 - Sostenitore

- Messaggi: 526
- Iscritto il: 8 apr 2011, 0:35
0
voti
Hai visto, te lo avevo gia' spiegato come fare.E' estremamente semplice e sono contento che tu ci sia arrivato da solo (o quasi).
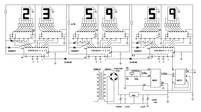
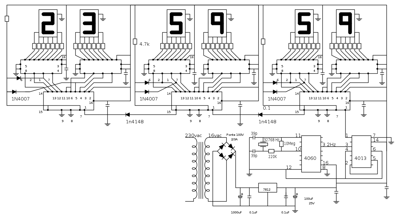
Ora non ti resta che cominciare a disegnare il layout del circuito; ti ci vorra' una millefori di almeno 15 cm. di lato per alloggiare i connettori che avranno ben 42 contatti (poi la massa ed altre eventuali che se ne mangeranno circa 12). A meno che tu non voglia alloggiare sia le resistenze che le decodifiche nella scheda display; in questo modo i collegamenti si ridurrebbero a 26/28.
Vedi tu come preferisci fare.
Ora non ti resta che cominciare a disegnare il layout del circuito; ti ci vorra' una millefori di almeno 15 cm. di lato per alloggiare i connettori che avranno ben 42 contatti (poi la massa ed altre eventuali che se ne mangeranno circa 12). A meno che tu non voglia alloggiare sia le resistenze che le decodifiche nella scheda display; in questo modo i collegamenti si ridurrebbero a 26/28.
Vedi tu come preferisci fare.

0
voti
carlomusumeci ha scritto:Datemi un'aiutino...sono andato a comprare una decina di 4011 (per tenerli a casa i restanti) e sto tentando di fare il cambio frequenza con i 2 pulsanti...ma mi sto confondendo molto...da dove devo prendere l'OUT ?![]()
![]()
Certo ora non mi resta che il layout...Perfetto sono contento che sia giusto...ma gli 1N4148 vanno bene?mi aiuteresti a risolvere il problema che ho sopra citato? perche non riesco...
-

carlomusumeci
353 5 7 - Sostenitore

- Messaggi: 526
- Iscritto il: 8 apr 2011, 0:35
0
voti
no non mi manca l'alimentazione...mi manca l'uscita con frequenza 1 o 2...e non riesco a collegarla...negli schemi che mi hai dato tu...l'uscita va a utilizzare i nand pin 1 2 e 3 che gia sono utilizzati... 
-

carlomusumeci
353 5 7 - Sostenitore

- Messaggi: 526
- Iscritto il: 8 apr 2011, 0:35
0
voti
Bisogna che ti spieghi meglio, altrimenti perdiamo inutilmente il nostro tempo.
Visto che non abbiamo ancora deciso come portare avanti la parte finale comprendente i circuiti aggiuntivi, le due uscite non devono essere collegate, per il momento, a niente!
Indicale soltanto specificando le corrispondenti frequenze.
Numera immediatamente i pin del 4011! Chi legge il circuito deve poter capire subito con cosa ha a che fare.

Visto che non abbiamo ancora deciso come portare avanti la parte finale comprendente i circuiti aggiuntivi, le due uscite non devono essere collegate, per il momento, a niente!
Indicale soltanto specificando le corrispondenti frequenze.
Numera immediatamente i pin del 4011! Chi legge il circuito deve poter capire subito con cosa ha a che fare.

Chi c’è in linea
Visitano il forum: Google [Bot] e 76 ospiti

Elettrotecnica e non solo (admin)
Un gatto tra gli elettroni (IsidoroKZ)
Esperienza e simulazioni (g.schgor)
Moleskine di un idraulico (RenzoDF)
Il Blog di ElectroYou (webmaster)
Idee microcontrollate (TardoFreak)
PICcoli grandi PICMicro (Paolino)
Il blog elettrico di carloc (carloc)
DirtEYblooog (dirtydeeds)
Di tutto... un po' (jordan20)
AK47 (lillo)
Esperienze elettroniche (marco438)
Telecomunicazioni musicali (clavicordo)
Automazione ed Elettronica (gustavo)
Direttive per la sicurezza (ErnestoCappelletti)
EYnfo dall'Alaska (mir)
Apriamo il quadro! (attilio)
H7-25 (asdf)
Passione Elettrica (massimob)
Elettroni a spasso (guidob)
Bloguerra (guerra)


???

