Il fotodiodo non è una fotoresistenza. Va polarizzato inversamente
e con la luce varia la corrente inversa che lo attraversa (quindi
varia la cdt sul resistore in serie)
Attenzione che si tratta di microamper....
Crepuscolare con fotodiodo e operazionale
Moderatori:
carloc,
g.schgor,
BrunoValente,
IsidoroKZ
0
voti
è questo che voleva verificare?
i valori che le ho riportato le sembrano "in regola"?
i valori che le ho riportato le sembrano "in regola"?
0
voti
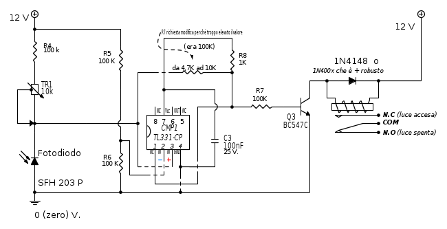
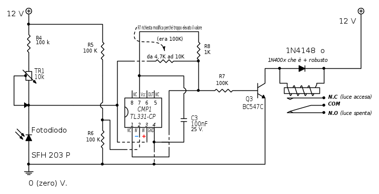
Quindi il circuito esatto si può dire che può essre tale?
se per caso le risulta coretto mi può dare conferma dei collegamenti sull TL331CP? perché non sono sicuro che siano corretti.
se per caso le risulta coretto mi può dare conferma dei collegamenti sull TL331CP? perché non sono sicuro che siano corretti.
0
voti
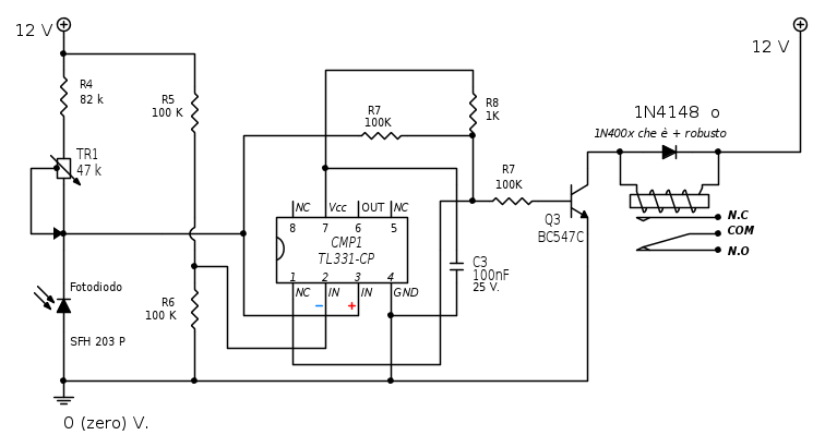
Volevo simulare il comparatore in Multisim,
ma non c'è il modello dell'integrato TL331-CP.
Ad occhio, mi sembra troppo poco il potenziometro da 10K
e soprattutto la resistenza di isteresi.
ma non c'è il modello dell'integrato TL331-CP.
Ad occhio, mi sembra troppo poco il potenziometro da 10K
e soprattutto la resistenza di isteresi.
0
voti

"Non farei mai parte di un club che accettasse la mia iscrizione" (G. Marx)
-

claudiocedrone
21,3k 4 7 9 - Master EY

- Messaggi: 15303
- Iscritto il: 18 gen 2012, 13:36
0
voti
Salve,
ho provato ridimensionare leggermente lo schema spero possa andare meglio aggiornando il resistore e il potenziometro , sperando di non aver fatto ulteriori pasticci, ho disegnato cosi il comparatore perché nello schema che gia avevo i pin non erano numerati quindi non sapevo quali fili andassero ai relativi pin cosi disegnato almeno so quali sono i pin del comparatore i codici per pin li ho copiati guardando i datashet dell relativo comparatore, io avevo scritto che non avevo la certezza che i collegamenti al comparatore avrebbero potuto non essere coretti e ho chiesto se qualcuno potesse darmi conferma e magari aggiornandoli nel modo piu coretto.
ho provato ridimensionare leggermente lo schema spero possa andare meglio aggiornando il resistore e il potenziometro , sperando di non aver fatto ulteriori pasticci, ho disegnato cosi il comparatore perché nello schema che gia avevo i pin non erano numerati quindi non sapevo quali fili andassero ai relativi pin cosi disegnato almeno so quali sono i pin del comparatore i codici per pin li ho copiati guardando i datashet dell relativo comparatore, io avevo scritto che non avevo la certezza che i collegamenti al comparatore avrebbero potuto non essere coretti e ho chiesto se qualcuno potesse darmi conferma e magari aggiornandoli nel modo piu coretto.
0
voti
ma data la mia rinomata magnanimità ti perdono (per questa volta... ), comunque adesso è più chiaro che non hai la minima cognizione di cosa significano le indicazioni sui pin del componente per cui te lo spiego (ma non mi va di rifarti il disegno
... Leggi tutto il datasheet del 331 che ci saranno sicuramente anche dei "circuiti tipici" tra le application notes e tra quelli credo anche quello adatto al "pilotaggio" tramite fotodiodo per l'applicazione che ti serve, poi quello che non capisci chiedilo senza sparare schemi a casaccio 
"Non farei mai parte di un club che accettasse la mia iscrizione" (G. Marx)
-

claudiocedrone
21,3k 4 7 9 - Master EY

- Messaggi: 15303
- Iscritto il: 18 gen 2012, 13:36
0
voti
Prego non tenere conto del post precedente che in buona parte ho farcito di cazzate o meglio di correggere le caxxate che ho scritto nel post precedente, qualcosa ho confuso, un po' sono rinco (ehm, molto e soprattutto sono completamente rinco !

"Non farei mai parte di un club che accettasse la mia iscrizione" (G. Marx)
-

claudiocedrone
21,3k 4 7 9 - Master EY

- Messaggi: 15303
- Iscritto il: 18 gen 2012, 13:36
Chi c’è in linea
Visitano il forum: Majestic-12 [Bot] e 140 ospiti

Elettrotecnica e non solo (admin)
Un gatto tra gli elettroni (IsidoroKZ)
Esperienza e simulazioni (g.schgor)
Moleskine di un idraulico (RenzoDF)
Il Blog di ElectroYou (webmaster)
Idee microcontrollate (TardoFreak)
PICcoli grandi PICMicro (Paolino)
Il blog elettrico di carloc (carloc)
DirtEYblooog (dirtydeeds)
Di tutto... un po' (jordan20)
AK47 (lillo)
Esperienze elettroniche (marco438)
Telecomunicazioni musicali (clavicordo)
Automazione ed Elettronica (gustavo)
Direttive per la sicurezza (ErnestoCappelletti)
EYnfo dall'Alaska (mir)
Apriamo il quadro! (attilio)
H7-25 (asdf)
Passione Elettrica (massimob)
Elettroni a spasso (guidob)
Bloguerra (guerra)





