Microswitch... ma esiste??
Moderatori:
carloc,
g.schgor,
BrunoValente,
IsidoroKZ
42 messaggi
• Pagina 4 di 5 • 1, 2, 3, 4, 5
0
voti
maggio93 ha scritto: ...poi ragazzi avrei bisogno di una mano nella "progettazione" di un aggeggio... mi date una mano qui o devo per forza aprire un altro post?? Grazieeeeee!!!!
sono d'accordo con
0
voti
Secondo lo schema, direi doppio
Per curiosità, senza fare schemi, come si può usare un deviatore singolo? Forse lo zero centrale si può togliere.
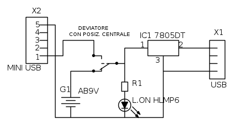
maggio93 ha scritto:QUESTO È QUELLO CHE DEVO FARE:
Per curiosità, senza fare schemi, come si può usare un deviatore singolo? Forse lo zero centrale si può togliere.
0
voti
alev ha scritto:Per curiosità, senza fare schemi, come si può usare un deviatore singolo? Forse lo zero centrale si può togliere.
Lo zero centrale si può lasciare.
Post [20]
in /dev/null no one can hear you scream
1
voti
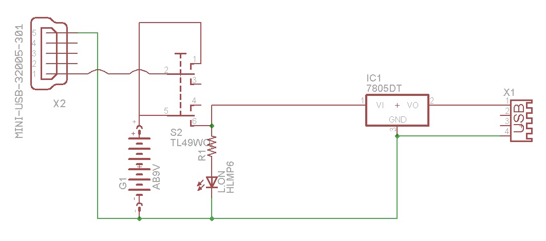
alev ha scritto:come si può usare un deviatore singolo?
forse così...? modificate se errato...
0
voti
Io direi più che altro così (che poi è uguale, ma mi piace di più
):
in /dev/null no one can hear you scream
42 messaggi
• Pagina 4 di 5 • 1, 2, 3, 4, 5
Chi c’è in linea
Visitano il forum: Nessuno e 151 ospiti

Elettrotecnica e non solo (admin)
Un gatto tra gli elettroni (IsidoroKZ)
Esperienza e simulazioni (g.schgor)
Moleskine di un idraulico (RenzoDF)
Il Blog di ElectroYou (webmaster)
Idee microcontrollate (TardoFreak)
PICcoli grandi PICMicro (Paolino)
Il blog elettrico di carloc (carloc)
DirtEYblooog (dirtydeeds)
Di tutto... un po' (jordan20)
AK47 (lillo)
Esperienze elettroniche (marco438)
Telecomunicazioni musicali (clavicordo)
Automazione ed Elettronica (gustavo)
Direttive per la sicurezza (ErnestoCappelletti)
EYnfo dall'Alaska (mir)
Apriamo il quadro! (attilio)
H7-25 (asdf)
Passione Elettrica (massimob)
Elettroni a spasso (guidob)
Bloguerra (guerra)





ad entrambi 