Cos'è ElectroYou | Login Iscriviti

ElectroYou - la comunità dei professionisti del mondo elettrico

dimmer mega led

Elettronica lineare e digitale: didattica ed applicazioni

Moderatori: Foto Utentecarloc, Foto Utenteg.schgor, Foto UtenteBrunoValente, Foto UtenteIsidoroKZ

0
voti

[31] Re: dimmer mega led

Messaggioda Foto Utentemicky861 » 2 apr 2013, 22:10

forse non mi sono spiegato bene da subito,mea culpa, pensavo che con gli esempi link che avevo postato si fosse capito,chiedo scusa a tutti la prossima volta sarò più esplicito. :cry:
per Pioz, cioè dovrei collegare 0-10V sui pin 1 e 5?
che non sono molto ferrato in materia mi sembra chiaro. :roll:
Avatar utente
Foto Utentemicky861
19 3
New entry
New entry
 
Messaggi: 77
Iscritto il: 7 set 2012, 18:05

0
voti

[32] Re: dimmer mega led

Messaggioda Foto UtentePioz » 2 apr 2013, 22:14

micky861 ha scritto:cioè dovrei collegare 0-10V sui pin 1 e 5?

Il pin 1 è la massa e resta così come è. Cambia la rete RC a sinistra e il pin 5 è collegato alla tensione di ingresso variabile. Hai bisogno dell'intero intervallo 0-10V o ti accontenti anche di meno?
Avatar utente
Foto UtentePioz
629 4 8
Expert
Expert
 
Messaggi: 568
Iscritto il: 11 ago 2011, 21:56

0
voti

[33] Re: dimmer mega led

Messaggioda Foto Utentemicky861 » 2 apr 2013, 22:15

no posso sia dare un offset che un limite all'uscita del Logo.
edit: ovvio che da 0 a 10 avrei più step intermedi.
Avatar utente
Foto Utentemicky861
19 3
New entry
New entry
 
Messaggi: 77
Iscritto il: 7 set 2012, 18:05

0
voti

[34] Re: dimmer mega led

Messaggioda Foto UtentePioz » 2 apr 2013, 23:08


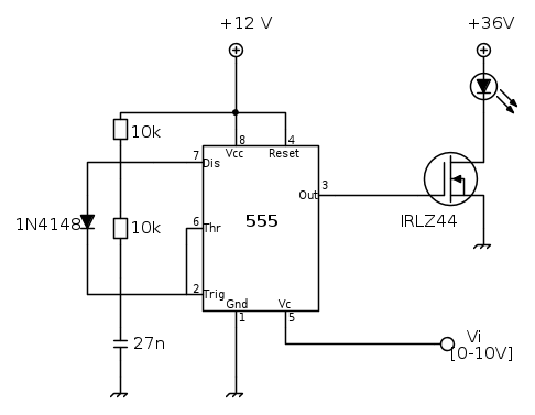
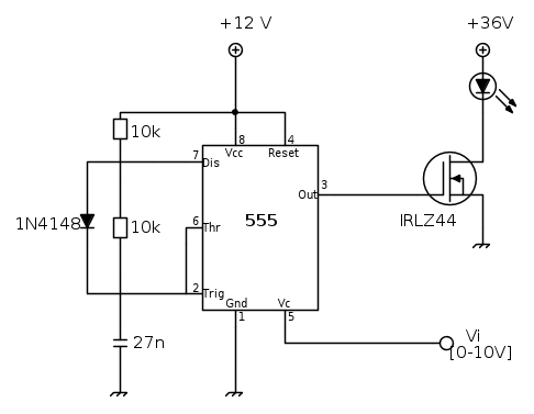
Prova questo, puoi usare pressoché tutto il range 0-10V, ma ti sconsiglio di andare sotto i 0.5V-1V (se proprio devi spegnere completamente l'illuminazione basta portare il pin 4 a massa); il circuito genera un segnale PWM a frequenza variabile, ma a te la frequenza non interessa, a te interessa solo il Duty-cycle.
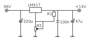
Se a 10V vuoi avere la luminosità massima, ovvero un duty-cycle che tende al 100% devi abbassare la tensione di alimentazione intorno ai 10.5V (non andare sotto a questo valore).Per l'alimentazione prova con un LM317 che genera una tensione regolabile e supporta i 36V in ingresso che il 7812 non tiene. Secondo me se lo prendi in TO220 vai sul sicuro perché hai un elevato dropp-out che implica un elevata dissipazione anche a correnti molto basse. Dal datasheet prova a dimensionare l'alimentazione, se hai problemi chiedi.
Avatar utente
Foto UtentePioz
629 4 8
Expert
Expert
 
Messaggi: 568
Iscritto il: 11 ago 2011, 21:56

0
voti

[35] Re: dimmer mega led

Messaggioda Foto Utentemicky861 » 2 apr 2013, 23:40

mmm vediamo..
1)al pin 5 collegare 0-10v, ma all'uscita del Logo ho due morsetti I1 M1 :-k
2) per spegnere il led collegare pin 4 a massa,ci metto un deviatore comandato dal logo che commuta il pin 4 da Vcc a Gnd?
3) e qui non mandarmi a ...Dal datasheet prova a dimensionare l'alimentazione...credimi potrei passarci giorni senza capirci niente ](*,)
lo so che per te e molti altri sono domande banali ma per me sono molto più che scogli da abbattere :?:
Avatar utente
Foto Utentemicky861
19 3
New entry
New entry
 
Messaggi: 77
Iscritto il: 7 set 2012, 18:05

0
voti

[36] Re: dimmer mega led

Messaggioda Foto Utentemicky861 » 2 apr 2013, 23:45

manuale Logo : http://cache.automation.siemens.com/dnl ... Logo_i.pdf
I1 M1 a pagina 41 del pdf o pagina 29 del documento.
edit: sorry questo è il modulo di ingresso ma il modulo di uscita am2 aq è quasi uguale solo che ha V1+ e M1.
questo: http://cache.automation.siemens.com/dnl ... mation.pdf
Avatar utente
Foto Utentemicky861
19 3
New entry
New entry
 
Messaggi: 77
Iscritto il: 7 set 2012, 18:05

0
voti

[37] Re: dimmer mega led

Messaggioda Foto UtentePioz » 3 apr 2013, 23:45

Il logo non lo conosco e non ho avuto il tempo di guardarmi il datasheet.
Per ora ti rispondo quindi in parte:
2) Se il Logo ha come livelli di uscita digitali 0-10V puoi collegare il pin 4 direttamente a un uscita digitale; quando questa è alta il PWM è attivo, quando è bassa disattivo. Altrimenti basta usare un transistor in configurazione ON-OFF. Se necessario poi te lo spiego con più calma.
3)Il circuito è preso dalla prima pagina del Datasheet. La formula per il dimensionamento di R1 e R2 la trovi sempre in quella pagina, sotto la figura 1. Fissi ad esempio la resistenza R1 (dell'ordine delle decine di kohm) e calcoli di conseguenza R2 ipotizzando come tensione di uscita massima 13V. Dal risultato di R2 si sceglie il trimmer con il valore commerciale più vicino a quello calcolato. Regolando il trimmer puoi regolare la tensione di uscita da un minimo di 1.2V ai 13V che avevi ipotizzato prima.
Avatar utente
Foto UtentePioz
629 4 8
Expert
Expert
 
Messaggi: 568
Iscritto il: 11 ago 2011, 21:56

1
voti

[38] Re: dimmer mega led

Messaggioda Foto UtenteIsidoroKZ » 4 apr 2013, 0:08

Da uno sguardo veloce mi sembra che I1 e M1 siano degli ingressi 0V-10V!
Per usare proficuamente un simulatore, bisogna sapere molta più elettronica di lui
Plug it in - it works better!
Il 555 sta all'elettronica come Arduino all'informatica! (entrambi loro malgrado)
Se volete risposte rispondete a tutte le mie domande
Avatar utente
Foto UtenteIsidoroKZ
121,2k 1 3 8
G.Master EY
G.Master EY
 
Messaggi: 21059
Iscritto il: 17 ott 2009, 0:00

0
voti

[39] Re: dimmer mega led

Messaggioda Foto UtentePioz » 4 apr 2013, 14:41

Le uscite analogiche sono nominate AQx (analog quit/output) e ne dovresti avere 2: AQ1 AQ2.
Gli Mx sono dei merker che, da quel poco che so di PLC, sono dei bit di memoria e dovrebbero riguardare le uscite digitali e non analogiche. Quindi la tensione variabile la prelevi da uno dei pin AQ ed è riferita a massa. Spero di non sbagliarmi
Avatar utente
Foto UtentePioz
629 4 8
Expert
Expert
 
Messaggi: 568
Iscritto il: 11 ago 2011, 21:56

1
voti

[40] Re: dimmer mega led

Messaggioda Foto UtenteIsidoroKZ » 4 apr 2013, 15:16

E` ben possibile che tu abbia ragione: avevo visto la figura di pag 29 del manuale e ho interpretato male lo schema.
Per usare proficuamente un simulatore, bisogna sapere molta più elettronica di lui
Plug it in - it works better!
Il 555 sta all'elettronica come Arduino all'informatica! (entrambi loro malgrado)
Se volete risposte rispondete a tutte le mie domande
Avatar utente
Foto UtenteIsidoroKZ
121,2k 1 3 8
G.Master EY
G.Master EY
 
Messaggi: 21059
Iscritto il: 17 ott 2009, 0:00

PrecedenteProssimo

Torna a Elettronica generale

Chi c’è in linea

Visitano il forum: Nessuno e 72 ospiti