Cos'è ElectroYou | Login Iscriviti

ElectroYou - la comunità dei professionisti del mondo elettrico

insolito uso del 555

Elettronica lineare e digitale: didattica ed applicazioni

Moderatori: Foto Utentecarloc, Foto Utenteg.schgor, Foto UtenteBrunoValente, Foto UtenteIsidoroKZ

0
voti

[31] Re: insolito uso del 555

Messaggioda Foto UtenteBrunoValente » 2 mag 2016, 19:31

fausto61 ha scritto:scusami
ma questo non è il crepuscolare incriminato che mi fa saltare le lampade
quello è andato al creatore tempo fa
se vuoi ugualmente la foto delle saldature te la posto
grazie claudio
va a finire che rimetto un crepuscolare e riprovo
ma cosa è uno stabilizer?


?% ma scusa: di che stiamo parlando? quale crepuscolare avresti intenzione di montare?
Avatar utente
Foto UtenteBrunoValente
39,6k 7 11 13
G.Master EY
G.Master EY
 
Messaggi: 7796
Iscritto il: 8 mag 2007, 14:48

0
voti

[32] Re: insolito uso del 555

Messaggioda Foto UtenteBrunoValente » 2 mag 2016, 19:35

claudiocedrone ha scritto:... per il resto quoterei Foto UtenteBrianz, puoi anche rimettere il crepuscolare di prima e gli fai pilotare un semplice relè invece che direttamente il carico (lampade)... O_/

E' la soluzione che taglierebbe la testa al toro ma mi sto convincendo che sarebbe inutile perché mi sa che funziona già così com'è..è un falso problema :(
Avatar utente
Foto UtenteBrunoValente
39,6k 7 11 13
G.Master EY
G.Master EY
 
Messaggi: 7796
Iscritto il: 8 mag 2007, 14:48

0
voti

[33] Re: insolito uso del 555

Messaggioda Foto Utentefausto61 » 2 mag 2016, 19:37

ho tre crepuscolari
uno della lafaiette, che penso di non montare
un altro è quello postato ma mi manca lo stabilizer (vorrei montare questo)
un altro è un crepuscolare vecchio e usato che mi hanno regalato
con un traformatore interno (non lo voglio montare)
mi avete convinto a rimettere un crepuscolare
cosa è uno stabilizer?
mi manca solo questo per montare il crepuscolare in foto
grazie bruno per avermi seguito
Avatar utente
Foto Utentefausto61
401 2 4
Stabilizzato
Stabilizzato
 
Messaggi: 310
Iscritto il: 19 mar 2013, 19:42

1
voti

[34] Re: insolito uso del 555

Messaggioda Foto UtenteBrianz » 2 mag 2016, 20:29

Non è che si cavi molto, continuando in questo modo.
Siamo partiti da una richiesta che non aveva niente a che fare con quello che poi era il problema (ma spiegare cosa si voleva fare subito, no?) e siamo ora tre-dicasi-tre crepuscolari di cui non si sa niente.
Non è che mettendo delle sigle-produttore ci potrebbe stare il caso che nel mare magnum del web per caso si trovi qualcosa a riguardo?
O sono dati segreti, coperti dalla privacy?

E abbiamo però delle considerazioni storico-affetive.
Quello della lafayette (modello?) sta antipatico e quindi lo scartiamo a priori.
Quello postato (suppongo quello della foto) così a vista ha un relè in uscita e ci potrebbe stare.
Quello col trasformatore (ignoto) sta pure antipatico e non lo consideriamo.

Però abbiamo il mistero dello stabilizer. Che in inglese vuol dire stabilizzatore e nel caso in questione non vuol dire nulla. O almeno, nella mia pluridecennale esperienza non ho mai sentito questo termine associato ad un crepuscolare. Poi ci sono tra cielo e terra molte più cose...

Comunque, a mio parere:
un problema di gabole con fasi e neutri capita solo se:
- l'uscita non è un contatto pulito
- l'uscita non è un contatto ma un triac, come in gran arte dei crepuscolari correnti (costa meno del relè...).
In tutte e due i casi è ovvio che fase e neutro vanno considerati nei collegamenti e andare a caso non è proprio il caso.
In più, una uscita a triac è proprio quello che non ci vuole per lampade fluorescenti o cfl.

In ogni caso non è un caso di fisica quantico-nuclear-iperbolico-transeunte che richiede un master del mit solo per essere discusso, ma un volgarissimo circuito con un crepuscolare.
Quindi, anche andando a caso dati i dati forniti, il caso , non a caso, si risolve così:

- metti un relè adeguato collegato all'uscita del crepuscolare, qualunque sia la sua tipologia, e ci potrai comandare qualunque cosa. Come diceva Archimede: datemi un relè e vi commuterò il mondo. Più o meno...

Sempre a meno di collegamenti di cui al capitolo precedente, in presenza dei quali il caso dispettoso può fare andare le cose a caso.
Avatar utente
Foto UtenteBrianz
5.828 5 10
CRU - Account cancellato su Richiesta utente
 
Messaggi: 858
Iscritto il: 24 mar 2016, 11:27

0
voti

[35] Re: insolito uso del 555

Messaggioda Foto Utentefausto61 » 2 mag 2016, 20:41

quello della Lafayette l'ho scartato perché
era della stessa marca di quello che mi dava problemi
quello con il trasformatore, a parte che non voglio lasciare un trasformatore alimentato 24 ore su 24
è usato e vecchio
mi rimane quello in foto che è della Street road light
ho postato anche un'immagine della scatola dove indica che se uso un carico fluorescente devo
aggiungere uno stabilizzatore, un vero mistero che mi tiene frenato
comunque ricapitolando
metterò un crepuscolare collegato ad un relè esterno che pilota le luci
poi vedremo cosa succede
lo stabilizzatore, forse è un circuito che stabilizza la 220 V
credo che bruno sia andato a cena
Avatar utente
Foto Utentefausto61
401 2 4
Stabilizzato
Stabilizzato
 
Messaggi: 310
Iscritto il: 19 mar 2013, 19:42

3
voti

[36] Re: insolito uso del 555

Messaggioda Foto Utenteedgar » 2 mag 2016, 21:03

Stai estrapolando il termine stabilizer dal suo contesto.
La frase dice "at using for mercury or fluorescent lamp, connect the control unit in the primary side of stabilizer"
A parte l'inglese maccheronico la chiave secondo me è: primary side of stabilizer. A mio avviso vogliono indicare il reattore
Avatar utente
Foto Utenteedgar
10,0k 4 5 8
Master
Master
 
Messaggi: 5230
Iscritto il: 15 set 2012, 22:59

0
voti

[37] Re: insolito uso del 555

Messaggioda Foto Utentefausto61 » 2 mag 2016, 21:30

forse hai ragione
nel primario sul carico c'è come prima resistenza il reattore delle fluorescenti
proverò senza stabilizer o quel che è
Avatar utente
Foto Utentefausto61
401 2 4
Stabilizzato
Stabilizzato
 
Messaggi: 310
Iscritto il: 19 mar 2013, 19:42

2
voti

[38] Re: insolito uso del 555

Messaggioda Foto UtenteBrunoValente » 3 mag 2016, 10:38

edgar ha scritto:Stai estrapolando il termine stabilizer dal suo contesto.
La frase dice "at using for mercury or fluorescent lamp, connect the control unit in the primary side of stabilizer"
A parte l'inglese maccheronico la chiave secondo me è: primary side of stabilizer. A mio avviso vogliono indicare il reattore


Sì, d'accordo, avevo pensato la stessa cosa, i cinesi a volte sbagliano nelle traduzioni.

Il relè da aggiungere in uscita al crepuscolare certamente non farebbe male ma potrebbe essere inutile.

Il dubbio che ho è che in parallelo al contatto del relè del crepuscolare il costruttore possa aver montato un RC allo scopo di ridurre lo scintillio, a volte si usa, nel qual caso andrebbe tolto.

Dalla foto si vede un condensatore giallo che quasi certamente sarà quello di alimentazione del circuito (in serie all'ingresso) ma volevo essere sicuro, per questo avevo chiesto anche una foto lato saldature.
Avatar utente
Foto UtenteBrunoValente
39,6k 7 11 13
G.Master EY
G.Master EY
 
Messaggi: 7796
Iscritto il: 8 mag 2007, 14:48

0
voti

[39] Re: insolito uso del 555

Messaggioda Foto Utentefausto61 » 3 mag 2016, 18:05

ciao bruno
ora provo a fare uno schema o una foto
porta pazienza oggi mi sono ammalato
ho la testa che scoppia
grazie =D>

spero vada bene
i contatti cerchiati a matita sono l'alimentazione del relè
Allegati
20160503_180819.jpg
Avatar utente
Foto Utentefausto61
401 2 4
Stabilizzato
Stabilizzato
 
Messaggi: 310
Iscritto il: 19 mar 2013, 19:42

0
voti

[40] Re: insolito uso del 555

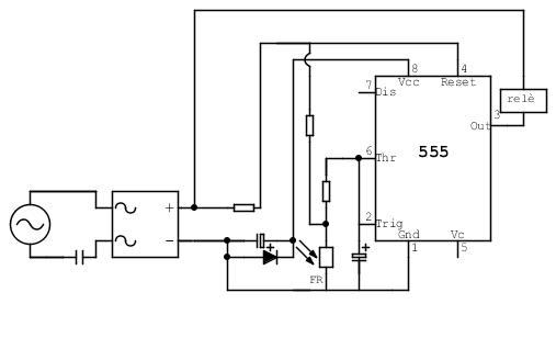
Messaggioda Foto Utentefausto61 » 4 mag 2016, 14:13

ho provato con fidocad
qualcosa non mi torna
l'8 del 555 dovrebbe essere a vcc
Allegati
crepuscolare.jpg
Avatar utente
Foto Utentefausto61
401 2 4
Stabilizzato
Stabilizzato
 
Messaggi: 310
Iscritto il: 19 mar 2013, 19:42

PrecedenteProssimo

Torna a Elettronica generale

Chi c’è in linea

Visitano il forum: Nessuno e 51 ospiti