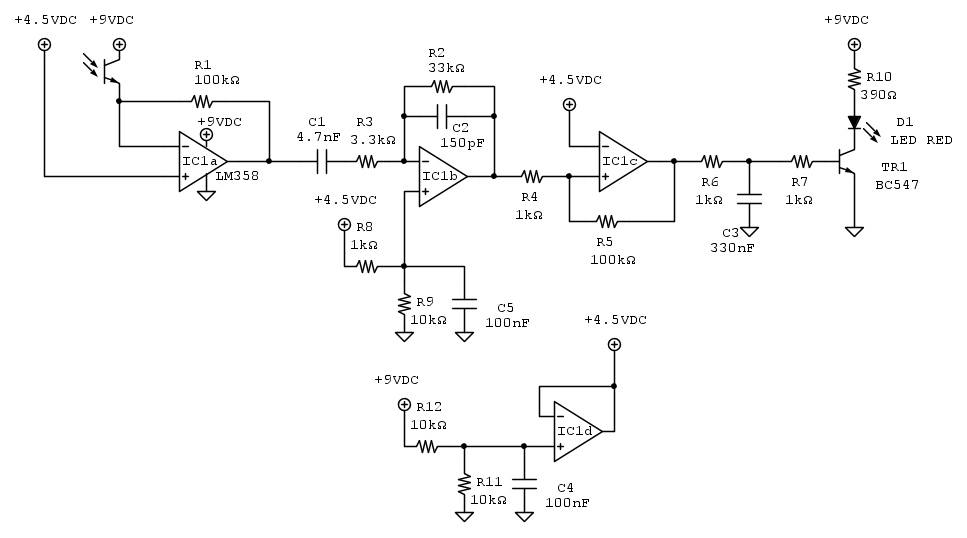
IC1a non è riferito alla tensione di riferimento (R1 ed R3 andrebbero portate a +4.5V rispetto a GND).
Comunque, invece di fare in quel modo, usate una transimpedenza.
Poi non potete amplificare così tanto, progettate un passa banda attivo che abbia guadagno in banda e per fare il decisore usate un trigger.
Per aumentare la portata aumentate la corrente del LED in trasmissione (e il numero di LED), sapendo che il LED, in pratica, lavora in PWM.
Ciao
Pietro
Barriera IR con fototransistor
Moderatori:
carloc,
g.schgor,
BrunoValente,
IsidoroKZ
0
voti
-

PietroBaima
90,7k 7 12 13 - G.Master EY

- Messaggi: 12207
- Iscritto il: 12 ago 2012, 1:20
- Località: Londra
0
voti
PietroBaima ha scritto:IC1a non è riferito alla tensione di riferimento (R1 ed R3 andrebbero portate a +4.5V rispetto a GND).
Comunque, invece di fare in quel modo, usate una transimpedenza.
Poi non potete amplificare così tanto, progettate un passa banda attivo che abbia guadagno in banda e per fare il decisore usate un trigger.
Puoi spiegare meglio? E m agari riesci a afre uno schemino al volo?
IC1a non è riferito alla tensione di riferimento (R1 ed R3 andrebbero portate a +4.5V rispetto a GND)
perché?
Comunque, invece di fare in quel modo, usate una transimpedenza.
In che modo?
0
voti
maxiteris ha scritto:TSOP31238 (solo perche utilizzare tale componente per una semplice barrira IR è esagerato
Veramente a me pare che "l'altra" soluzione si stia rivelando più onerosa.
0
voti
EcoTan ha scritto:maxiteris ha scritto:TSOP31238 (solo perche utilizzare tale componente per una semplice barrira IR è esagerato
Veramente a me pare che "l'altra" soluzione si stia rivelando più onerosa.
Ma questo senza dubbio.... ma vuoi conoscere un po l'AmpOp? Personalmente credo che con la scelta del TOSP avrei gia concluso da tempo ma non è questo lo scopo del progetto...senza contare poi che con Alibaba e simili avrei anche risparmiato
0
voti
Ci sono tre difficoltà che si sovrappongono: il corretto interfacciamento fra fotodiodo (anzi fototransistor) ed op-amp, l'uso di un filtro in frequenza, e la forte variabilità della radiazione ambiente.
0
voti
EcoTan ha scritto:Ci sono tre difficoltà che si sovrappongono: il corretto interfacciamento fra fotodiodo (anzi fototransistor) ed op-amp, l'uso di un filtro in frequenza, e la forte variabilità della radiazione ambiente.
Esatto.
Vanno tutti e 3 analizzati.
Intanto Il condensatore C1 causa una eccessiva caduta di tensione si passa da 4V sull'emettitore di T1 a 1V in ingresso a IC1A, poi il fotoransistor (forse un fotodiodo potrebbe lavorare meglio...) non conduce a sufficienza , Vce dovrebbe essere prossima allo zero. Il resto del circuito dovrebbe rimanere invariato lavorando in saturazione degli AmOp
0
voti
elfo ha scritto:all'ingresso IC1A-In la tensione minima vale -0.9 V che e' *sotto* la tensione di alimentazione negativa(massa)
1
voti
-

PietroBaima
90,7k 7 12 13 - G.Master EY

- Messaggi: 12207
- Iscritto il: 12 ago 2012, 1:20
- Località: Londra
0
voti
elfo ha scritto:elfo ha scritto:all'ingresso IC1A-In la tensione minima vale -0.9 V che e' *sotto* la tensione di alimentazione negativa(massa)maxiteris per te ha un qualche significato questa affermazione?
No in quanto l'alimentazione è singola. La misura indicata è stata presa con uno strumento low profile...va presa un po con le molle ... diciamo che 0V può andare bene...
0
voti
PietroBaima ha scritto:
Bene ma questo è un intero nuovo circuito...
Chi c’è in linea
Visitano il forum: Nessuno e 127 ospiti

Elettrotecnica e non solo (admin)
Un gatto tra gli elettroni (IsidoroKZ)
Esperienza e simulazioni (g.schgor)
Moleskine di un idraulico (RenzoDF)
Il Blog di ElectroYou (webmaster)
Idee microcontrollate (TardoFreak)
PICcoli grandi PICMicro (Paolino)
Il blog elettrico di carloc (carloc)
DirtEYblooog (dirtydeeds)
Di tutto... un po' (jordan20)
AK47 (lillo)
Esperienze elettroniche (marco438)
Telecomunicazioni musicali (clavicordo)
Automazione ed Elettronica (gustavo)
Direttive per la sicurezza (ErnestoCappelletti)
EYnfo dall'Alaska (mir)
Apriamo il quadro! (attilio)
H7-25 (asdf)
Passione Elettrica (massimob)
Elettroni a spasso (guidob)
Bloguerra (guerra)
pigreco]=π




