Uso dei diodi di protezione su alimentatore con lm317
Moderatori:
carloc,
g.schgor,
BrunoValente,
IsidoroKZ
42 messaggi
• Pagina 4 di 5 • 1, 2, 3, 4, 5
0
voti
grazie ancora alev x l'ulteriore dritta su java. In quanto a quella faccina che appare all'inizio del post precedente mi scuso con tutti ancora una volta, volevo farlo comparire alla fine della riga riguardante il fatto del java che e' a pagamento, ho pasticciato e non me ne sono accorto se non adesso .
1
voti
"Non farei mai parte di un club che accettasse la mia iscrizione" (G. Marx)
-

claudiocedrone
21,3k 4 7 9 - Master EY

- Messaggi: 15300
- Iscritto il: 18 gen 2012, 13:36
0
voti
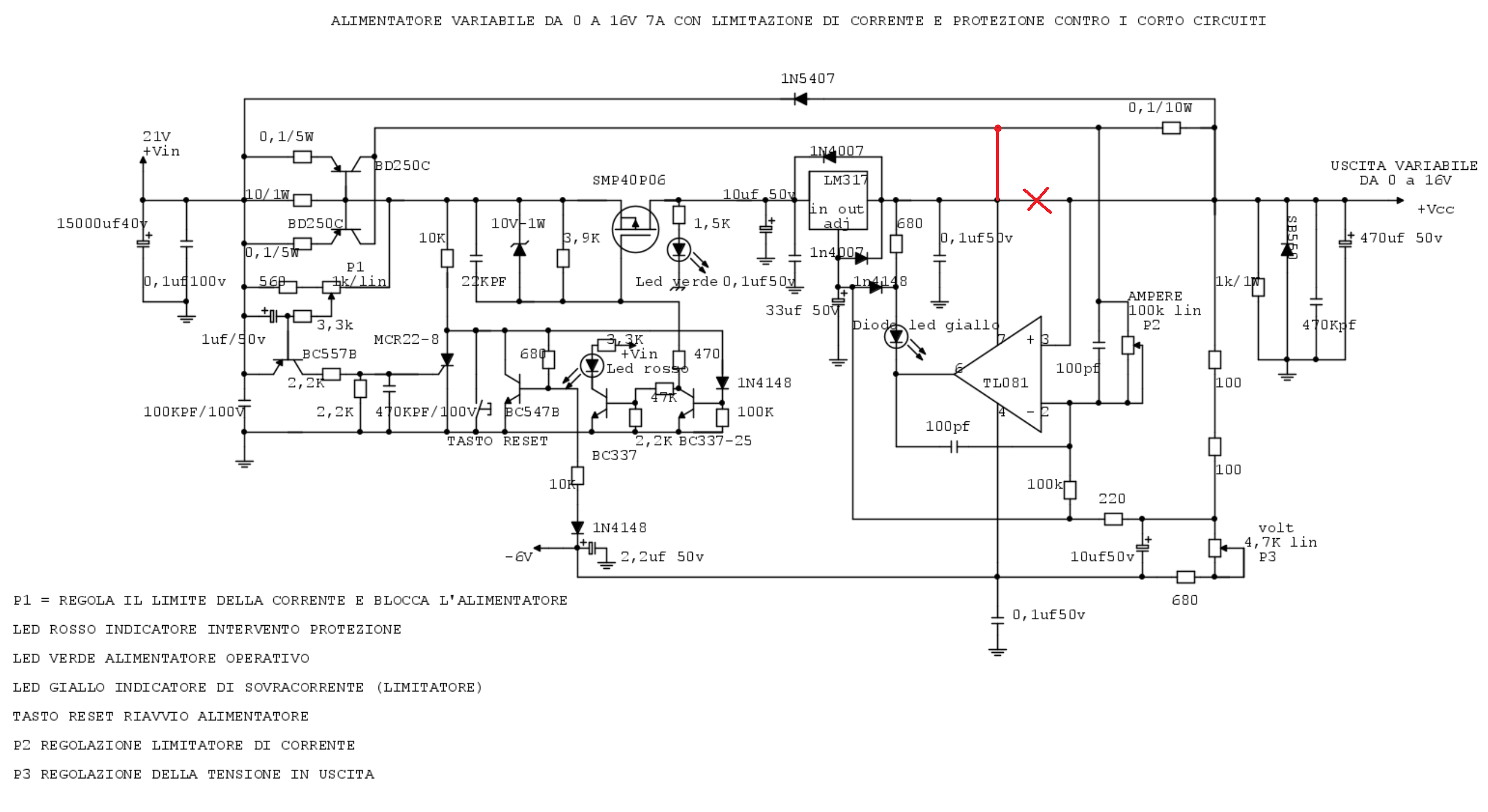
pippo765 ha scritto:sono riuscito a scarabocchiare qualcosa con fidocad,
Mi pare molto meglio di uno scarabocchio!
E` un circuito "complicato", mi ero immaginato il 317 e poco altro. Quando si fanno circuiti a questo livello di complessita` si tende a non usare il 317, che praticamente fa solo da riferimento di tensione, forse e` meglio impiegare un vero riferimento di tensione, si ha piu` flessibilita` progettuale, ad esempio non si deve mettere il MOS per eliminare la corrente attraverso il 317.
Per usare proficuamente un simulatore, bisogna sapere molta più elettronica di lui
Plug it in - it works better!
Il 555 sta all'elettronica come Arduino all'informatica! (entrambi loro malgrado)
Se volete risposte rispondete a tutte le mie domande
Plug it in - it works better!
Il 555 sta all'elettronica come Arduino all'informatica! (entrambi loro malgrado)
Se volete risposte rispondete a tutte le mie domande
0
voti
IsidoroKZ .ero partito con il 317 e ho dovuto continuare a girare intorno a lui e l'unico modo per venirne fuori era quel circuito, ho voluto per così dire complicarmi la vita ! Rammento comunque che volutamente ho utilizzato componentistica in mio possesso e ho tirchiamente evitato l'acquisto di altra mercanzia visto che di immondizia ne avevo già tanta; con un LM723 ad esempio mi sarei salvato in calcio d'angolo ,ho scoperto in seguito di averne, pazienza, ho maturato esperienza. Per java e fidocadj ho provato nuovamente ,sia jre 9 che la 8 ma nel momento che voglio aprire fidoj mi dice che nel sistema manca java , boh.
0
voti
claudiocedrone , in seguito leggerò anche la guida da te indicata ,grazie.
1
voti
Oltre alla corrente dei transistor farei scorrere anche quella dell'LM317 nel resistore da 0.1ohm, altrimenti la corrente regolata risulta inferiore a quella di uscita di circa 60mA.
-

BrunoValente
39,6k 7 11 13 - G.Master EY

- Messaggi: 7796
- Iscritto il: 8 mag 2007, 14:48
0
voti
Buona sera Bruno, è vero l'avevo notato anche io ma ho dato per scontato che essendo un circuito di nuova elettronica non potessero esserci errori e che fossi io in errore, anche perché poi in seguito non hanno pubblicato alcuna errata corrige. Provvederò a fare la modifica, grazie. Allego lo schema originale (se riesco).
- Allegati
-
N.E. LX1643.pdf- (192.2 KiB) Scaricato 199 volte
0
voti
Le errata corrige le facevano solo se qualcuno (internamente o esternamente a loro) faceva con autorevolezza notare loro gli errori; ti posso assicurare che ci sono schemi mai corretti di NE in cui sono presenti vere e proprie corbellerie tipo per esempio rami con diodi da 1 A massimi protetti con fusibili da 1,6 A.
"Non farei mai parte di un club che accettasse la mia iscrizione" (G. Marx)
-

claudiocedrone
21,3k 4 7 9 - Master EY

- Messaggi: 15300
- Iscritto il: 18 gen 2012, 13:36
42 messaggi
• Pagina 4 di 5 • 1, 2, 3, 4, 5
Chi c’è in linea
Visitano il forum: Nessuno e 38 ospiti

Elettrotecnica e non solo (admin)
Un gatto tra gli elettroni (IsidoroKZ)
Esperienza e simulazioni (g.schgor)
Moleskine di un idraulico (RenzoDF)
Il Blog di ElectroYou (webmaster)
Idee microcontrollate (TardoFreak)
PICcoli grandi PICMicro (Paolino)
Il blog elettrico di carloc (carloc)
DirtEYblooog (dirtydeeds)
Di tutto... un po' (jordan20)
AK47 (lillo)
Esperienze elettroniche (marco438)
Telecomunicazioni musicali (clavicordo)
Automazione ed Elettronica (gustavo)
Direttive per la sicurezza (ErnestoCappelletti)
EYnfo dall'Alaska (mir)
Apriamo il quadro! (attilio)
H7-25 (asdf)
Passione Elettrica (massimob)
Elettroni a spasso (guidob)
Bloguerra (guerra)

