Protezione per speaker.
Moderatori:
carloc,
g.schgor,
BrunoValente,
IsidoroKZ
0
voti
"Non farei mai parte di un club che accettasse la mia iscrizione" (G. Marx)
-

claudiocedrone
21,3k 4 7 9 - Master EY

- Messaggi: 15299
- Iscritto il: 18 gen 2012, 13:36
0
voti
Grande Elliott
Avrei dovuto specificarlo prima: il circuito di protezione del AU4900 necessita di un secondario a parte, disaccoppiato dagli altri secondari
Avrei dovuto specificarlo prima: il circuito di protezione del AU4900 necessita di un secondario a parte, disaccoppiato dagli altri secondari
-

SediciAmpere
4.187 5 5 8 - Master

- Messaggi: 4846
- Iscritto il: 31 ott 2013, 15:00
0
voti
Si vede dallo schema e comunque non sarebbe un problema; ma anche quella di NE e pure con alimentazione duale 
credo proprio che se e quando sarà andrò di fusibile
credo proprio che se e quando sarà andrò di fusibile
"Non farei mai parte di un club che accettasse la mia iscrizione" (G. Marx)
-

claudiocedrone
21,3k 4 7 9 - Master EY

- Messaggi: 15299
- Iscritto il: 18 gen 2012, 13:36
3
voti
claudiocedrone ha scritto:...sembra quasi che Elliott abbia letto il tuo post molto prima che tu lo scrivessi
Maledetti viaggiatori temporali
Riguardo al rele', io un paio di anni fa ho fatto una cosa del genere per un amico, non era per uso audio, scollegava semplicemente i secondari di un grosso trasformatore 2x55V 20A, in modo da poter controllare una cosa da remoto con un segnale digitale (il comando e' in comune ma i due rami sono separati), ma potrebbe funzionare anche per l'audio, i mosfet reggevano fino a 120V, piu di 50A, ed avevano una RdsON di pochi milliohm.
"Sopravvivere" e' attualmente l'unico lusso che la maggior parte dei Cittadini italiani,
sia pure a costo di enormi sacrifici, riesce ancora a permettersi.
sia pure a costo di enormi sacrifici, riesce ancora a permettersi.
-

Etemenanki
9.507 3 6 10 - Master

- Messaggi: 5933
- Iscritto il: 2 apr 2021, 23:42
- Località: Dalle parti di un grande lago ... :)
0
voti
Molto interessante l'articolo di Elliott.
Ho fatto qualche esperienza anche io con i relè interrompendo un carico resistivo 6A a 240 Vcc con risultati "fumanti" .
Ottimo lo schema di
Etemenanki.
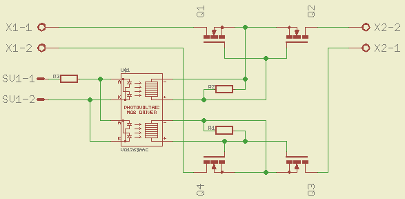
Ho fatto qualcosa di simile ma come driver MOS fotovoltaico sto utilizzando il VOM1271.
Ciao
Ho fatto qualche esperienza anche io con i relè interrompendo un carico resistivo 6A a 240 Vcc con risultati "fumanti" .
Ottimo lo schema di
Ho fatto qualcosa di simile ma come driver MOS fotovoltaico sto utilizzando il VOM1271.
Ciao
600 Elettra
1
voti
Non sono un analogico e non tratto queste cose da un bel pochetto, ma nello schema con due MOSFET in antiserie mi sembra che ogni volta uno dei due sia in conduzione mentre dell'altro si usa il "diodo integrato" che ha una sua caduta di tensione non lineare, no? In quel caso deformare un po' la forma d'onda puo' andare bene per uno switching di potenza ma non per un segnale audio (forse)
2
voti
dadduni ha scritto: nello schema con due MOSFET in antiserie mi sembra che ogni volta uno dei due sia in conduzione mentre dell'altro si usa il "diodo integrato" che ha una sua caduta di tensione non lineare, no?
No, quando i mosfet sono chiusi non sono unidirezionali, conducono in entrambi i versi, quindi cortocircuitano il body diode
-

BrunoValente
39,6k 7 11 13 - G.Master EY

- Messaggi: 7796
- Iscritto il: 8 mag 2007, 14:48
0
voti
stefanopc ha scritto: VOM1271.
Ciao
Ottimo anche quello, e non serve la resistenza esterna perche' ha gia il circuito di spegnimento integrato, io ho usato quello solo perche' era doppio e ne potevo montare uno solo per comandare entrambi i rami.
"Sopravvivere" e' attualmente l'unico lusso che la maggior parte dei Cittadini italiani,
sia pure a costo di enormi sacrifici, riesce ancora a permettersi.
sia pure a costo di enormi sacrifici, riesce ancora a permettersi.
-

Etemenanki
9.507 3 6 10 - Master

- Messaggi: 5933
- Iscritto il: 2 apr 2021, 23:42
- Località: Dalle parti di un grande lago ... :)
1
voti
Già, ad ogni modo riguardo la protezione/antibump a relè generalmente la ho vista sempre su amplificatori hi-fi con potenza e conseguentemente tensione non troppo elevata, d'altronde il mio sarebbe forse l'unico amplificatore per chitarra (almeno di tutti quelli che ho visto) con protezione per lo speaker ma dopo averne negli anni fucilati ben due preferirei che l'ultimo durasse 
"Non farei mai parte di un club che accettasse la mia iscrizione" (G. Marx)
-

claudiocedrone
21,3k 4 7 9 - Master EY

- Messaggi: 15299
- Iscritto il: 18 gen 2012, 13:36
0
voti
claudiocedrone ha scritto:... dopo averne negli anni fucilati ben due ...
Si dice "collaudati oltre il limite massimo di stress, nel nome della scienza" ... suona meglio
"Sopravvivere" e' attualmente l'unico lusso che la maggior parte dei Cittadini italiani,
sia pure a costo di enormi sacrifici, riesce ancora a permettersi.
sia pure a costo di enormi sacrifici, riesce ancora a permettersi.
-

Etemenanki
9.507 3 6 10 - Master

- Messaggi: 5933
- Iscritto il: 2 apr 2021, 23:42
- Località: Dalle parti di un grande lago ... :)
Chi c’è in linea
Visitano il forum: Nessuno e 42 ospiti

Elettrotecnica e non solo (admin)
Un gatto tra gli elettroni (IsidoroKZ)
Esperienza e simulazioni (g.schgor)
Moleskine di un idraulico (RenzoDF)
Il Blog di ElectroYou (webmaster)
Idee microcontrollate (TardoFreak)
PICcoli grandi PICMicro (Paolino)
Il blog elettrico di carloc (carloc)
DirtEYblooog (dirtydeeds)
Di tutto... un po' (jordan20)
AK47 (lillo)
Esperienze elettroniche (marco438)
Telecomunicazioni musicali (clavicordo)
Automazione ed Elettronica (gustavo)
Direttive per la sicurezza (ErnestoCappelletti)
EYnfo dall'Alaska (mir)
Apriamo il quadro! (attilio)
H7-25 (asdf)
Passione Elettrica (massimob)
Elettroni a spasso (guidob)
Bloguerra (guerra)

