Cos'è ElectroYou | Login Iscriviti

ElectroYou - la comunità dei professionisti del mondo elettrico

relè temporizzatore pausa lavoro con "n" cicli

Elettronica lineare e digitale: didattica ed applicazioni

Moderatori: Foto Utentecarloc, Foto Utenteg.schgor, Foto UtenteBrunoValente, Foto UtenteIsidoroKZ

0
voti

[31] Re: relè temporizzatore pausa lavoro con "n" cicli

Messaggioda Foto UtenteEtemenanki » 23 dic 2023, 18:00

ThEnGi ha scritto:... crei un mini condensatore distribuito ...


Capito cosa intendevi, ma qui non servirebbe quasi a nulla, non essendoci circuiti RF o a frequenze abbastanza alte ... peraltro facendo cosi creerei problemi ai ritorni di massa, mentre usando entrambi i piani per la massa ti semplifichi la vita, in certe situazioni ;-)
"Sopravvivere" e' attualmente l'unico lusso che la maggior parte dei Cittadini italiani,
sia pure a costo di enormi sacrifici, riesce ancora a permettersi.
Avatar utente
Foto UtenteEtemenanki
9.527 3 6 10
Master
Master
 
Messaggi: 5951
Iscritto il: 2 apr 2021, 23:42
Località: Dalle parti di un grande lago ... :)

0
voti

[32] Re: relè temporizzatore pausa lavoro con "n" cicli

Messaggioda Foto UtenteEtemenanki » 23 dic 2023, 18:07

luxinterior ha scritto:... potresti girare i TO220 di 90° ...


Potrei, ma poi non starebbe piu nei 100x100mm delle offerte dei services (l'idea era anche di farla in modo che realizzare lo stampato fosse il piu economico possibile, stando nei 100x100mm un service come ad esempio JLC fa pagare meno di 5 Euro per 5 stampati, spedizione ed IVA inclusi, mentre sforando quelle dimensioni i prezzi aumentano.

Inoltre come detto, una dissipazione totale minore di mezzo W (e solo se tutti i mosfet rimanessero in conduzione sempre e tutti con un carico maggiore del previsto) non causerebbe problemi, anche solo con pochi fori nella scatola (ma considera che se stai sul massimo di 1.5A e funzionano "ad intermittenza", probabilmente da parte di tutti quanti i mosfet insieme avresti una dissipazione in calore di circa 200mW, usando quelli con meno di 5milliohm di RdsON)
"Sopravvivere" e' attualmente l'unico lusso che la maggior parte dei Cittadini italiani,
sia pure a costo di enormi sacrifici, riesce ancora a permettersi.
Avatar utente
Foto UtenteEtemenanki
9.527 3 6 10
Master
Master
 
Messaggi: 5951
Iscritto il: 2 apr 2021, 23:42
Località: Dalle parti di un grande lago ... :)

0
voti

[33] Re: relè temporizzatore pausa lavoro con "n" cicli

Messaggioda Foto UtenteEtemenanki » 23 dic 2023, 18:11

ThEnGi ha scritto:...
Comunque ha usato arduino... quella scheda è da cestinare :mrgreen:
O_/

... Kattiiivo ... :mrgreen:
"Sopravvivere" e' attualmente l'unico lusso che la maggior parte dei Cittadini italiani,
sia pure a costo di enormi sacrifici, riesce ancora a permettersi.
Avatar utente
Foto UtenteEtemenanki
9.527 3 6 10
Master
Master
 
Messaggi: 5951
Iscritto il: 2 apr 2021, 23:42
Località: Dalle parti di un grande lago ... :)

0
voti

[34] Re: relè temporizzatore pausa lavoro con "n" cicli

Messaggioda Foto Utentedjnz » 23 dic 2023, 19:09

ThEnGi ha scritto:Comunque ha usato arduino... quella scheda è da cestinare :mrgreen:

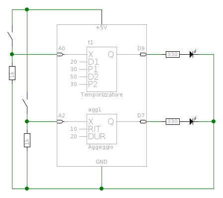
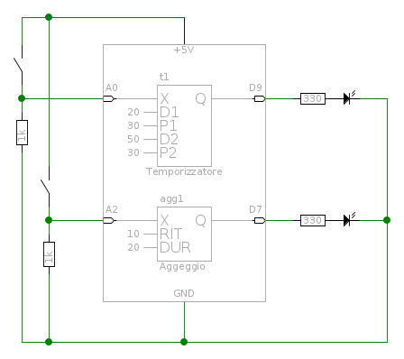
E allora mi diverto anch'io :twisted: Un temporizzatore (descritto al post 1) e un aggeggio (descritto al post 6) realizzati a software in un ardunano:


Codice: Seleziona tutto
//=============================================
// Programma principale
//=============================================

Temporizzatore  t1;
Aggeggio        agg1;

void setup() {
    pinMode(A0, INPUT);
    pinMode(A2, INPUT);
    pinMode(9, OUTPUT);
    pinMode(7, OUTPUT);
}

void loop() {
    t1.run(digitalRead(A0), 20, 30, 50, 30);
    agg1.run(digitalRead(A2), 10, 30);
    digitalWrite(9, t1.q);
    digitalWrite(7, agg1.q);
}

Codice: Seleziona tutto
//=============================================
// Definizione classi temporizzatori e aggeggi
//=============================================

#define  SECOND  1000UL

class Temporizzatore {

    uint8_t  s  = 0;
    uint8_t  sp = 0;
    uint32_t t;
   
  public:
 
    bool q = 0;

    bool run(bool x, uint8_t d1, uint8_t p1, uint8_t d2, uint8_t p2) {
        uint32_t trascorso = millis() - t;
        if (!x) s = 0;
        else if (0==s && x) s = 1;
        else if (1==s && trascorso>=(d1 * SECOND)) s = 2;
        else if (2==s && trascorso>=(p1 * SECOND)) s = 3;
        else if (3==s && trascorso>=(d2 * SECOND)) s = 4;
        else if (4==s && trascorso>=(p2 * SECOND)) s = 3;
        if (s != sp) { sp=s;  t=millis(); }
        return q = (1==s  ||  3==s);
    }
};

//=============================================

class Aggeggio {

    uint8_t  s  = 0;
    uint8_t  sp = 0;
    uint32_t t;
   
  public:
 
    bool q = 0;

    bool run(bool x, uint8_t rit, uint8_t dur) {
        uint32_t trascorso = millis() - t;
        if (!x) s = 0;
        else if (0==s && x) s = 1;
        else if (1==s && trascorso>=(rit * SECOND)) s = 2;
        else if (2==s && trascorso>=(dur * SECOND)) s = 3;
        if (s != sp) { sp=s;  t=millis(); }
        return q = (2 == s);
    }
};
Una domanda ben posta è già mezza risposta.
Avatar utente
Foto Utentedjnz
1.590 1 4 7
Master
Master
 
Messaggi: 709
Iscritto il: 26 lug 2020, 14:52

Precedente

Torna a Elettronica generale

Chi c’è in linea

Visitano il forum: Nessuno e 95 ospiti