Cos'è ElectroYou | Login Iscriviti

ElectroYou - la comunità dei professionisti del mondo elettrico

Commutatore stadio d'ingresso Preampli

Elettronica lineare e digitale: didattica ed applicazioni

Moderatori: Foto Utentecarloc, Foto Utenteg.schgor, Foto UtenteBrunoValente, Foto UtenteIsidoroKZ

0
voti

[321] Re: Commutatore stadio d'ingresso Preampli

Messaggioda Foto UtenteElidur » 26 mar 2021, 0:52

Adesso ho finalmente capito. Inoltre sono interventi anche semplici da realizzare. Adesso modifico lo schema prima di stamparlo. Per l'intervento sul preampli credo che avrò bisogno di un po' di tempo, non credo domani, ma sabato e domenica sono vicini e forse non vale la pena di fare le modifiche tra un calo di lavoro e l'altro. Sarebbe un intervento con probabilità maggiore di errore. Foto Utentegianniniivo è curioso ma io sono più curioso di lui... :mrgreen: Dopo tutte le ipotesi fatte, questa, tutto sommato, è la meno invasiva... Grazie infinite Bruno, ti farò sapere quanto prima l'esito dell'intervento. :ok: =D>
Ultima modifica di Foto UtenteElidur il 26 mar 2021, 0:57, modificato 2 volte in totale.
Avatar utente
Foto UtenteElidur
1.515 2 6 9
Sostenitore
Sostenitore
 
Messaggi: 1126
Iscritto il: 6 mag 2017, 18:10

0
voti

[322] Re: Commutatore stadio d'ingresso Preampli

Messaggioda Foto UtenteBrunoValente » 26 mar 2021, 0:54

Ok
Avatar utente
Foto UtenteBrunoValente
39,6k 7 11 13
G.Master EY
G.Master EY
 
Messaggi: 7796
Iscritto il: 8 mag 2007, 14:48

1
voti

[323] Re: Commutatore stadio d'ingresso Preampli

Messaggioda Foto UtenteBrunoValente » 26 mar 2021, 23:19

Ancora alcune cose: stavo pensando anzitutto che si potrebbe migliorare il circuito di regolazione del volume e del selettore stereo/mono in modo da ottenere un funzionamento più razionale, cioè in modo da evitare quel funzionamento strampalato che ho descritto nel post [312].

Attualmente, come ho detto, con il selettore stereo/mono che cortocircuita i cursori, quando è impostato su "mono", succede che il volume sonoro diventa lo stesso per entrambi i canali anche se i potenziometri sono regolati diversamente tra loro, invece, modificando il circuito come da schema che segue, i due potenziometri controllano il volume dei due canali indipendentemente come quando il selettore è impostato su "stereo".

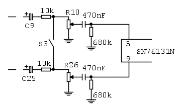
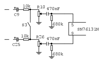
I resistori da 10k messi in serie ai potenziometri da 100k provocano un abbassamento del livello sonoro di circa 1dB, quindi irrilevante.

A valle dei potenziometri inoltre aggiungerei i condensatori da 470nF e i resistori da 680k per evitare che la corrente di bias degli operazionali collegati a valle dei potenziometri scorra nei cursori dei potenziometri.

Quella corrente scorrendo nei potenziometri produce un effetto simile a quello che produce la corrente degli ingressi dei primi operazionali che scorre nei contatti dei selettori di ingresso: così come nei selettori produce dei picchi quando i contatti si aprono, anche nei potenziometri, se usurati, produce lo stesso dei picchi che fanno aumentare notevolmente i crepitii tipici dell'usura dei potenziometri.

In pratica evitando quella corrente nei cursori succede che gli effetti derivanti dall'usura dei potenziometri non si manifestino sotto forma di rumori ma solo sotto forma di interruzioni del segnale durante la rotazione, quindi molto meno fastidiosi.

La stessa cosa si potrebbe dire anche per i potenziometri di controllo dei bassi R3 e R21 che sono attraversati dalla corrente di bias degli ingressi degli operazionali del circuito del controllo dei toni ma facciamo finta di niente altrimenti le cose si complicano troppo.



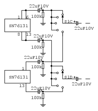
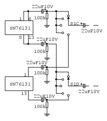
Con questa modifica però, quando il selettore stereo/mono S3 è impostato su "mono" e contemporaneamente il selettore dei toni S1A-S1B è impostato su "toni esclusi", succede che l'impedenza vista a valle dei selettori S1C e S1D si abbassa da 100k a 20k, vuol dire che il valore di 1uF del condensatore discusso ieri da aggiungere a monte dei selettori S1C e S1D è insufficiente e andrebbe portato a 22uF .

Inoltre aggiungerei un altro condensatore da 22uF a valle dei selettori S1C-S1D per evitare che la corrente di ingresso dello stadio controllo toni possa spostare il potenziale sulle R da 100k che invece deve rimanere nullo.



Il verso degli elettrolitici nello schema dovrebbe essere concorde con quello delle tensioni ai loro capi... spero di non essermi sbagliato :( , comunque meglio verificare misurando dal vivo con il tester.

Spero di non aver preso abbagli, correggetemi se ho scritto stupidaggini.
Avatar utente
Foto UtenteBrunoValente
39,6k 7 11 13
G.Master EY
G.Master EY
 
Messaggi: 7796
Iscritto il: 8 mag 2007, 14:48

0
voti

[324] Re: Commutatore stadio d'ingresso Preampli

Messaggioda Foto UtenteElidur » 27 mar 2021, 2:32

Ciao Bruno, oggi è stata una giornataccia. Non ho potuto rispondere prima perché a causa di lavori di manutenzione non ho avuto il collegamento internet per tutto la giornata. Tuttavia sono riuscito a vedere le tue modiche con il cellulare e le ho trovate molto interessanti, al punto che ho deciso di rifare con FidoCad anche lo schema del secondo stadio, proprio per includere le modifiche. Vorrei anche evitare di infrangere troppe volte le regole del Forum circa la modalità di pubblicazione degli schemi. Spero invece di non aver commesso errori.

Entrando nel merito delle modifiche consigliate, come ho detto le trovo interessanti e mi sembra che siano anche attuabili senza smontare le PCB. Se non sbaglio, i componenti sarebbero rutti saldabili in serie ai cavi e tra cavi e riferimento. Sarebbero collegamenti poco eleganti ma se dovessi smontare le PCB sarebbe un problema perché i cavetti schermati sono corti e dovrei dissaldarli tutti per lavorare dal lato rame. Considerato che non devo sostituire la commutazione dello stadio d’ingresso, vorrei ridurre al minimo l’intervento complessivo. Per quanto riguarda il disaccoppiamento dei potenziometri di volume, ritengo che, oltre ad essere un’ottima idea, si potrebbe davvero applicare anche agli altri potenziometri ma per il momento mi limiterei a modificare il primo stadio e vedere come si comporta, poi, se ci saranno miglioramenti procederei con il secondo stadio intervenendo eventualmente anche sui potenziometri dei toni.

Domani finirò gli schemi e li pubblicherò, anche come forma di riscontro di validità.

Non ho risposto con il cellulare perché speravo nel ritorno della rete e anche perché, preso dalla ricostruzione dello schema, non mi sono accorto del tempo trascorso, chiedo scusa, purtroppo la connessione è tornata troppo tardi.
Avatar utente
Foto UtenteElidur
1.515 2 6 9
Sostenitore
Sostenitore
 
Messaggi: 1126
Iscritto il: 6 mag 2017, 18:10

1
voti

[325] Re: Commutatore stadio d'ingresso Preampli

Messaggioda Foto UtenteElidur » 27 mar 2021, 16:18

Buon giorno, riprendo l’intervento notturno per pubblicare gli schemi realizzati in FidoCad, comprensivi delle modifiche richieste.

Per quanto posso comprendere mi sembra tutto regolare, l’unico punto su cui non mi esprimo riguarda la polarizzazione dei condensatori elettrolitici aggiuntivi. Non ho mai capito qual è il modo per capire la giusta polarizzazione quando tali componenti risultano attraversati in serie da una corrente alternata. Anche guardando gli schemi di NE sembrerebbe non esservi una logica apparente, ma sono certo che vi sia, anche se non mi è chiara. :mrgreen:
Seguono gli schemi, se sono esatti posso stampare e procedere:

Schema STADIO D'INGRESSO


Schema STADIO PILOTA - VOLUME - TONO
Avatar utente
Foto UtenteElidur
1.515 2 6 9
Sostenitore
Sostenitore
 
Messaggi: 1126
Iscritto il: 6 mag 2017, 18:10

0
voti

[326] Re: Commutatore stadio d'ingresso Preampli

Messaggioda Foto Utenteclaudiocedrone » 27 mar 2021, 19:27

I condensatori disaccoppiano in continua ovvero servono a bloccare la continua e ovviamente lasciarsi attraversare dalla alternata (i segnali) ergo il loro verso (polarità) deve essere coerente con la corrente continua (tensioni di alimentazione e correnti di polarizzazione) che si ritrovano ai loro capi.
P.s.Comr esempio puoi vedere la classica configurazione per un opamp alimentato a tensione singola.
"Non farei mai parte di un club che accettasse la mia iscrizione" (G. Marx)
Avatar utente
Foto Utenteclaudiocedrone
21,3k 4 7 9
Master EY
Master EY
 
Messaggi: 15306
Iscritto il: 18 gen 2012, 13:36

0
voti

[327] Re: Commutatore stadio d'ingresso Preampli

Messaggioda Foto UtenteElidur » 27 mar 2021, 20:01

Ok Claudio ma se guardi lo schema ci sono elettrolitici girati sia in un modo sia nell'altro, eppure per quel che capisco il flusso dovrebbe essere identico per tutti invece sembrerebbe di no. Come faccio a capire se sono posizionati correttamente? Come devo fare le misurazioni? Ad esempio: C25 e C29 del stadio d'ingresso sembrano posizionati al contrario l'uno rispetto all'altro. Io lo troverei incoerente ma avendoli disegnati Bruno è più probabile che a sbagliare sia io. Eppure passa lo stesso segnale in entrambi gli elettrolitici..
A meno che, Bruno, li abbia collegati in quel modo per annullare la condizione di polarità e farli diventare dei condensatori del tipo non elettrolitico, o meglio, non polarizzato...
Avatar utente
Foto UtenteElidur
1.515 2 6 9
Sostenitore
Sostenitore
 
Messaggi: 1126
Iscritto il: 6 mag 2017, 18:10

0
voti

[328] Re: Commutatore stadio d'ingresso Preampli

Messaggioda Foto Utenteclaudiocedrone » 27 mar 2021, 22:38

No, C29 è come C10, evidentemente sui terminali 8 e 6 dell'integrato con alimentazione duale è presente una tensione negativa rispetto al riferimento.
"Non farei mai parte di un club che accettasse la mia iscrizione" (G. Marx)
Avatar utente
Foto Utenteclaudiocedrone
21,3k 4 7 9
Master EY
Master EY
 
Messaggi: 15306
Iscritto il: 18 gen 2012, 13:36

0
voti

[329] Re: Commutatore stadio d'ingresso Preampli

Messaggioda Foto UtenteBrunoValente » 27 mar 2021, 22:53

Perché C35 e C36?
Avatar utente
Foto UtenteBrunoValente
39,6k 7 11 13
G.Master EY
G.Master EY
 
Messaggi: 7796
Iscritto il: 8 mag 2007, 14:48

0
voti

[330] Re: Commutatore stadio d'ingresso Preampli

Messaggioda Foto UtenteElidur » 27 mar 2021, 22:56

Mi riferivo allo stadio d'Ingresso, non allo stadio Pilota, l'esempio non è equivalente...
Avatar utente
Foto UtenteElidur
1.515 2 6 9
Sostenitore
Sostenitore
 
Messaggi: 1126
Iscritto il: 6 mag 2017, 18:10

PrecedenteProssimo

Torna a Elettronica generale

Chi c’è in linea

Visitano il forum: Majestic-12 [Bot] e 69 ospiti