Non conoscendo diptrace non ti so dire se la nomenclatura dei gerber sia corretta, Eagle usa delle estensioni diverse per i file. Prova a vedere se c'è qualche sistema per generare gerber compatibili RS-274/X.
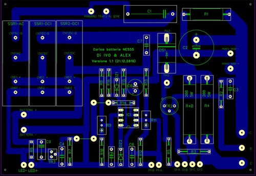
Il PCB ha tracce larghe ma poco distanti, un autocostruttore potrebbe incontrare difficoltà nella realizzazione, ti suggerirei di aumentare un po' l'isolamento tra le tracce.
un'altra cosa che salta agli occhi sono gli "orfani", piste che non appartengono ad un segnale.
Non creano problemi ma sono inutili, tanto vale cancellarli (in eagle c'è una spunta per toglierli) oppure inglobarli in una pista adiacente
Relay Carica batterie LX 327 (NE)
Moderatori:
carloc,
g.schgor,
BrunoValente,
IsidoroKZ
0
voti
Grazie per la risposta
edgar.
Ho generato con DipTrace dei gerber compatibili con X 274 ma mi sembra che la nomenclatura e le estensioni siano più o meno uguali ai file che ho pubblicato precedentemente. Allego il file compresso.
Per aumentare l’isolamento tra le tracce non so se sarà possibile, comunque ci proverò.
Per quanto concerne invece gli orfani non saprei proprio come eliminarli. Eventualmente potresti dirmi come eliminarli in Eagle? Potrei fare la conversione al contrario e rimuoverli anche se poi non saprei realizzare i gerber con Eagle…
Ho generato con DipTrace dei gerber compatibili con X 274 ma mi sembra che la nomenclatura e le estensioni siano più o meno uguali ai file che ho pubblicato precedentemente. Allego il file compresso.
Per aumentare l’isolamento tra le tracce non so se sarà possibile, comunque ci proverò.
Per quanto concerne invece gli orfani non saprei proprio come eliminarli. Eventualmente potresti dirmi come eliminarli in Eagle? Potrei fare la conversione al contrario e rimuoverli anche se poi non saprei realizzare i gerber con Eagle…
-

gianniniivo
9.070 7 11 13 - No Rank
- Messaggi: 2875
- Iscritto il: 5 feb 2019, 23:50
0
voti
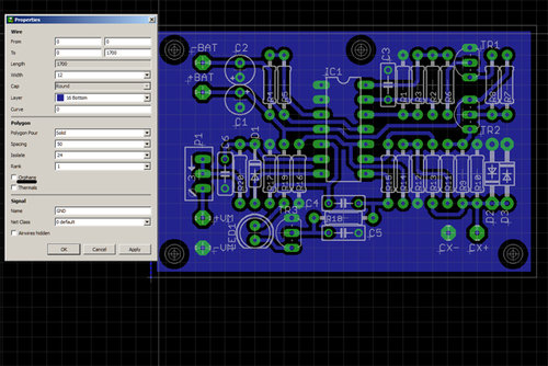
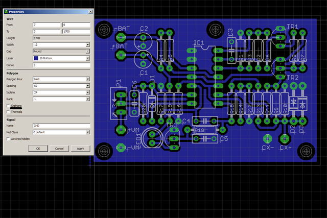
gianniniivo ha scritto:Per quanto concerne invece gli orfani non saprei proprio come eliminarli.
In Eagle è semplice: c'è una voce apposita nelle proprietà del poligono che costituisce il GND
Potrei fare la conversione al contrario e rimuoverli anche se poi non saprei realizzare i gerber con Eagle…
PCBway lo spiega meglio di me

0
voti
Si, va bene, ma come ci arrivo a quella scheda? Non so quale sia la tua versione, la mia è la 9.5.1...
-

gianniniivo
9.070 7 11 13 - No Rank
- Messaggi: 2875
- Iscritto il: 5 feb 2019, 23:50
0
voti
Ok, sistemati anche gli orfani, grazie. Adesso potresti spiegarmi come aumentare l'isolamento tra piste e piazzole, se possibile?
-

gianniniivo
9.070 7 11 13 - No Rank
- Messaggi: 2875
- Iscritto il: 5 feb 2019, 23:50
0
voti
Nell'immagine in [343] c'è la voce Isolate con cui in Eagle puoi specificare quanto deve distare un poligono da una pista, penso ci sia qualcosa di simile in Diptrace. Se invece ad essere troppo ravvicinati sono sono due segnali (piste non GND), bisogna distanziare maggiormente oppure ridurre un po' la larghezza delle piste.
0
voti
Ho eliminato gli ORFANI, ho aumentato, per quanto possibile, l’isolamento, ho pubblicato 2 versioni della PCB, una per realizzazione con laser/fotoincisione/CNC, l’altra per realizzazione casalinga, col metodo del ferro da stiro, per intenderci.
Pubblico anche i GERBER che ho realizzato col metodo 274X. Ovviamente i nomi file sono quelli utilizzati da DipTrace ma il contenuto dovrebbe essere quello chiesto
E’ possibile controllare la validità dei gerber? Avrei bisogno di una conferma affidabile sono alla mia prima realizzazione di una PCB con DipTrace e dei relativi gerber.
Grazie
-

gianniniivo
9.070 7 11 13 - No Rank
- Messaggi: 2875
- Iscritto il: 5 feb 2019, 23:50
0
voti
gianniniivo ha scritto:E’ possibile controllare la validità dei gerber?
Puoi visualizzarli con Gerby.
Chi eventualmente ti produrrà il PCB dovrebbe essere in grado di dirti se va bene o menca qualcosa
Chi c’è in linea
Visitano il forum: Nessuno e 47 ospiti

Elettrotecnica e non solo (admin)
Un gatto tra gli elettroni (IsidoroKZ)
Esperienza e simulazioni (g.schgor)
Moleskine di un idraulico (RenzoDF)
Il Blog di ElectroYou (webmaster)
Idee microcontrollate (TardoFreak)
PICcoli grandi PICMicro (Paolino)
Il blog elettrico di carloc (carloc)
DirtEYblooog (dirtydeeds)
Di tutto... un po' (jordan20)
AK47 (lillo)
Esperienze elettroniche (marco438)
Telecomunicazioni musicali (clavicordo)
Automazione ed Elettronica (gustavo)
Direttive per la sicurezza (ErnestoCappelletti)
EYnfo dall'Alaska (mir)
Apriamo il quadro! (attilio)
H7-25 (asdf)
Passione Elettrica (massimob)
Elettroni a spasso (guidob)
Bloguerra (guerra)
