Cos'è ElectroYou | Login Iscriviti

ElectroYou - la comunità dei professionisti del mondo elettrico

COMMUTAZIONE AUTOMATICA DI TENSIONE

Elettronica lineare e digitale: didattica ed applicazioni

Moderatori: Foto Utentecarloc, Foto Utenteg.schgor, Foto UtenteBrunoValente, Foto UtenteIsidoroKZ

4
voti

[351] Re: COMMUTAZIONE AUTOMATICA DI TENSIONE

Messaggioda Foto Utentegianniniivo » 15 dic 2021, 16:02

Good morning Prof. Ben tornato da queste parti!

T’immagino in perfetta forma. Suppongo che la differenza di fuso orario e i lunghi viaggi ad elevata velocità ti mantengono giovanile, se non sbaglio lo ha teorizzato il tuo collega Prof. Albert…

Mi scuso per la tendenza alla digressione, cercherò di attenermi al petitum e alla causa petendi, cosa ci posso fare, ognuno ha i suoi difetti. Dunque proseguo…

Hai esordito con la frase seguente: “Chiedevi se c'erano correzioni da fare. Si, ce ne sono, ma se funziona non toccare nulla” e hai concluso con: “ma avrai delle ottime ragioni per non fare nulla di quanto ho detto!”

Bene, è evidente che ti sei espresso per via antifrastica altrimenti il resto del tuo intervento sarebbe privo di senso. Non c’è problema; il valore dei tuoi interventi è noto oltre che per offrire preziosa conoscenza, anche per dispensare un generoso contributo in fatto d’ironia. Il collaterale è che spesso i tuoi interventi implicano poderose tirate d’orecchio e cazziatoni (a volte) un tantino feroci; non mi esprimo per casi d’altri ma per quanto riguarda le mie “intraprese” ne apprezzo i vantaggi conseguenti. L'ironia rende complice la critica, certo, ma ha il pregio di differenziarsi nettamente dal sarcasmo che esprime anche disprezzo. Da parte mia ho almeno coscienza di non ignorare l’ignoranza e di non essere così spudorato da vantare i miei limiti.
Detto ciò, cercherò di affrontare il merito del tuo ultimo intervento che ovviamente non fa difetto di interessanti spunti e di lievi complicazioni.

1) “bisognerebbe vedere anche tutti gli schemi precedenti. Potresti metterli tutti ordinati per data da qualche parte dove si possano consultare facilmente.”:
si? E poi cantiamo tutti in coro: 44 gatti in fila per sei col resto di due? Ma dai, ma questa è una richiesta degna di Crudelia Demon!!! Se è necessario lo faccio ma spiegami prima (almeno) l’utilità pratica di tale raggruppamento. Se l’ultimo schema pubblicato è considerato da sistemare, immagina come saranno quelli precedenti.

2) “Da dove arriva il primo schema”:
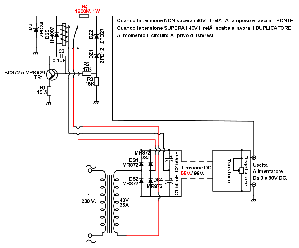
beh, da dove arriva; è la base di un duplicatore semplice a comando manuale, forse sarà un circuito poco utilizzato ma lo conosco da quando mi diletto col saldatore.

3) “Non lo farei in quel modo, si può fare in modo più semplice”:
ottimo, questa variante non la conoscevo; la devo provare quanto prima. Se non sbaglio basta modificare il collegamento del relè sulla nuova PCB del duplicatore.

4) “I due trasformatori di alimentazione ausiliaria, che non si possono proprio vedere”:
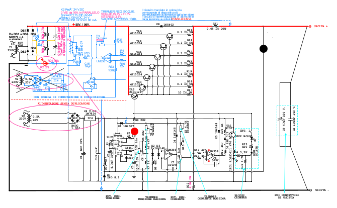
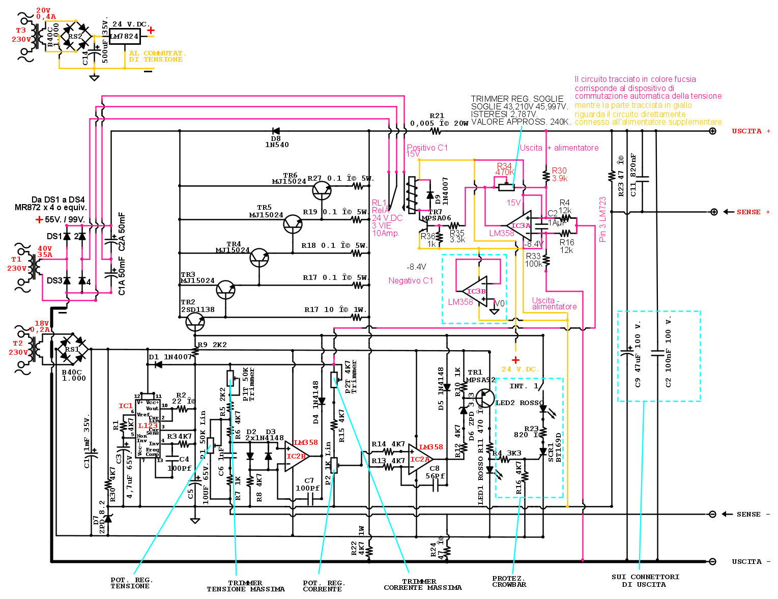
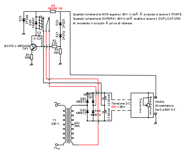
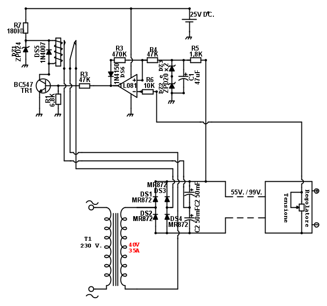
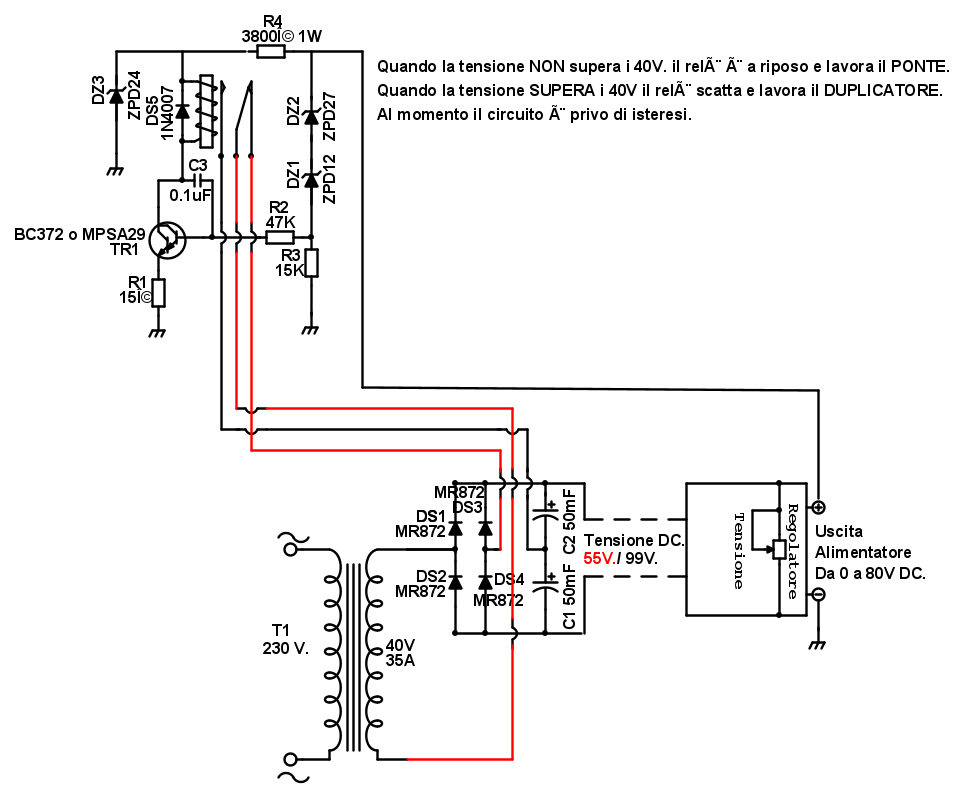
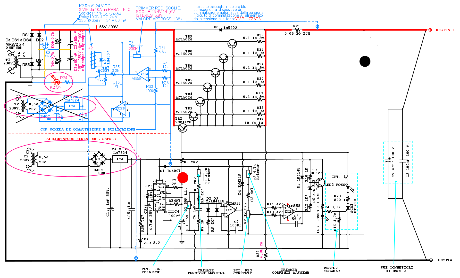
questa osservazione non l’ho capita; l’alimentazione ausiliaria è una sola. Non sapendo come fare di meglio per separare graficamente l’alimentazione ausiliaria, ho incluso nello schema due alimentazioni ma ho anche precisato che un’alimentazione è alternativa all’altra. Con il duplicatore si utilizza l’alimentazione ausiliaria in blu, senza duplicatore quella in nero ma se c’è una non c’è l’altra. Se la grafica è ambigua chiedo scusa ma meglio di così non ho saputo disegnare lo schema. Ho tracciato le connessioni terminali in blu tratteggiato, sperando di rendere ancor più comprensibile anche la funzione alternativa.

5) “R22 mi pare che vada arrosto a tensione di uscita elevata”:
si, definiamolo un refuso dello schema base di Elektor. Tieni presente che quella resistenza è da 1W e per l’alimentatore senza duplicatore va ancora bene. Per la tensione derivante dal duplicatore, la resistenza è stata modificata ma non corretta sullo schema. Non si deve dimenticare che il duplicatore è stato pensato tempo dopo aver realizzato la PCB per il solo alimentatore e il valore di quella resistenza corrisponde a quello presente sulla PCB già realizzata. Per l’utilizzo del duplicatore, a memoria non ricordo in concreto quale valore ho attribuito a R22, se 10K - 1W. oppure 4,7K - 2W. oppure 10K - 2W. Si potrebbe calcolare un valore medio da rendere compatibile con entrambe le opzioni.

6) ”La tensione di ingresso di IC3B mi sembra troppo elevata”:
Mah, se non erro, mi risulta che l’IC possa essere alimentato fino a 32V o 36V. diversamente avrebbe dovuto bruciarsi. In caso di dubbio potrei sostituirlo con la versione “B”.

7) ”Non mi ricordo a cosa serva D1”
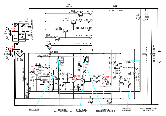
Beh, i diodi D1 fino a D8, sono una semplice protezione verso il collegamento accidentale ad una fonte di tensione esterna quando l’alimentatore è spento. La protezione è utile se si utilizza l’alimentatore come caricabatterie oppure per il collegamento ad un circuito che abbia una batteria di alimentazione incorporata.

8) ”Potresti aggiungere un LED che segnali quando e` attivo il duplicatore e ricordi all'utente che la corrente massima è limitata”:
Giusta osservazione e ottima dritta. Il significato dell’accensione del led va ricordato mediante una serigrafia sul pannello frontale; purtroppo la realizzazione del frontale per me è un incubo.

9) ”I due condensatori di livellamento non hanno l'indicazione della tensione di lavoro”:
Vero, in certi punti lo schema è un po’ spartano per economia di spazio/ingombro grafico ma quel valore devo averlo precisato in qualche post. I condensatori che dispongo sono 10 pezzi da 10mF 100V 105°C. Sono un po’ al limite ma reggono.

10) ”metterei due resistenze in parallelo per equalizzare la tensione quando non lavora il duplicatore”:
Ok, hai ragione anche se nella realtà quelle resistenze esistono già. Sullo schema sono state omesse per la stessa motivazione di cui al punto precedente. In quella parte dello schema i componenti sono molto ravvicinati.

11) ”Scrivere i valori delle soglie con 4 cifre significative mi pare un'assurdità, come pure mettere un potenziometro da 470kΩ e poi dire che va regolato a 138kΩ”:
Melius abundare quam deficere, va bene, dai, rimedierò… :mrgreen:

Spero di meritarmi almeno una sufficienza… ?%

Waiting your kind reply…
Avatar utente
Foto Utentegianniniivo
9.070 7 11 13
No Rank
 
Messaggi: 2875
Iscritto il: 5 feb 2019, 23:50

2
voti

[352] Re: COMMUTAZIONE AUTOMATICA DI TENSIONE

Messaggioda Foto Utenteclaudiocedrone » 15 dic 2021, 23:04

:-) Hai ragione Ivo, meriti almeno di essere trattato con sufficienza :mrgreen:
"Non farei mai parte di un club che accettasse la mia iscrizione" (G. Marx)
Avatar utente
Foto Utenteclaudiocedrone
21,3k 4 7 9
Master EY
Master EY
 
Messaggi: 15305
Iscritto il: 18 gen 2012, 13:36

1
voti

[353] Re: COMMUTAZIONE AUTOMATICA DI TENSIONE

Messaggioda Foto Utentegianniniivo » 16 dic 2021, 23:49

Buona sera, ho eseguito un po' di modifiche secondo prescrizione (questo, almeno, corrisponde a quello che credo di aver capito).
Non saprei cos'altro aggiungere ma se ci sono correzioni da fare sono a disposizione.
Quanto alla sufficienza, non corrisponde certo ad un traguardo invidiabile ma si può sempre migliorare.

P.S.
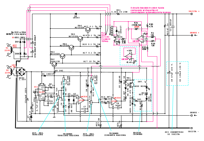
Le modifiche sono state colorate in viola.
Avatar utente
Foto Utentegianniniivo
9.070 7 11 13
No Rank
 
Messaggi: 2875
Iscritto il: 5 feb 2019, 23:50

2
voti

[354] Re: COMMUTAZIONE AUTOMATICA DI TENSIONE

Messaggioda Foto UtenteIsidoroKZ » 17 dic 2021, 8:42

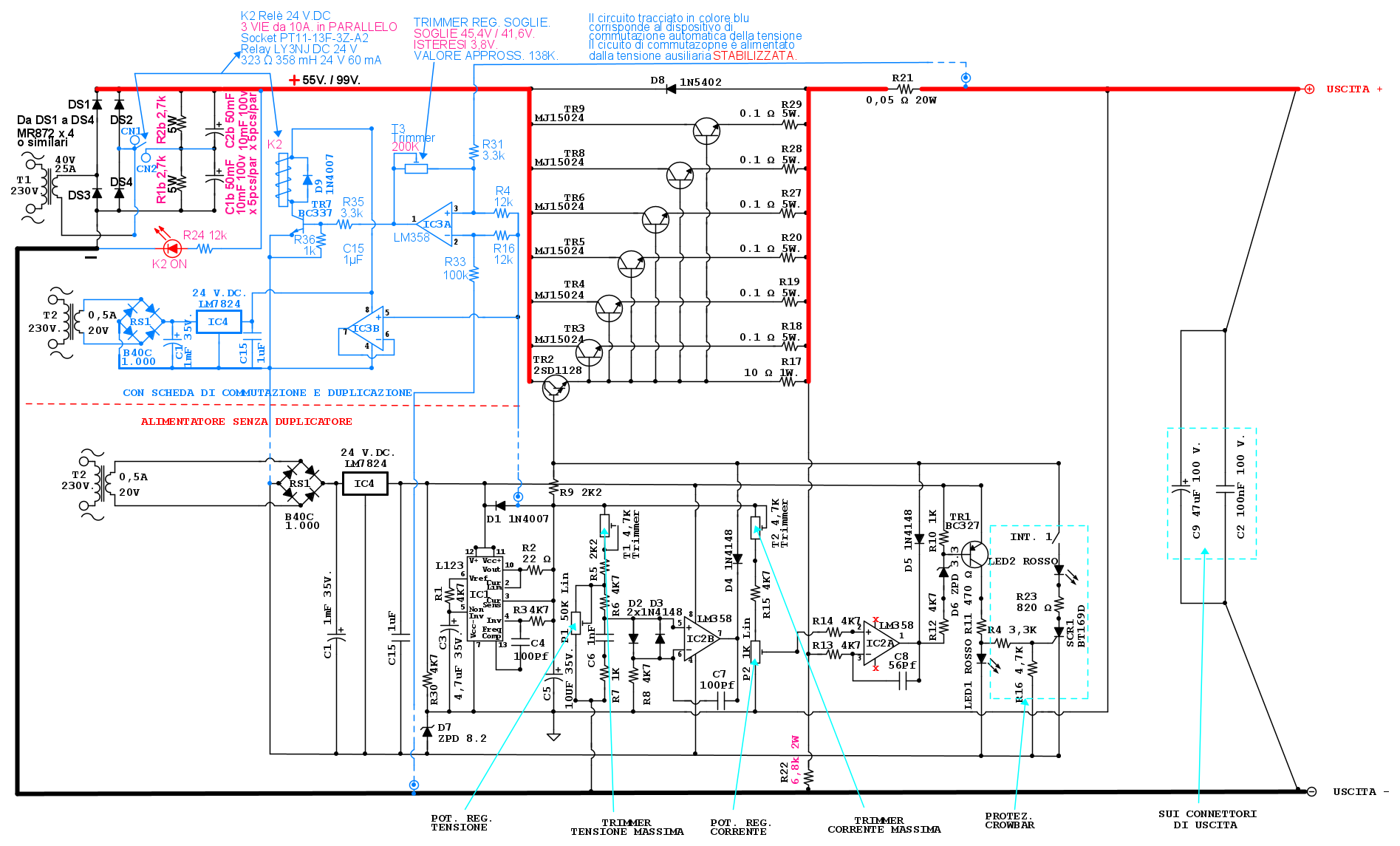
1) Gli schemi precedenti servono a vedere come si e` evoluto il progetto, non ricordo tutti i vari passaggi e le scelte fatte. Se e` scomodo farlo, lascia stare, al piu` mi chiedo "chissa` da dove arriva?"

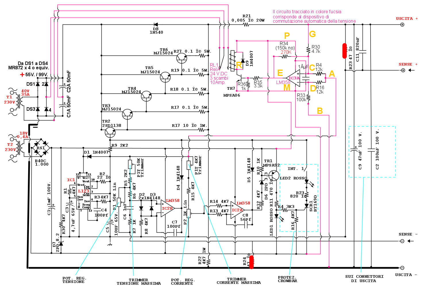
3) Ho colorato in giallo due collegamenti sul raddrizzatore: secondo me quelli vanno in "nero" per dire che sono sempre presenti. Se si mette la scheda con il duplicatore, si aggiungono due collegamenti che vanno ai due pallini "azzurri".

4) Se si monta il duplicatore io vedo due trasformatori ausiliari, raddrizzatori e stabilizzatori, messi in ellissi viola. Togli quello azzurro e prendi l'alimentazione da quello nero che c'e` sempre. Vedi collegamento viola aggiunto.

6) Ho verificato, la tensione di ingresso a IC3B va bene. Eventualmente se non si vuole prendere la tensione stabilizzata dal 723 per non introdurre disturbi, si puo` prende la tensione positiva di uscita, dove si collega anche R31.

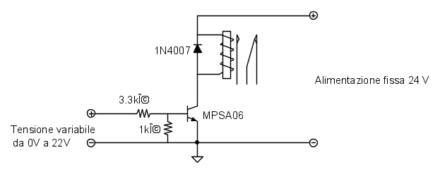
8) Il led in quella posizione e` sempre acceso, piu` o meno ma sempre acceso. Meglio collegarlo in parallelo alla bobina del rele` con opportuna resistenza.

9) I condensatori da 100V mi sembrano sovradimensionati. Probabilmente basterebbero da 63V, ma se hai quelli va bene.

10) Le resistenze in parallelo agli elettrolitici dissipano meno di 1W l'una in alta tensione, si possono mettere piu` piccole oppure di valore minore. Bisognerebbe sapere la corrente di leakage dei condensatori. Puoi sempre misurare la tensione sui due (paralleli di) condensatori sia a bassa che ad alta tensione e vedere se l'equalizzazione e` buona. Direi di si` perche' potrebbe entrare il teorema centrale del limite.

11) Anche il potenziometro da 200kΩ, pur andando gia` meglio, e` ancora un orrore. In generale i potenziometri vanno evitati per una serie di motivi. Se proprio si devono mettere, e questo non mi sembra un caso in cui sia indispensabile, va messo del valore minimo possibile con una resistenza in serie, ad esempio 130kΩ con in serie 20kΩ.

Qui lo schema con le annotazioni

Per usare proficuamente un simulatore, bisogna sapere molta più elettronica di lui
Plug it in - it works better!
Il 555 sta all'elettronica come Arduino all'informatica! (entrambi loro malgrado)
Se volete risposte rispondete a tutte le mie domande
Avatar utente
Foto UtenteIsidoroKZ
121,2k 1 3 8
G.Master EY
G.Master EY
 
Messaggi: 21059
Iscritto il: 17 ott 2009, 0:00

1
voti

[355] Re: COMMUTAZIONE AUTOMATICA DI TENSIONE

Messaggioda Foto UtenteEcoTan » 17 dic 2021, 9:57

Finalmente mi decido a dare un'occhiatina a questo thread di sviluppo circuitale e sicuramente dirò le mie baggianate.
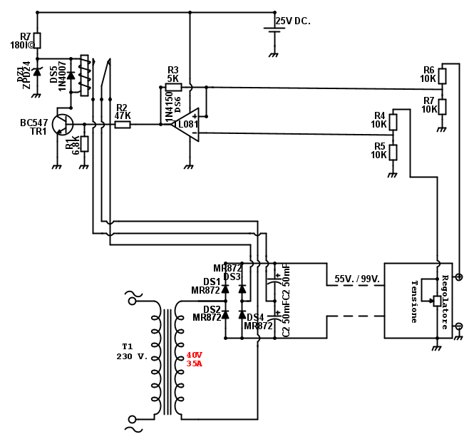
Vedo un finale in triplo Darlington tutto NPN, quindi la tensione di pilotaggio sulla prima base deve essere superiore di qualche volt alla tensione di uscita, chi glie la fornisce?
La resistenza sull'uscita è una sonda di corrente, viene misurata ad ambedue i capi?
Avatar utente
Foto UtenteEcoTan
7.720 4 12 13
Expert EY
Expert EY
 
Messaggi: 5426
Iscritto il: 29 gen 2014, 8:54

2
voti

[356] Re: COMMUTAZIONE AUTOMATICA DI TENSIONE

Messaggioda Foto Utenteedgar » 17 dic 2021, 11:29

EcoTan ha scritto:Vedo un finale in triplo Darlington tutto NPN, quindi la tensione di pilotaggio sulla prima base deve essere superiore di qualche volt alla tensione di uscita, chi glie la fornisce?



Il cerchio nero indica lo zero della tensione che viene usata per pilotare i transistor di uscita. Il rosso evidenzia il positivo, di circa 7,1 V, che viene applicato alla base dei transistor di uscita tramite R9. Come puoi vedere c'è tensione più che sufficiente per compensare le varie VBE.

La resistenza sull'uscita è una sonda di corrente, viene misurata ad ambedue i capi?

Non capisco cosa intendi dire
Avatar utente
Foto Utenteedgar
10,0k 4 5 8
Master
Master
 
Messaggi: 5230
Iscritto il: 15 set 2012, 22:59

1
voti

[357] Re: COMMUTAZIONE AUTOMATICA DI TENSIONE

Messaggioda Foto UtenteEcoTan » 17 dic 2021, 13:47

edgar ha scritto:sufficiente per compensare le varie VBE

Sì grazie non posso che darti ragione in ciò. Il segnale di corrente sicuramente viene amplificato in modo differenziale, non è che ho seguìto tutto il circuito ma.. ho Fede nella Scienza e non solo.
Avatar utente
Foto UtenteEcoTan
7.720 4 12 13
Expert EY
Expert EY
 
Messaggi: 5426
Iscritto il: 29 gen 2014, 8:54

2
voti

[358] Re: COMMUTAZIONE AUTOMATICA DI TENSIONE

Messaggioda Foto Utenteelfo » 17 dic 2021, 16:57

Foto UtenteEcoTan prova a guardare questo thread scaturito da un quiz di IsidoroKZ
viewtopic.php?f=1&t=82143
Avatar utente
Foto Utenteelfo
6.819 4 5 7
G.Master EY
G.Master EY
 
Messaggi: 2828
Iscritto il: 15 lug 2016, 13:27

2
voti

[359] Re: COMMUTAZIONE AUTOMATICA DI TENSIONE

Messaggioda Foto Utentegianniniivo » 17 dic 2021, 19:17

Oggi giornataccia, ho potuto fare poco per il circuito. Cercherò di racimolare tutti gli schemi ma ci metterò un po’… :mrgreen:
Chiedo venia...

P.S.
Graze per tutti gli interventi. Sempre interessanti e utili. :ok:
Avatar utente
Foto Utentegianniniivo
9.070 7 11 13
No Rank
 
Messaggi: 2875
Iscritto il: 5 feb 2019, 23:50

2
voti

[360] Re: COMMUTAZIONE AUTOMATICA DI TENSIONE

Messaggioda Foto Utentegianniniivo » 18 dic 2021, 1:28

1 Schemario riassuntivo del progetto al 17/12/2021 del Commutatore automatico di tensione

1 ott 2020


1 ott 2020


2 ott 2020


2 ott 2020


3 ott 2020


5 ott 2020



5 ott 2020


6 ott 2020


6 ott 2020


7 ott 2020


9 ott 2020


9 ott 2020


10 ott 2020


11 ott 2020


11 ott 2020


11 ott 2020


11 ott 2020


12 ott 2020


15 ott 2020


16 ott 2020


16 ott 2020


16 ott 2020


16 ott 2020


18 ott 2020


19 ott 2020


19 ott 2020


21 ott 2020


22 ott 2020

SEGUE
Avatar utente
Foto Utentegianniniivo
9.070 7 11 13
No Rank
 
Messaggi: 2875
Iscritto il: 5 feb 2019, 23:50

PrecedenteProssimo

Torna a Elettronica generale

Chi c’è in linea

Visitano il forum: Nessuno e 49 ospiti