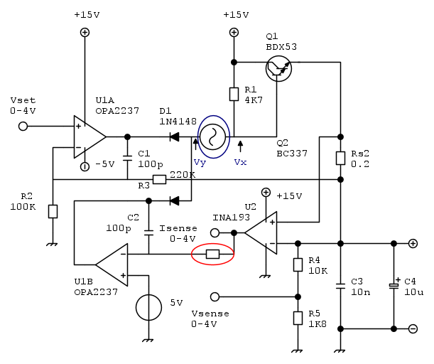
funziona bene.Sia con carico RC che RL
e
e' stabile anche quando va in limitazione di corrente.Bah, provo a montarlo.
Moderatori:
carloc,
g.schgor,
BrunoValente,
IsidoroKZ
funziona bene.
e
e' stabile anche quando va in limitazione di corrente.

instead of
(Anonimo).
ain't
, right?
in lieu of
.
for
arithm.






instead of
(Anonimo).
ain't
, right?
in lieu of
.
for
arithm.



instead of
(Anonimo).
ain't
, right?
in lieu of
.
for
arithm.



instead of
(Anonimo).
ain't
, right?
in lieu of
.
for
arithm.

TardoFreak ha scritto:Anzi, a dire il vero mi piacerebbe sapere come fare a calcolare la stabilita'.
Visitano il forum: Nessuno e 347 ospiti