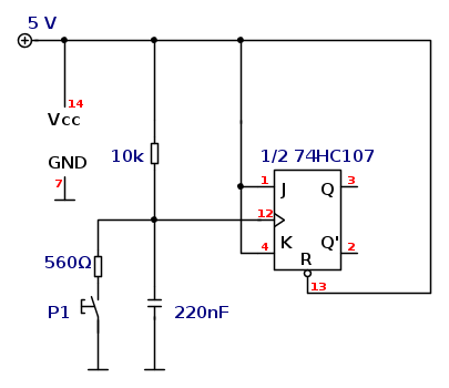
Cominciamo a vedere se è un problema di velocità di commutazione sui fronti.
Assemblate questo circuito e riportate il risultato.
Vediam...
Ciao,
Pietro.
Moderatori:
carloc,
g.schgor,
BrunoValente,
IsidoroKZ


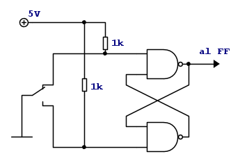
glitch ha scritto:Rettifico:
lo stato iniziale è pin2=1, pin3=0
premo il pulsante una volta: pin2=0, pin3=1
premo il pulsante n volte e sempre: pin2=0, pin3=1

rusty ha scritto:Il pulsante contatta bene? Provato con un altro pulsante NA?





Visitano il forum: Nessuno e 52 ospiti