da
DirtyDeeds » 9 lug 2013, 21:35
claudiocedrone ha scritto:Secondo me devi sostituire al simbolo "INA" lo schema dell'ampli da strumentazione e ragionare sul circuito "esteso" che ne risulta...
Se non detto esplicitamente è meglio non farlo: la configurazione a 3 opamp è una possibile realizzazione di un amplificatore da strumentazione, ma non è l'unica e nemmeno la più usata (tra gli INA integrati, ce ne sono ben pochi che la utilizzano). Bisogna quindi cercare di svincolarsi dalla particolare realizzazione, considerando l'INA come una scatola nera che soddisfa a una specifica caratteristica.
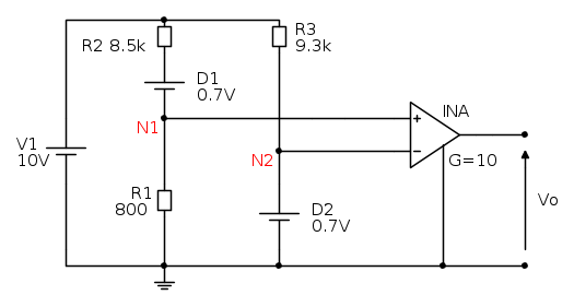
In particolare, dato l'INA qui sotto
la tensione di uscita vale, idealmente,

dove tutte le tensioni si suppongono misurate rispetto a un certo nodo di riferimento O esterno al dispositivo.
It's a sin to write

instead of

(Anonimo).
...'cos you know that

ain't

, right?
You won't get a sexy tan if you write

in lieu of

.
Take a log for a fireplace, but don't take

for

arithm.