setteali ha scritto:Altre soluzioni per aumentare questo impulso?
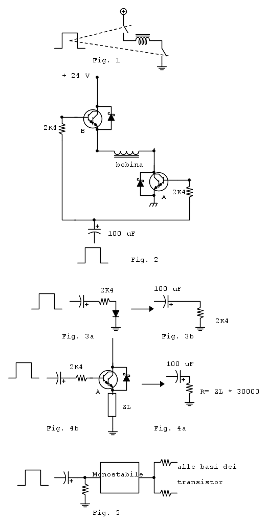
Osserva la Fig. 1: e' un semiponte in cui i due trasnistor sono schematizzati da due interruttori comandati dallo stesso impulso.
La Fig.2 e' la realizzazione "reale" del circuito di Fig. con i transistor!? (affermazione/domanda)
Riposta: NO!
Il motivo e' che sulla base di ciascun transistor arriva un impulso di forma/durata diversa.
Semplificando all'osso il modello (per "grosso segnale") del circuito relativo ai due transistor si vede che:
- il transistor "A" e' collegato a "emettitore comune" con corcuito equivalente nelle Fig. 3a (e 3b)
- il transistor "B" e' collegato a "collettore comune" con circuito equivalente nelle Fig. 4a (e 4b)
Il condensatore da 100 uF "vede" due resistenze molto diverse:
- 2.4 kohm per il tranistor A
- ZL * 30000 per il transistor B - 30000 e' il guadagno del darligton B e posto ZL = 100 ohm avremo che la resistenza "vista" dal condensatore vale 3 Mohm
I due impulsi che pilotano le basi dei due transistor avranno cosi due durate molto diverse.
Per ovviare a questo problema potrebbe essere conveniente inserire tra l'uscita del F/F e le basi un multivibratore monostabile che formi un impulsi di durata "fissa" indipendente dalla "derivazione" fatta dal gruppo 100 uF e resistenza di ingresso dei transistor.
A tale scopo si puo' utilizzare un 555 (se non c'e' un 555 non e' un buon progetto cit.

Elettrotecnica e non solo (admin)
Un gatto tra gli elettroni (IsidoroKZ)
Esperienza e simulazioni (g.schgor)
Moleskine di un idraulico (RenzoDF)
Il Blog di ElectroYou (webmaster)
Idee microcontrollate (TardoFreak)
PICcoli grandi PICMicro (Paolino)
Il blog elettrico di carloc (carloc)
DirtEYblooog (dirtydeeds)
Di tutto... un po' (jordan20)
AK47 (lillo)
Esperienze elettroniche (marco438)
Telecomunicazioni musicali (clavicordo)
Automazione ed Elettronica (gustavo)
Direttive per la sicurezza (ErnestoCappelletti)
EYnfo dall'Alaska (mir)
Apriamo il quadro! (attilio)
H7-25 (asdf)
Passione Elettrica (massimob)
Elettroni a spasso (guidob)
Bloguerra (guerra)


pigreco]=π






