Cos'è ElectroYou | Login Iscriviti

ElectroYou - la comunità dei professionisti del mondo elettrico

Circuito per lampeggio non funziona.

Elettronica lineare e digitale: didattica ed applicazioni

Moderatori: Foto Utentecarloc, Foto Utenteg.schgor, Foto UtenteBrunoValente, Foto UtenteIsidoroKZ

0
voti

[41] Re: Circuito per lampeggio non funziona.

Messaggioda Foto Utenteelfo » 25 lug 2020, 18:53

USUL ha scritto:certo che ho tempo non vorrei che tu ti stufi

Grazie.

Dammi un po di tempo per "confezionare" alcuni test (ed una 1/2 spiegazione).
Ci sentiamo in serata.
Avatar utente
Foto Utenteelfo
6.819 4 5 7
G.Master EY
G.Master EY
 
Messaggi: 2828
Iscritto il: 15 lug 2016, 13:27

0
voti

[42] Re: Circuito per lampeggio non funziona.

Messaggioda Foto Utenteelfo » 25 lug 2020, 20:01

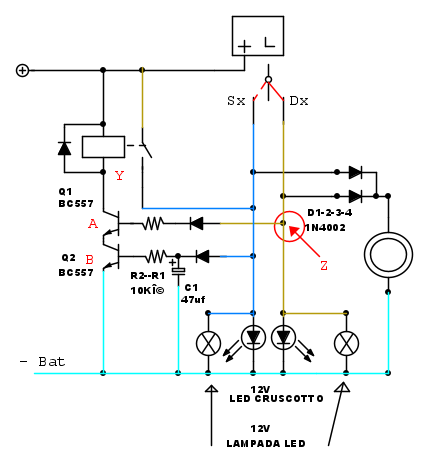
Occorre andare per piccoli passi.

Partiamo dallo schema qui sotto - il contatto del rele' e' collegato al + della batteria.

Domande:

0) Commutatore posizione centrale -> frecce spente?
1) Commutatore Sx -> freccia Sx lampeggia?
2) Commutatore Dx -> freccia Dx lampeggia?
3) Commutatore Sx e poi velocemente a Dx -> Sx Fisso, Dx lampeggia?
4) Che tensione misuri sul punto Z nella condizione 0)
5) Che tensione misuri sul punto Z nella condizione 1)
6) Che tensione misuri sul punto Z nella condizione 2)
7) Che tensione misuri sul punto Z nella condizione 3)

Avatar utente
Foto Utenteelfo
6.819 4 5 7
G.Master EY
G.Master EY
 
Messaggi: 2828
Iscritto il: 15 lug 2016, 13:27

0
voti

[43] Re: Circuito per lampeggio non funziona.

Messaggioda Foto UtenteUSUL » 25 lug 2020, 21:02

0) Commutatore posizione centrale -> frecce spente? SI
1) Commutatore Sx -> freccia Sx lampeggia? SI
2) Commutatore Dx -> freccia Dx lampeggia? SI
3) Commutatore Sx e poi velocemente a Dx -> Sx Fisso, Dx lampeggia? SI
4) Che tensione misuri sul punto Z nella condizione 0) 0
5) Che tensione misuri sul punto Z nella condizione 1) 1.39
6) Che tensione misuri sul punto Z nella condizione 2) 0--12
7) Che tensione misuri sul punto Z nella condizione 3) 0-12
Avatar utente
Foto UtenteUSUL
0 3
New entry
New entry
 
Messaggi: 70
Iscritto il: 6 lug 2020, 18:34

0
voti

[44] Re: Circuito per lampeggio non funziona.

Messaggioda Foto Utenteelfo » 25 lug 2020, 21:49

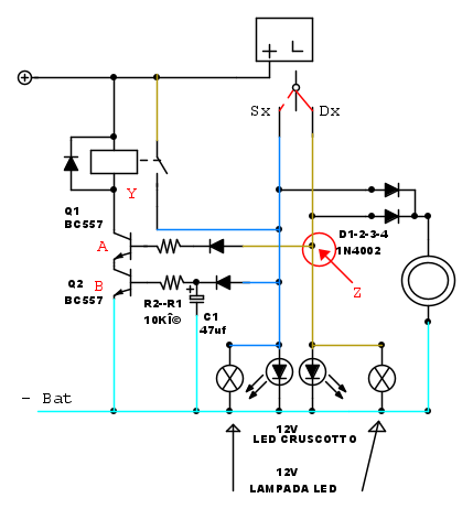
Guarda le note nei primi due schemi

Prova a fare le modifiche dell'ultimo schema e per favore rifai le misure:

- due resistenze 1kohm in parallelo alle frecce
- due resistenze di valore tra 22k e 47 k tra la base dei transistor e massa

Avatar utente
Foto Utenteelfo
6.819 4 5 7
G.Master EY
G.Master EY
 
Messaggi: 2828
Iscritto il: 15 lug 2016, 13:27

0
voti

[45] Re: Circuito per lampeggio non funziona.

Messaggioda Foto UtenteUSUL » 25 lug 2020, 21:58

caso 1= non è 0
caso 2-3= il rele rimane acceso fisso
terzo schema= non capisco dove vanno le resistenze.
mi sono dimenticato di disegnare le resistenze da 1k in serie ai led del cruscotto

grazie
Avatar utente
Foto UtenteUSUL
0 3
New entry
New entry
 
Messaggi: 70
Iscritto il: 6 lug 2020, 18:34

0
voti

[46] Re: Circuito per lampeggio non funziona.

Messaggioda Foto Utenteelfo » 25 lug 2020, 22:24

Avatar utente
Foto Utenteelfo
6.819 4 5 7
G.Master EY
G.Master EY
 
Messaggi: 2828
Iscritto il: 15 lug 2016, 13:27

0
voti

[47] Re: Circuito per lampeggio non funziona.

Messaggioda Foto UtenteUSUL » 25 lug 2020, 22:29

scusa ma sono di coccio....
tu scrivi, 2 x 22 k - 47 k
sono due resistenze da 22 0 47k ???
e poi le resistenze sui led non dovrebbero essere in serie?

grazie
Avatar utente
Foto UtenteUSUL
0 3
New entry
New entry
 
Messaggi: 70
Iscritto il: 6 lug 2020, 18:34

0
voti

[48] Re: Circuito per lampeggio non funziona.

Messaggioda Foto Utenteelfo » 25 lug 2020, 22:35

IL valore della resistenze puo' essere compreso tra 22k e 47 k a seconda di quello cha hai nel cassetto (non e' un valore critico)

Le resistenze da 1k (in parallelo ai led) servono ad "ancorare" a massa il punto "z" ed il suo omologo quando i led sono spenti.

Queste 4 resistenze servono per "azzerare" alcune variabili del circuito - variabili che rendono difficile capire il perché dell' 1.39 V ed il rele' sempre acceso.
Avatar utente
Foto Utenteelfo
6.819 4 5 7
G.Master EY
G.Master EY
 
Messaggi: 2828
Iscritto il: 15 lug 2016, 13:27

0
voti

[49] Re: Circuito per lampeggio non funziona.

Messaggioda Foto UtenteUSUL » 25 lug 2020, 22:38

ok spetta
Avatar utente
Foto UtenteUSUL
0 3
New entry
New entry
 
Messaggi: 70
Iscritto il: 6 lug 2020, 18:34

0
voti

[50] Re: Circuito per lampeggio non funziona.

Messaggioda Foto UtenteUSUL » 25 lug 2020, 22:45

adesso il rele " lampeggia "
sul punto z c'è 0

waw sei davvero in gamba!!!!!!
grazie
Avatar utente
Foto UtenteUSUL
0 3
New entry
New entry
 
Messaggi: 70
Iscritto il: 6 lug 2020, 18:34

PrecedenteProssimo

Torna a Elettronica generale

Chi c’è in linea

Visitano il forum: Nessuno e 161 ospiti