Cos'è ElectroYou | Login Iscriviti

ElectroYou - la comunità dei professionisti del mondo elettrico

Reostato di potenza elettronico

Elettronica lineare e digitale: didattica ed applicazioni

Moderatori: Foto Utentecarloc, Foto Utenteg.schgor, Foto UtenteBrunoValente, Foto UtenteIsidoroKZ

0
voti

[51] Re: Reostato di potenza elettronico

Messaggioda Foto Utentegianniniivo » 28 feb 2022, 23:03

?% Speriamo che non sia completamente diversa dalla mia... #-o
Avatar utente
Foto Utentegianniniivo
9.045 7 11 13
No Rank
 
Messaggi: 2875
Iscritto il: 5 feb 2019, 23:50

1
voti

[52] Re: Reostato di potenza elettronico

Messaggioda Foto Utentestefanopc » 28 feb 2022, 23:53



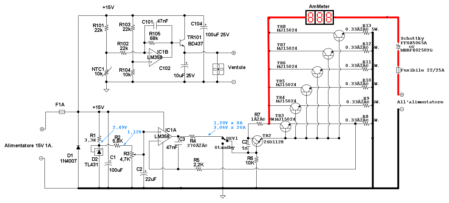
E' solo una alternativa.
Se preferisci la tua versione non è un problema.
La tensione sulla ventola dovrebbe essere circa 5V a 25 gradi e a 40 gradi dovrebbe arrivare a circa 12V.
La variazione tra i due estremi dovrebbe essere " quasi lineare " .
Non è moto differente dal tuo. :mrgreen:
Ho solo spostato qualche componente.
Non ho rimesso il trimmer ma se preferisci averlo ora serve da 22k in serie ad una resistenza da 10k.
Ovviamente sarebbe da provare.
L'alimentazione ora dovrebbe essere a 15V.
Se dovessi farlo io metterei un piccolo alimentatore 15v 1A e alimenterei tutta la parte di pilotaggio compreso l'amperometro.
Altrimenti ho disegnato una ulteriore possibilita con transistor e zener per polarizzare lo zener si potrebbe usare una lampadina 80V 20mA.
Ps Schema modificato dopo le verifiche diFoto Utentegianniniivo.
Ciao
600 Elettra
Avatar utente
Foto Utentestefanopc
13,3k 5 9 13
Master EY
Master EY
 
Messaggi: 5567
Iscritto il: 4 ago 2020, 9:11

1
voti

[53] Re: Reostato di potenza elettronico

Messaggioda Foto Utentegianniniivo » 1 mar 2022, 0:08

Beh per fortuna non è molto diverso dal mio.
Qualche domanda:
vedo che alimenti le ventole dall'emettitore e non dal collettore, cosa cambia? L'impedenza?
Se non si mette un trimmer per compensare le tolleranze c’è da tribolare e difficilmente si riuscirà a sfruttare sia la velocità minima, sia la massima.
Il diodo in opposizione di polarità sul collegamento delle ventole non lo mettiamo?
Per lo schema potrebbe anche andar bene Zener e Darlington come riduttore di tensione ma io metterei il regolatore TL783.
Per il resto devo provarlo. Lo provo… :mrgreen:
Avatar utente
Foto Utentegianniniivo
9.045 7 11 13
No Rank
 
Messaggi: 2875
Iscritto il: 5 feb 2019, 23:50

0
voti

[54] Re: Reostato di potenza elettronico

Messaggioda Foto Utentestefanopc » 1 mar 2022, 0:24

gianniniivo ha scritto:vedo che alimenti le ventole dall'emettitore e non dal collettore, cosa cambia? L'impedenza?


Detto in parole povere col tuo schema (carico sul collettore ) il circuito regola la corrente in uscita . (la tensione dipende dal carico)
Con questo schema (carico sull'emettitore) il circuito regola la tensione in uscita (la corrente dipende dal carico) .
Se il transistor regge puoi mettere una o più ventole e la regolazione rimane identica.

gianniniivo ha scritto:Se non si mette un trimmer per compensare le tolleranze c’è da tribolare e difficilmente si riuscirà a sfruttare sia la velocità minima, sia la massima.

Potrebbe non servire proprio perché ora il comando è in tensione.
Va verificato.
Nel caso si mette.
Ora la tensione dovrebbe variare tra 5(25 gradi) e 12 ( 40 gradi) nel caso ti servono tensioni diverse a temperatura diversa ci si mette poco a fare i conti.


gianniniivo ha scritto:
Il diodo in opposizione di polarità sul collegamento delle ventole non lo mettiamo?

Se sono ventole a comando elettronico (senza spazzole) non è necessario.

Potrebbe eventualmente servire il condensatore da 47nF tra ingresso invertente e uscita in caso di auto oscillazioni.
Ciao :ok:
600 Elettra
Avatar utente
Foto Utentestefanopc
13,3k 5 9 13
Master EY
Master EY
 
Messaggi: 5567
Iscritto il: 4 ago 2020, 9:11

0
voti

[55] Re: Reostato di potenza elettronico

Messaggioda Foto Utentegianniniivo » 1 mar 2022, 0:31

Va bene, adesso modifico e provo tanto non dovrei metterci molto.
Avatar utente
Foto Utentegianniniivo
9.045 7 11 13
No Rank
 
Messaggi: 2875
Iscritto il: 5 feb 2019, 23:50

0
voti

[56] Re: Reostato di potenza elettronico

Messaggioda Foto Utentegianniniivo » 1 mar 2022, 1:08

Non ci siamo Stefano, la ventola va a zero ma al massimo gira appena appena. La tensione massima sulla ventola arriva a 6,3V
Avatar utente
Foto Utentegianniniivo
9.045 7 11 13
No Rank
 
Messaggi: 2875
Iscritto il: 5 feb 2019, 23:50

0
voti

[57] Re: Reostato di potenza elettronico

Messaggioda Foto Utentegianniniivo » 1 mar 2022, 1:21

Niente da fare, la tensione non sale neanche mettendo i valori resistivi dell'altro.
Sembrerebbe un problema dovuto all'uscita di emettitore...
Avatar utente
Foto Utentegianniniivo
9.045 7 11 13
No Rank
 
Messaggi: 2875
Iscritto il: 5 feb 2019, 23:50

1
voti

[58] Re: Reostato di potenza elettronico

Messaggioda Foto Utentestefanopc » 1 mar 2022, 9:13

Anche Lm358 va alimentato a 15V.
Altrimenti alimentato a 9 V in uscita non può avere i 12 - 13V richiesti.
Nella fretta purtroppo non ho corretto la parte di alimentazione.
Altrimenti dovresti utilizzare due pile da 9 in serie (non so se sia il massimo).
Diciamo che a questo punto si aprono due strade.
Alimentare a 15v tutto (ventole regolatore Amperometro ) con un piccolo alimentatore (e avere completa libertà di utilizzo da 5 a 80V 20A) .
Alimentare a 9v una porzione e a 12 una seconda porzione con ulteriore un regolatore (forse più complesso ).
In più se succede qualcosa di brutto in uscita si rischia di fare danni alle ventole e al regolatore.
Facciamo un esempio :
Se provi un alimentatore ad esempio 10v 25A che sono ben 250W come fai ad alimentare le ventole?
Il 7812 in uscita non può avere i 12V che non ha neppure in ingresso.

Poi comunque va a gusti.
Io preferisco non usare le pile ma non siamo tutti uguali.
Ho corretto lo schema nel caso possa servire in futuro .

Basterebbe un piccolo alimentatore come questo e ci si toglie ogni pensiero.

20220301_084828.jpg

Spero di non averti fatto fare troppo tardi. #-o
Ciao
600 Elettra
Avatar utente
Foto Utentestefanopc
13,3k 5 9 13
Master EY
Master EY
 
Messaggi: 5567
Iscritto il: 4 ago 2020, 9:11

1
voti

[59] Re: Reostato di potenza elettronico

Messaggioda Foto UtenteBrunoValente » 1 mar 2022, 13:07

Occorrerebbe sapere le caratteristiche delle ventole (tensione e corrente) e quante sono in parallelo
Avatar utente
Foto UtenteBrunoValente
39,6k 7 11 13
G.Master EY
G.Master EY
 
Messaggi: 7796
Iscritto il: 8 mag 2007, 14:48

0
voti

[60] Re: Reostato di potenza elettronico

Messaggioda Foto Utentegianniniivo » 1 mar 2022, 15:14

@Foto Utentestefanopc, tardi ho fatto tardi, le 3 del mattino, ma non certo per colpa tua ma per scelta. Comunque il problema deriva proprio dall'alimentazione dell’operazionale.

Per convincermi ho provato a mettere due pile da 9V in serie (giusto per far prima e per
capire per quale motivo con l’uscita di collettore, invece, sembrava funzionare).

L’alimentazione a pile era ormai diventata così ben consolidata che non l’ho neanche più presa in considerazione, dimenticandola.

Non saprei dire quale delle due soluzioni funzioni meglio (uscita di collettore o di emettitore) con i 18V di alimentazione al 358 funzionano entrambe regolarmente.

Il consumo rilevabile dalle due batterie da 9V in serie è di 6,7mA a 18V.

Proprio per il consumo irrisorio e per escludere a priori l’insorgere di possibili problemi indiretti, non sono dell’idea di inserire un trasformatore, anche per non avere il vincolo del cavo di rete. Sto pensando di utilizzare, come scelta strettamente personale, 4 batterie a litio 18650 dato che ne ho più di 15 praticamente inutilizzate. L’unico problema del momento è la mancanza di un Holder utile a contenerne 4 in serie ma reperirlo non è un problema. All'interno del contenitore rimarrà parecchio spazio inutilizzato e con l'inserimento di un holder avanzerà ancora spazio.


@Foto UtenteBrunoValente, le ventole sono 3 tachimetriche in parallelo ed ognuna consuma (di targa) 0,18A a 12V ma io rilevo un consumo complessivo di 0,6 / 07A in serie al finale.
Avatar utente
Foto Utentegianniniivo
9.045 7 11 13
No Rank
 
Messaggi: 2875
Iscritto il: 5 feb 2019, 23:50

PrecedenteProssimo

Torna a Elettronica generale

Chi c’è in linea

Visitano il forum: Nessuno e 134 ospiti