Cos'è ElectroYou | Login Iscriviti

ElectroYou - la comunità dei professionisti del mondo elettrico

Non so se questo progetto è alla mia portata

Elettronica lineare e digitale: didattica ed applicazioni

Moderatori: Foto Utentecarloc, Foto Utenteg.schgor, Foto UtenteBrunoValente, Foto UtenteIsidoroKZ

0
voti

[61] Re: Non so se questo progetto è alla mia portata

Messaggioda Foto Utentemarco438 » 13 lug 2015, 11:18

Sjuanez ha scritto:Ciao Foto Utentemarco438, ammetti di essere in affari con il cinese che mi ha venduto il DC/DC! Così ogni pollo che gli mandi te ne regala uno! :mrgreen: :mrgreen: :mrgreen: :mrgreen: (si scherza ovviamente)

Naturalmente e' cosi'. Io da anni ormai prendo componenti gratis da Shenzhen in cambio di pubblicita'; si deve ben vivere no? :mrgreen:
Scherzi a parte, mi pare resti ancora da decidere che cosa mettere a sostegno del 555 (BJT o mosfet) sulla base del carico complessivo dei led; fai un calcolo approssimativo ma penso comunque che siamo tra 800 e 1000mA.
Guarda se trovi un piccolo mosfet da un paio di ampere; lo farei io ma in questi giorni sono un po' preso.
O_/

P.S. Le resistenze sui led vanno bene da 150 ohm.
marco
Avatar utente
Foto Utentemarco438
37,1k 7 11 13
-EY Legend-
-EY Legend-
 
Messaggi: 16323
Iscritto il: 24 mar 2010, 15:09
Località: Versilia

0
voti

[62] Re: Non so se questo progetto è alla mia portata

Messaggioda Foto UtenteSjuanez » 13 lug 2015, 21:01

Farò una prova con l'amperometro dell'alimentatore e sapremo. Al massimo ho qualche IRF520 che dovrebbe andare.

Intanto, spero tu sia preso da cose belle e ti auguro sia sempre così O_/ O_/ O_/
Più so e più mi accorgo di non sapere.

Qualsiasi cosa abbia scritto, tieni presente che sono ancora al mio primo rocchetto di stagno.
Avatar utente
Foto UtenteSjuanez
11,3k 6 8 13
G.Master EY
G.Master EY
 
Messaggi: 3479
Iscritto il: 18 mar 2015, 13:48

2
voti

[63] Re: Non so se questo progetto è alla mia portata

Messaggioda Foto Utentemarco438 » 13 lug 2015, 21:10

Sjuanez ha scritto: Al massimo ho qualche IRF520 che dovrebbe andare.

Come ho detto potrebbe bastare anche un BJT da 2A ma se hai gia' quello, anche se un po' "grosso", mettilo pure.
marco
Avatar utente
Foto Utentemarco438
37,1k 7 11 13
-EY Legend-
-EY Legend-
 
Messaggi: 16323
Iscritto il: 24 mar 2010, 15:09
Località: Versilia

1
voti

[64] Re: Non so se questo progetto è alla mia portata

Messaggioda Foto UtenteSjuanez » 13 lug 2015, 21:11

Controllerò con calma nell'inventario, ormai il concetto l'ho capito. Poi chiedo conferma.

e come sempre, ringrazio. O_/ O_/ O_/
Più so e più mi accorgo di non sapere.

Qualsiasi cosa abbia scritto, tieni presente che sono ancora al mio primo rocchetto di stagno.
Avatar utente
Foto UtenteSjuanez
11,3k 6 8 13
G.Master EY
G.Master EY
 
Messaggi: 3479
Iscritto il: 18 mar 2015, 13:48

0
voti

[65] Re: Non so se questo progetto è alla mia portata

Messaggioda Foto UtenteSjuanez » 16 ago 2015, 12:26

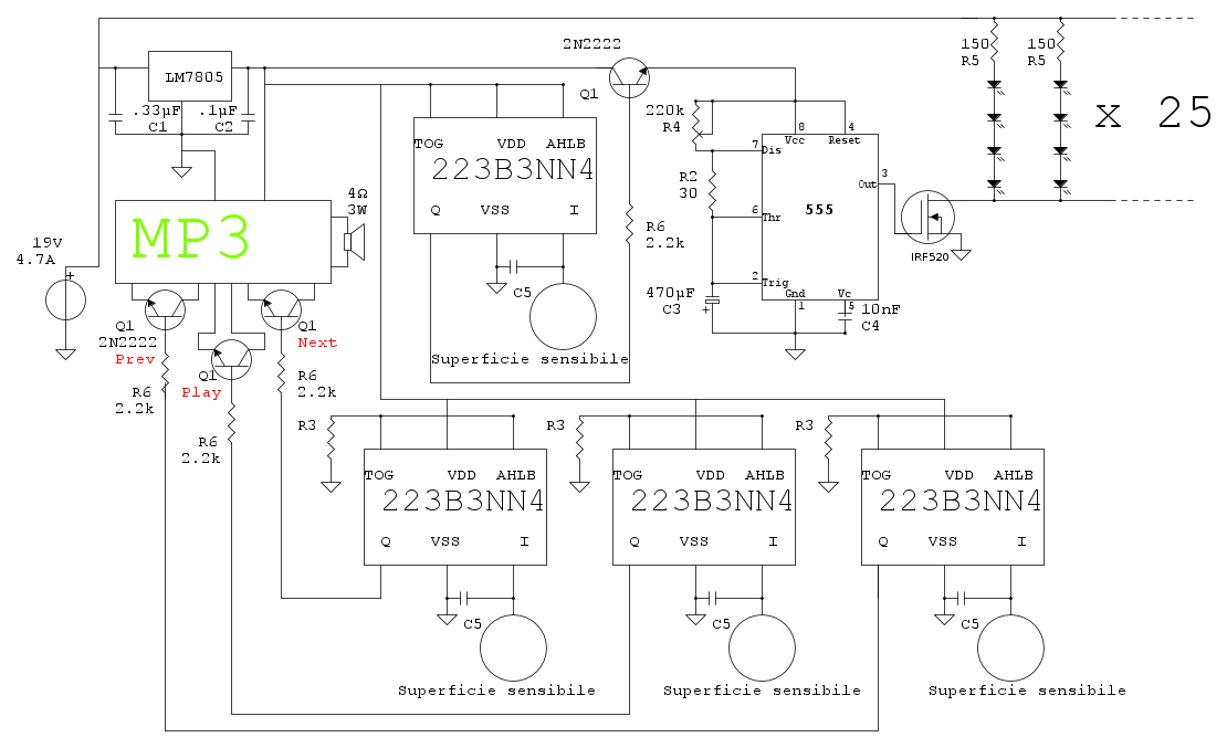
Dunque, oggi è giorno di assemblaggio. Mi permetto di invocare Foto Utentemarco438 che ha seguito il progetto con me fin dall'inizio.

Faccio un rapido riepilogo delle modifiche che ho fatto. Questo dovrebbe essere lo schema definitivo che apparirà nell'articolo, quindi spero di non aver combinato guai.


:arrow: La prima cosa che noterà il caro Marco è l'assenza di DC/DC converter :mrgreen: non è una scelta definitiva, è una domanda. Siccome potrei trovarmi in assenza di spazio nel condensatore, posso considerare l'idea? il lettore MP3 alla massima potenza ha picchi di 800mA (che durano pochissimo). Se non si può, metterò il DC/DC converter che mi hai consigliato e ho già qui, cercherò di farcelo entrare.

:arrow: La scheda MP3 è stata modificata sotto la guida di un altro simpatico Marco (Foto UtenteMarcoD), i pulsanti sono stati sostituiti da transistor 2n2222 pilotati da pulsanti touch. (Quanto so belli!!!)

:arrow: Il pulsante touch che vedete in alto, è stato modificato all'inizio di questo thread per funzionare in modalità TOGGLE.

:?: :?: Qui mi serve una conferma: la mia grande pensata per l'azionamento dell'oscillatore, e quindi dei led, starebbe nel mettere un 2N2222 in ingresso, invece che un mosfet in uscita. Credo che il 555, dovendo solo pilotare il mosfet lo non me lo bruci. Che ne dite? E' sempre una questione di spazio di cui potrei essere a corto.

Per il resto direi che ci siamo. Ho la basetta sagomata, e le altre millefori verniciate. Mi metto a saldare i LED in attesa di una conferma.

Grazie ancora a tutti!

PS: se mi chiedete di compattare ancora lo schema, genero un buco nero! :mrgreen:
Più so e più mi accorgo di non sapere.

Qualsiasi cosa abbia scritto, tieni presente che sono ancora al mio primo rocchetto di stagno.
Avatar utente
Foto UtenteSjuanez
11,3k 6 8 13
G.Master EY
G.Master EY
 
Messaggi: 3479
Iscritto il: 18 mar 2015, 13:48

1
voti

[66] Re: Non so se questo progetto è alla mia portata

Messaggioda Foto Utentemarco438 » 16 ago 2015, 12:32

Non mi soffermo troppo sul circuito perche' al momento non ho tempo ma, a mio avviso, il 7805 non ce la fa; occorrerebbe un grosso dissipatore che occuperebbe molto spazio che, al contraro, pare manchi.
Ci sentiamo piu' tardi sul resto.
marco
Avatar utente
Foto Utentemarco438
37,1k 7 11 13
-EY Legend-
-EY Legend-
 
Messaggi: 16323
Iscritto il: 24 mar 2010, 15:09
Località: Versilia

0
voti

[67] Re: Non so se questo progetto è alla mia portata

Messaggioda Foto UtenteSjuanez » 16 ago 2015, 12:34

il 7805 non ce la fa; occorrerebbe un grosso dissipatore che occuperebbe spazio che pare manchi.


Perfetto, allora ad ogni costo, DC/DC converter. Non voglio rischiare tutto per questo. Grazia ancora
Più so e più mi accorgo di non sapere.

Qualsiasi cosa abbia scritto, tieni presente che sono ancora al mio primo rocchetto di stagno.
Avatar utente
Foto UtenteSjuanez
11,3k 6 8 13
G.Master EY
G.Master EY
 
Messaggi: 3479
Iscritto il: 18 mar 2015, 13:48

0
voti

[68] Re: Non so se questo progetto è alla mia portata

Messaggioda Foto UtenteSjuanez » 16 ago 2015, 17:40

Piccola nota: ho i led sui 43-45°C dopo un po di utilizzo, sto tranquillo vero? O_/ O_/ O_/
Più so e più mi accorgo di non sapere.

Qualsiasi cosa abbia scritto, tieni presente che sono ancora al mio primo rocchetto di stagno.
Avatar utente
Foto UtenteSjuanez
11,3k 6 8 13
G.Master EY
G.Master EY
 
Messaggi: 3479
Iscritto il: 18 mar 2015, 13:48

0
voti

[69] Re: Non so se questo progetto è alla mia portata

Messaggioda Foto Utentemarco438 » 16 ago 2015, 18:44

Bisogna vedere che cosa intendi per "dopo un po'".
Per il resto, che prima non ho commentato, ho visto che sei riuscito egregiamente a complicarti la vita. :mrgreen:
marco
Avatar utente
Foto Utentemarco438
37,1k 7 11 13
-EY Legend-
-EY Legend-
 
Messaggi: 16323
Iscritto il: 24 mar 2010, 15:09
Località: Versilia

0
voti

[70] Re: Non so se questo progetto è alla mia portata

Messaggioda Foto UtenteSjuanez » 16 ago 2015, 19:00

Dopo 5-10 minuti.

Perché complicarmi la vita? Proprio ora che pensavo ad un relé per escludere l'effetto dell'oscillatore sempre con un toggle touch!

Se parli dell'intervento sul transistor dell'oscillatore, posso rimettere il MOS., alla fine lo spazio lo trovo.

Attendo chiarimenti, che a me il progetto sembra quello di prima.

Ps: le schede verniciate funzionano da dio! Sono tanto belle che credo vernicerò i PCB anche quando non serve!!!

O_/ O_/ O_/
Più so e più mi accorgo di non sapere.

Qualsiasi cosa abbia scritto, tieni presente che sono ancora al mio primo rocchetto di stagno.
Avatar utente
Foto UtenteSjuanez
11,3k 6 8 13
G.Master EY
G.Master EY
 
Messaggi: 3479
Iscritto il: 18 mar 2015, 13:48

PrecedenteProssimo

Torna a Elettronica generale

Chi c’è in linea

Visitano il forum: Majestic-12 [Bot] e 50 ospiti