Cos'è ElectroYou | Login Iscriviti

ElectroYou - la comunità dei professionisti del mondo elettrico

Pilotare transistor PNP e conseguenti dissipazioni

Elettronica lineare e digitale: didattica ed applicazioni

Moderatori: Foto Utentecarloc, Foto Utenteg.schgor, Foto UtenteBrunoValente, Foto UtenteIsidoroKZ

0
voti

[61] Re: Pilotare transistor PNP e conseguenti dissipazioni

Messaggioda Foto Utentedjnz » 3 set 2020, 19:55

MarcoD ha scritto:Oppure alimentare il transistor da un +12 V , al limite dal +5V Arduino.

O forse ancora meglio collegarlo in darlington, a regime la tensione collettore-emettitore del transistor di destra dovrebbe aggirarsi su 5V. A questo punto si può anche pensare di sostituire i due transistor con un solo darlington (che ovviamente regga più di 48V).
Avatar utente
Foto Utentedjnz
1.590 1 4 7
Master
Master
 
Messaggi: 709
Iscritto il: 26 lug 2020, 14:52

0
voti

[62] Re: Pilotare transistor PNP e conseguenti dissipazioni

Messaggioda Foto UtenteAleEl » 3 set 2020, 20:28

djnz ha scritto:O forse ancora meglio collegarlo in darlington, a regime la tensione collettore-emettitore del transistor di destra dovrebbe aggirarsi su 5V. A questo punto si può anche pensare di sostituire i due transistor con un solo darlington (che ovviamente regga più di 48V).


Come darlington ho BDX33C e BDX33B
Vorrei usare solo la 48v senza dover portare 12v o 5v al circuito
Avatar utente
Foto UtenteAleEl
782 1 5 13
Sostenitore
Sostenitore
 
Messaggi: 818
Iscritto il: 9 ago 2016, 20:22

0
voti

[63] Re: Pilotare transistor PNP e conseguenti dissipazioni

Messaggioda Foto Utentedjnz » 4 set 2020, 6:44

Se non sbaglio il BDX33 ha una corrente di perdita Iceo troppo grande.
Avatar utente
Foto Utentedjnz
1.590 1 4 7
Master
Master
 
Messaggi: 709
Iscritto il: 26 lug 2020, 14:52

0
voti

[64] Re: Pilotare transistor PNP e conseguenti dissipazioni

Messaggioda Foto UtenteMarcoD » 4 set 2020, 8:57

Non ho nulla di meglio che filosofare sul problema :-)
Il carico sarà un dc-dc conververter spento inizialmente senza carico.
Che ha un condensatore in parallelo in ingresso
Servirebbe conoscerne ilvalore.
In teoria con +48V ideali condensatore ideale, cablaggio con resistenza trascurabile, alla chiusura MOS o contatto rele passa una corrente infinita e il tutto non può
funzionare.
Occorre stimare la ESR del condensatore resistenza interna batterie48V e resistenza cablaggio.
Avatar utente
Foto UtenteMarcoD
12,2k 5 9 13
Master EY
Master EY
 
Messaggi: 6696
Iscritto il: 9 lug 2015, 16:58
Località: Torino

0
voti

[65] Re: Pilotare transistor PNP e conseguenti dissipazioni

Messaggioda Foto Utentestefanopc » 4 set 2020, 10:42

Negli svariati alimentatori 48vcc che abbiamo al lavoro ci sono oltre a una rete filtro C-LL-C EMI simmetrica un ntc da 1 o da 2.2 ohm in serie in funzione della potenza richiesta.
Entrambi i componenti sicuramente contribuiscono a limitare la corrente di spunto quando viene collegata l'alimentazione.
Ciao
600 Elettra
Avatar utente
Foto Utentestefanopc
13,3k 5 9 13
Master EY
Master EY
 
Messaggi: 5567
Iscritto il: 4 ago 2020, 9:11

0
voti

[66] Re: Pilotare transistor PNP e conseguenti dissipazioni

Messaggioda Foto UtenteAleEl » 4 set 2020, 17:30

Sinceramente sto capendo ben poco.
Abbiamo discusso per il MOS, arrivando ad un circuito completo finale da utilizzare.
Ora non va piú bene il MOS e servono induttanze e filtri vari?
Avatar utente
Foto UtenteAleEl
782 1 5 13
Sostenitore
Sostenitore
 
Messaggi: 818
Iscritto il: 9 ago 2016, 20:22

1
voti

[67] Re: Pilotare transistor PNP e conseguenti dissipazioni

Messaggioda Foto Utentedjnz » 4 set 2020, 19:47

AleEl ha scritto:Ora non va piú bene il MOS e servono induttanze e filtri vari?

Sono i sistemi alternativi più semplici usati normalmente per far fronte alla inrush current.

Il circuito discusso invece è un soft start per alzare gradualmente la Vgs del MOS da zero al massimo nell'arco qualche cento millisecondi, il che probabilmente può far fronte alla inrush current meglio di un semplice on/off secco.

Comunque per ovviare all'uso di transistor di potenza da svariati ampere per comandare un misero milliampere, come detto qualche post addietro si possono usare transistor di piccola potenza e anche con tensione inferiore togliendo parte della tensione con uno zener.

Rilancio col seguente. All'ingresso si può collegare il circuito del post[58], oppure la sola resistenza di pull-down da 10k se lo si vuole comandare come semplice interruttore (in ogni caso è pensato per un comando a 5V).


Perché tutti questi cambiamenti? Eh ma perché si era partiti con una prima specifica (interruttore a PNP poi diventato MOS). Poi si è parlato di PWM, e sarebbe servita una revisione delle correnti e delle resistenze, ma applicato alla limitazione di una inrush current diretta sul carico non serve a un fico secco. Quindi si arriva a un circuito di ritardo RC, che però non va "caricato" e quindi serve un buffer. Allora si potrebbe usare un darlington, ma di potenza no, perché ha una corrente di perdita troppo elevata. Si sarebbe potuti partire da subito con il punto di arrivo sapendo cosa serviva realmente ;-)
Avatar utente
Foto Utentedjnz
1.590 1 4 7
Master
Master
 
Messaggi: 709
Iscritto il: 26 lug 2020, 14:52

0
voti

[68] Re: Pilotare transistor PNP e conseguenti dissipazioni

Messaggioda Foto UtenteAleEl » 6 set 2020, 13:01

Foto Utentedjnz ho anche i TIP121 e TIP122
Ne ho tanti, e teoricamente sono darlington. A me andrebbe bene utilizzarli

In alternativa ho invece transistor non darlington come:

- BC327 / 547 / 414C / 239 / 238 / 237
- 2N2646 / 1893 / 5415 /4401 / 2905 / 2906 / 2907 / 3904 / 3906 / 2222A
- BD375
- BD332
- MPSU45
- MPSA43 / 42/ 13/ 05

ne ho tanti altri in giro ancora non catalogati, se questi non vanno bene ma hai in mente qualche sigla io provo a guardare

Non riesco a fare copia-incolla dei circuiti in fidocad, mi omette tutti i componenti
Avatar utente
Foto UtenteAleEl
782 1 5 13
Sostenitore
Sostenitore
 
Messaggi: 818
Iscritto il: 9 ago 2016, 20:22

0
voti

[69] Re: Pilotare transistor PNP e conseguenti dissipazioni

Messaggioda Foto UtenteAleEl » 6 set 2020, 13:41

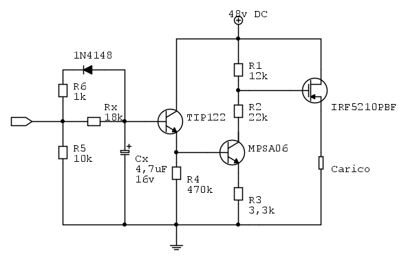
Foto UtenteMarcoD va bene in questo modo?
Vorrei tenere i componenti che ci sono ora (lo so, il TIP122 é uno spreco, ma ne ho molti)



I valori dei componenti sono ok? Le sigle vanno bene?
Grazie in anticipo
Avatar utente
Foto UtenteAleEl
782 1 5 13
Sostenitore
Sostenitore
 
Messaggi: 818
Iscritto il: 9 ago 2016, 20:22

0
voti

[70] Re: Pilotare transistor PNP e conseguenti dissipazioni

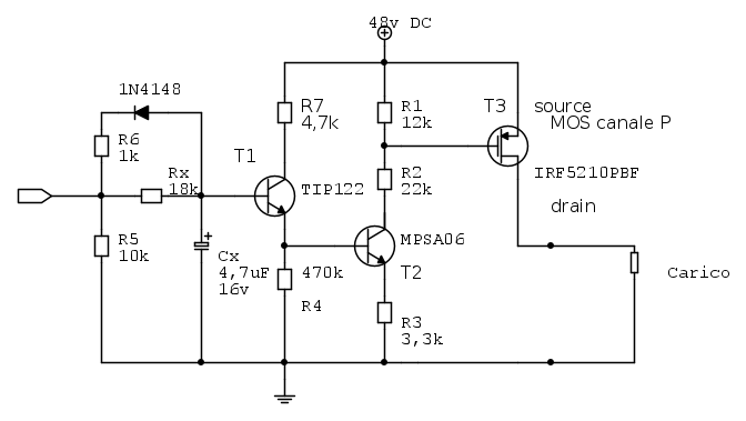
Messaggioda Foto UtenteMarcoD » 6 set 2020, 14:14



Ho aggiunto R7, forse è inutile, per protezione e riduzione dissipazione ma mi piace di più con.
modificato connessioni MOS, deve esssere un MOS canale P.

Per R4 470 kohm, se T2 rimanesse sempre in conduzione, la ridurrei a 4,7k.

Per le sigle Transistori non ne rispondo, non ho verificato.
Una volta montato, dovresti rilevare dal circuito e riportare i valori di tutte le tensioni Vce, Vbe ecc.
a vuoto per la condizione di Vi = 0 e V1 = 5 V

Poi non sono esperto, qualcun altro potrebbe avere altre osservazioni.

Buone prove O_/
Avatar utente
Foto UtenteMarcoD
12,2k 5 9 13
Master EY
Master EY
 
Messaggi: 6696
Iscritto il: 9 lug 2015, 16:58
Località: Torino

PrecedenteProssimo

Torna a Elettronica generale

Chi c’è in linea

Visitano il forum: Majestic-12 [Bot] e 68 ospiti