Controllo in corrente
Moderatori:
carloc,
g.schgor,
BrunoValente,
IsidoroKZ
0
voti
setteali ha scritto:Secondo me, interrompendo l'alimentazione al 7805 per togliere tensione ai gate, non è una buona scelta.
Sono d’accordo, ma più che altro non riesco a capire perché usare un 7805 (che è un lineare per alimentare carichi fino a qualche ampere) per caricare il gate di un MOSFET (e pure scaricarlo!).
In ogni caso: perché non un hot swap?
1
voti
Ho l'impressione che la strada non sia quella giusta, credo che l'idea di far intervenire la protezione guardando la corrente di alimentazione non sia molto furba, credo sia molto probabile che la corrente di alimentazione aumenti solo dopo la rottura dei mosfet e non prima perché probabilmente la rottura avviene per superamento della massima VGS che è il tallone di Achille dei mosfet.
In uno stadio di potenza di un trasmettitore le cause che possono provocare un aumento della VGS sono tante, si va da eventuali casini degli stadi a monte del finale ad eventuali auto-oscillazioni del finale che in RF sono probabilissime e comunque la velocità con cui la tensione di gate può salire oltre i limiti è altissima, si può passare dalla normalità alla distruzione in frazioni di microsecondo e con tutti i condensatori e gli induttori di filtro sull'alimentazione probabilmente prima che aumenti la corrente di alimentazione del trasmettitore passa qualche millisecondo, cioè un tempo mille volte più grande di quanto servirebbe, non so se mi spiego.
In uno stadio di potenza di un trasmettitore le cause che possono provocare un aumento della VGS sono tante, si va da eventuali casini degli stadi a monte del finale ad eventuali auto-oscillazioni del finale che in RF sono probabilissime e comunque la velocità con cui la tensione di gate può salire oltre i limiti è altissima, si può passare dalla normalità alla distruzione in frazioni di microsecondo e con tutti i condensatori e gli induttori di filtro sull'alimentazione probabilmente prima che aumenti la corrente di alimentazione del trasmettitore passa qualche millisecondo, cioè un tempo mille volte più grande di quanto servirebbe, non so se mi spiego.
-

BrunoValente
39,6k 7 11 13 - G.Master EY

- Messaggi: 7796
- Iscritto il: 8 mag 2007, 14:48
0
voti
Non hai tutti i torti,
pero' non saprei come fare a controllare la tensione di gate in modo molto efficace e veloce.
Qualcuno usa gli operazionali ma non mi convincono.
Chairamente ogni suggerimento e' ben accetto.
saluti
Antonio
pero' non saprei come fare a controllare la tensione di gate in modo molto efficace e veloce.
Qualcuno usa gli operazionali ma non mi convincono.
Chairamente ogni suggerimento e' ben accetto.
saluti
Antonio
0
voti
Sì, anch'io proverei così ma polarizzerei lo zener in modo da tenere bassa la capacità parassita del diodo in serie... ma con la radiofrequenza purtroppo nulla è certo
Comunque sarebbe interessante vedere quale strategia è utilizzata negli apparati professionali, io non ho esperienza in merito.
Comunque sarebbe interessante vedere quale strategia è utilizzata negli apparati professionali, io non ho esperienza in merito.
-

BrunoValente
39,6k 7 11 13 - G.Master EY

- Messaggi: 7796
- Iscritto il: 8 mag 2007, 14:48
0
voti
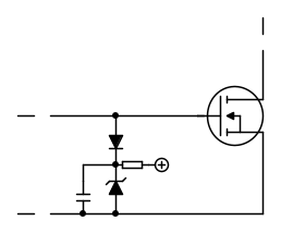
Sfogliando il radio handbook, un diodo sul gate si trova spesso. Quello allegato è un oscillatore non un finale, il transistor è un j-fet non un MosFet, lo scopo è tenere bassa la distorsione non evitare rotture, ma l'idea è simile.
Ultima modifica di
EcoTan il 8 giu 2023, 12:15, modificato 1 volta in totale.
Motivazione: immagine ruotata
Motivazione: immagine ruotata
0
voti
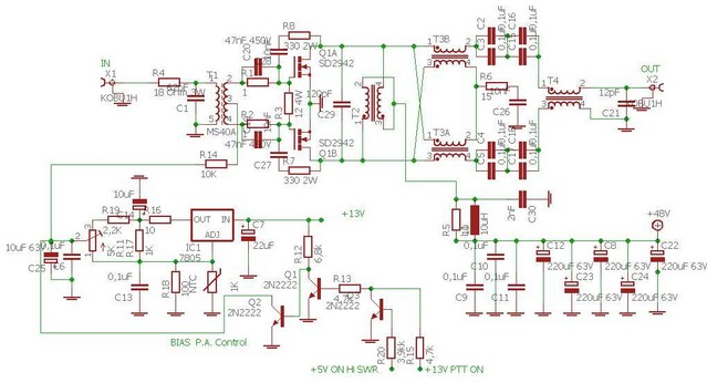
Guardando in rete, specialmente sui circuiti un po' datati i controlli vengono fatti sull'ingresso RF dei finali, riporto uno schema che mi ha rubato l'idea di intervento
cioè di mettere a massa la polarizzazione di gate.
e sotto un abbozzo di come farei
e sotto un abbozzo di come farei
Alex
https://www.facebook.com/Elettronicaeelettrotecnica
<< vedi di pigliare arditamente in mano, il dizionario che ti suona in bocca,
se non altro è schietto e paesano.
(Giuseppe Giusti) <<
https://www.facebook.com/Elettronicaeelettrotecnica
<< vedi di pigliare arditamente in mano, il dizionario che ti suona in bocca,
se non altro è schietto e paesano.
(Giuseppe Giusti) <<
Chi c’è in linea
Visitano il forum: Majestic-12 [Bot] e 155 ospiti

Elettrotecnica e non solo (admin)
Un gatto tra gli elettroni (IsidoroKZ)
Esperienza e simulazioni (g.schgor)
Moleskine di un idraulico (RenzoDF)
Il Blog di ElectroYou (webmaster)
Idee microcontrollate (TardoFreak)
PICcoli grandi PICMicro (Paolino)
Il blog elettrico di carloc (carloc)
DirtEYblooog (dirtydeeds)
Di tutto... un po' (jordan20)
AK47 (lillo)
Esperienze elettroniche (marco438)
Telecomunicazioni musicali (clavicordo)
Automazione ed Elettronica (gustavo)
Direttive per la sicurezza (ErnestoCappelletti)
EYnfo dall'Alaska (mir)
Apriamo il quadro! (attilio)
H7-25 (asdf)
Passione Elettrica (massimob)
Elettroni a spasso (guidob)
Bloguerra (guerra)








