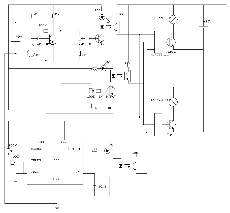
pierfrancis ha scritto:se non crea problemi lo lascio
Si, la mia era solo un'osservazione di convenienza, ma
si può lasciare (aggiungendo però la resistenza di collettore)
Moderatori:
carloc,
g.schgor,
BrunoValente,
IsidoroKZ
pierfrancis ha scritto:se non crea problemi lo lascio






Visitano il forum: Nessuno e 141 ospiti