Alimentatore regolabile in tensione e corrente
Moderatori:
carloc,
g.schgor,
BrunoValente,
IsidoroKZ
0
voti
Se le alimentazioni erano pulite, forse hai visto una instabilita` del Darlington, non e` comune vederle.
Per usare proficuamente un simulatore, bisogna sapere molta più elettronica di lui
Plug it in - it works better!
Il 555 sta all'elettronica come Arduino all'informatica! (entrambi loro malgrado)
Se volete risposte rispondete a tutte le mie domande
Plug it in - it works better!
Il 555 sta all'elettronica come Arduino all'informatica! (entrambi loro malgrado)
Se volete risposte rispondete a tutte le mie domande
0
voti
Non so se essere contento di poter assistere ad un fenomeno non usuale
o se essere triste perche' perseguitato dalla sfiga.
o se essere triste perche' perseguitato dalla sfiga.
"La follia sta nel fare sempre la stessa cosa aspettandosi risultati diversi".
"Parla soltanto quando sei sicuro che quello che dirai è più bello del silenzio".
Rispondere è cortesia, ma lasciare l'ultima parola ai cretini è arte.
"Parla soltanto quando sei sicuro che quello che dirai è più bello del silenzio".
Rispondere è cortesia, ma lasciare l'ultima parola ai cretini è arte.
-

TardoFreak
73,9k 8 12 13 - -EY Legend-

- Messaggi: 15754
- Iscritto il: 16 dic 2009, 11:10
- Località: Torino - 3° pianeta del Sistema Solare
0
voti
Scusate, sto seguendo con interesse la discussione anche se a sprazzi, in questo periodo non ho molto tempo.
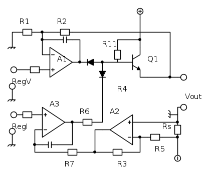
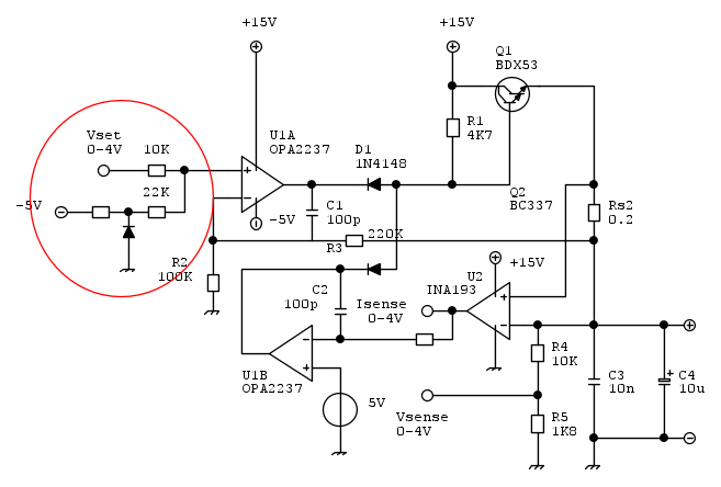
Non mi è chiaro come dallo schema originale di Isidoro si sia poi passati a quello successivo.
Li riporto di seguito.
Quello originale mi sembra corretto (a parte la stabilità che è sempre una gran rogna) ma l'altro non mi sembra che funzioni: non capisco anzitutto perché la resistenza di rilevazione della corrente da sotto sia passata sopra (le cose si complicano perché così la misura diventa differenziale) e poi il loop di corrente prenderebbe il sopravvento su quello di tensione già a correnti minime, forse sbaglio ma non vedo più la soglia regolabile per la corrente. Mi sono forse perso qualcosa per strada?
Non mi è chiaro come dallo schema originale di Isidoro si sia poi passati a quello successivo.
Li riporto di seguito.
Quello originale mi sembra corretto (a parte la stabilità che è sempre una gran rogna) ma l'altro non mi sembra che funzioni: non capisco anzitutto perché la resistenza di rilevazione della corrente da sotto sia passata sopra (le cose si complicano perché così la misura diventa differenziale) e poi il loop di corrente prenderebbe il sopravvento su quello di tensione già a correnti minime, forse sbaglio ma non vedo più la soglia regolabile per la corrente. Mi sono forse perso qualcosa per strada?
-

BrunoValente
39,6k 7 11 13 - G.Master EY

- Messaggi: 7796
- Iscritto il: 8 mag 2007, 14:48
0
voti
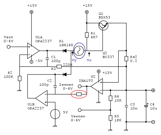
Il sensore di corrente e' passato sopra perche' ho utilizzato un INA193. E' un current monitor differenziale e funziona molto bene (il circuito e' funzionante). La soglia di corrente si imposta tramite la tensione sull' ingresso non invertente di U1B (dove ho dimenticato di metterci la resistenza
) e funziona anche quello.
Il problema era la stabilita', problema che ho risolto sostituendo il darligton con un regolatore integrato da 3,3V 5A che avevo gia'.
Ora tutto viaggia che e' un piacere.
Il problema era la stabilita', problema che ho risolto sostituendo il darligton con un regolatore integrato da 3,3V 5A che avevo gia'.
Ora tutto viaggia che e' un piacere.
"La follia sta nel fare sempre la stessa cosa aspettandosi risultati diversi".
"Parla soltanto quando sei sicuro che quello che dirai è più bello del silenzio".
Rispondere è cortesia, ma lasciare l'ultima parola ai cretini è arte.
"Parla soltanto quando sei sicuro che quello che dirai è più bello del silenzio".
Rispondere è cortesia, ma lasciare l'ultima parola ai cretini è arte.
-

TardoFreak
73,9k 8 12 13 - -EY Legend-

- Messaggi: 15754
- Iscritto il: 16 dic 2009, 11:10
- Località: Torino - 3° pianeta del Sistema Solare
0
voti
Ok tutto chiaro, avevo scambiato l'INA193 per un normale operazionale 
-

BrunoValente
39,6k 7 11 13 - G.Master EY

- Messaggi: 7796
- Iscritto il: 8 mag 2007, 14:48
0
voti
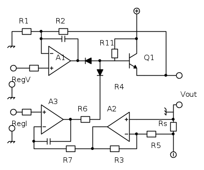
Ciao, so cercando di fare una regolazione di corrente in questo modo e vorri sapere il vostro parere, in quanto la simulazione con multisim funziona, poi vado a creare il circuito e non va un tubo, cioè non varia la corrente al carico quando giro il potenziometro.
Mi potete aiutare riguardo la regolazione di corrente con questo schema?
Mi potete aiutare riguardo la regolazione di corrente con questo schema?
-

elektrojack
16 6 - Frequentatore

- Messaggi: 198
- Iscritto il: 11 mar 2011, 11:34
0
voti
Forse intendi dire che la tensione al carico è sempre massima e non varia ruotando il potenziometro, giusto?
Dove hai preso quello schema? c'è un errore grossolano: il transistor deve essere PNP e non NPN ed inoltre va collegato al contrario, cioè vanno invertiti collettore ed emettitore.
perché due regolatori??
Poi hai fatto un po' di casino nel disegnare il potenziometro e gli strumenti...non si capisce poi dove applichi il carico
Dove hai preso quello schema? c'è un errore grossolano: il transistor deve essere PNP e non NPN ed inoltre va collegato al contrario, cioè vanno invertiti collettore ed emettitore.
perché due regolatori??
Poi hai fatto un po' di casino nel disegnare il potenziometro e gli strumenti...non si capisce poi dove applichi il carico
-

BrunoValente
39,6k 7 11 13 - G.Master EY

- Messaggi: 7796
- Iscritto il: 8 mag 2007, 14:48
0
voti
Grazie della risposta. intendo dire che variando il potenziometro dovrebbe variare l'corrente al carico rappresentato dalla resistenza da 1,5 ohm. Infatti con multisim l'amperometro dice che gli ampere variano girando il potenziometro, ma in realtà ho realizzato il circuito e non varia nulla. perché quindi il simulatore dice cavolate?
ho messo 2 lm338 in parallelo per supportare 10 ampere.
dato che è la prima volta che mi accingo a realizzare qualcosa del genere, vorrei capire come farlo con pochi componenti. A me serve una regolazione di corrente da 5 a 10 ampere girando un potenziometro e avendo a disposizione 2 lm338. Come potrei modificare lo schema?
ho messo 2 lm338 in parallelo per supportare 10 ampere.
dato che è la prima volta che mi accingo a realizzare qualcosa del genere, vorrei capire come farlo con pochi componenti. A me serve una regolazione di corrente da 5 a 10 ampere girando un potenziometro e avendo a disposizione 2 lm338. Come potrei modificare lo schema?
-

elektrojack
16 6 - Frequentatore

- Messaggi: 198
- Iscritto il: 11 mar 2011, 11:34
0
voti
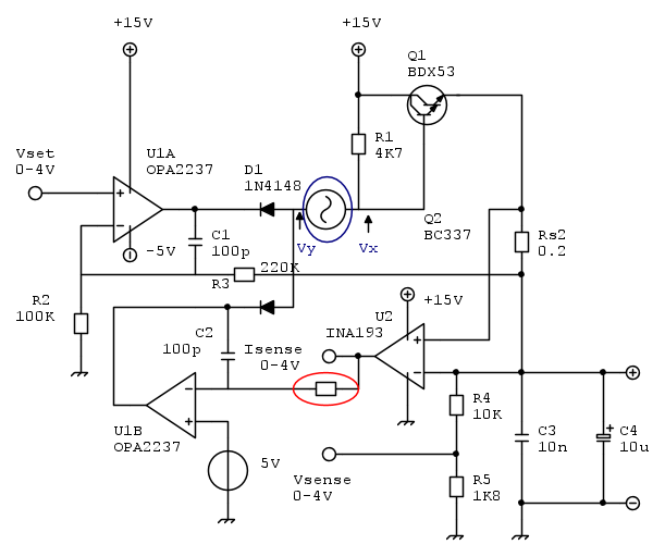
Altro piccolo problema: non riesco a mandare la tensione a 0V.
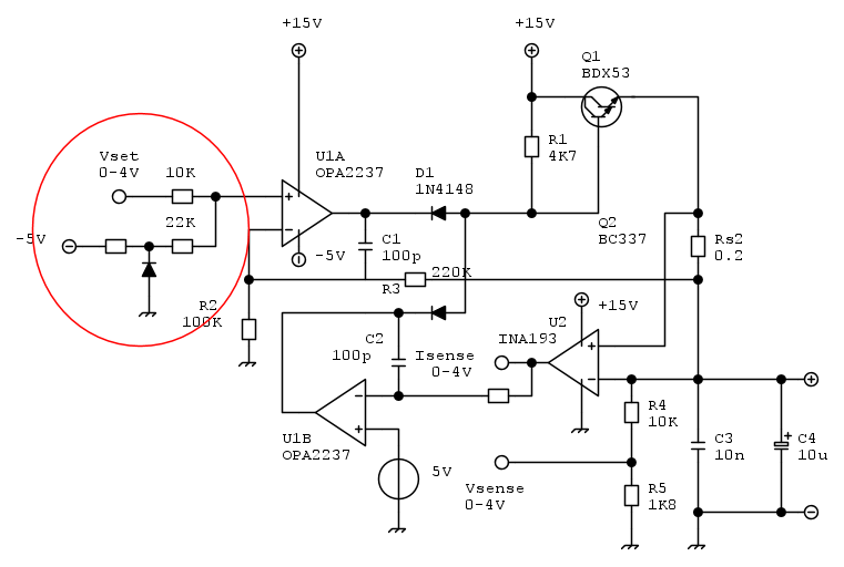
Visto che non posso avere una tensione Vset negativa ho pensato d' inserire un offset positivo sull' ingresso N.I. di U1A, la parte che ho indicato con il cerchio rosso con l' idea di ritrovarmi l' uscita a -0,7V quando Vset = 0V.
Il fatto e' che non sono sicuro che quei 0,7 V me li ritrovero' all' uscita dell' operazionale o se saranno in qualche modo amplificati. Insomma, mi piacerebbe sapere se ho pensato ad una cosa giusta, o e' una ...escort-ata.
Visto che non posso avere una tensione Vset negativa ho pensato d' inserire un offset positivo sull' ingresso N.I. di U1A, la parte che ho indicato con il cerchio rosso con l' idea di ritrovarmi l' uscita a -0,7V quando Vset = 0V.
Il fatto e' che non sono sicuro che quei 0,7 V me li ritrovero' all' uscita dell' operazionale o se saranno in qualche modo amplificati. Insomma, mi piacerebbe sapere se ho pensato ad una cosa giusta, o e' una ...escort-ata.
"La follia sta nel fare sempre la stessa cosa aspettandosi risultati diversi".
"Parla soltanto quando sei sicuro che quello che dirai è più bello del silenzio".
Rispondere è cortesia, ma lasciare l'ultima parola ai cretini è arte.
"Parla soltanto quando sei sicuro che quello che dirai è più bello del silenzio".
Rispondere è cortesia, ma lasciare l'ultima parola ai cretini è arte.
-

TardoFreak
73,9k 8 12 13 - -EY Legend-

- Messaggi: 15754
- Iscritto il: 16 dic 2009, 11:10
- Località: Torino - 3° pianeta del Sistema Solare
0
voti
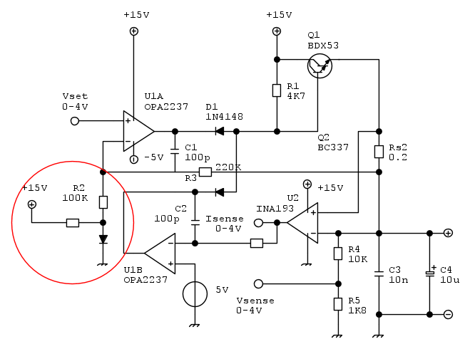
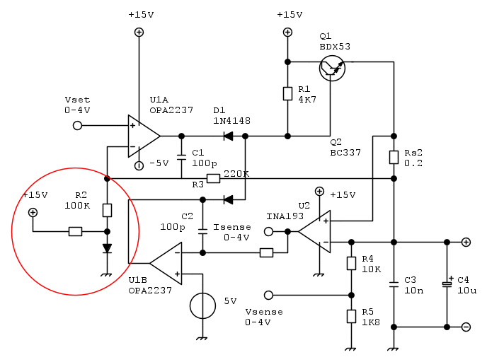
O forse e' meglio questa soluzione che, tra l' altro, mi permetterebbe di scegliere anche una tensione minore di 0,7V (come ho disegnato)?
"La follia sta nel fare sempre la stessa cosa aspettandosi risultati diversi".
"Parla soltanto quando sei sicuro che quello che dirai è più bello del silenzio".
Rispondere è cortesia, ma lasciare l'ultima parola ai cretini è arte.
"Parla soltanto quando sei sicuro che quello che dirai è più bello del silenzio".
Rispondere è cortesia, ma lasciare l'ultima parola ai cretini è arte.
-

TardoFreak
73,9k 8 12 13 - -EY Legend-

- Messaggi: 15754
- Iscritto il: 16 dic 2009, 11:10
- Località: Torino - 3° pianeta del Sistema Solare
Chi c’è in linea
Visitano il forum: Majestic-12 [Bot] e 84 ospiti

Elettrotecnica e non solo (admin)
Un gatto tra gli elettroni (IsidoroKZ)
Esperienza e simulazioni (g.schgor)
Moleskine di un idraulico (RenzoDF)
Il Blog di ElectroYou (webmaster)
Idee microcontrollate (TardoFreak)
PICcoli grandi PICMicro (Paolino)
Il blog elettrico di carloc (carloc)
DirtEYblooog (dirtydeeds)
Di tutto... un po' (jordan20)
AK47 (lillo)
Esperienze elettroniche (marco438)
Telecomunicazioni musicali (clavicordo)
Automazione ed Elettronica (gustavo)
Direttive per la sicurezza (ErnestoCappelletti)
EYnfo dall'Alaska (mir)
Apriamo il quadro! (attilio)
H7-25 (asdf)
Passione Elettrica (massimob)
Elettroni a spasso (guidob)
Bloguerra (guerra)



