marcosystem ha scritto: ...Credo che il problema sia proprio del BTN.. che è estremamente sensibile ai picchi di tensione e nonostante abbia le dovute protezioni...lavora male in determinate condizioni come il mio caso...
Ponte H per motore DC 24V-20A
Moderatori:
carloc,
g.schgor,
BrunoValente,
IsidoroKZ
0
voti
"Non farei mai parte di un club che accettasse la mia iscrizione" (G. Marx)
-

claudiocedrone
21,3k 4 7 9 - Master EY

- Messaggi: 15303
- Iscritto il: 18 gen 2012, 13:36
1
voti
Buonasera, scusate se mi intrufolo, sto seguendo l'argomento.
Sono andato a leggere lo sketch di qualche post fa, e c'è "qualquadra che non cosa"...
setup per 4 5 9 come out: ok
4 low 5 alto: ok
qui se non erro 100ms x 255 cicli = 25500ms = 25,5 secondi per passare da LOW ad High passando per i vari valori PWM.
Pro memoria: i valori "0" e "255" su analogWrite impostano l'uscita ad low o high, quindi no PWM...
2 3 da dove saltano fuori? bho sara frutto di copia incolla veloce
Ecco qui mi pare di vedere un problema: 9 è ancora a 255, quindi alimentato non con PWM ma con continua
quando brutalmente inverti 4 e 5
e successivamente impostato di nuovo da 0 a 255, sempre in 25secondi il 9
e alla fine sempre con il 9 High in continua, e non in PWM butti tutto a low
pronto a ripartire al massimo(?) al prossimo ciclo.
Come possibili miglioramenti, io opterei per portare a 0 il 9 prima di cambiare lo stato di 4 e 5.
poi prenderei un azionamento vero... http://www.axorindustries.com/it/product/minispeed%E2%84%A2-ms%E2%84%A2
Sono andato a leggere lo sketch di qualche post fa, e c'è "qualquadra che non cosa"...
- Codice: Seleziona tutto
void setup() {
// put your setup code here, to run once:
pinMode(4,OUTPUT);
pinMode(5,OUTPUT);
pinMode(9,OUTPUT);
}
setup per 4 5 9 come out: ok
- Codice: Seleziona tutto
void loop() {
// put your main code here, to run repeatedly:
digitalWrite(4,LOW);
digitalWrite(5,HIGH);
4 low 5 alto: ok
- Codice: Seleziona tutto
int i;
for(i = 0; i< 255; i++)
{
analogWrite( 9 , i );
delay(100);
}
qui se non erro 100ms x 255 cicli = 25500ms = 25,5 secondi per passare da LOW ad High passando per i vari valori PWM.
Pro memoria: i valori "0" e "255" su analogWrite impostano l'uscita ad low o high, quindi no PWM...
- Codice: Seleziona tutto
//for(i = 255; i> 0; i--)
//{
// analogWrite( 3 , i );
// delay(10);
// }
digitalWrite(2,LOW);
digitalWrite(3,LOW);
delay(10);
2 3 da dove saltano fuori? bho sara frutto di copia incolla veloce
- Codice: Seleziona tutto
digitalWrite(5,LOW);
digitalWrite(4,HIGH);
Ecco qui mi pare di vedere un problema: 9 è ancora a 255, quindi alimentato non con PWM ma con continua
quando brutalmente inverti 4 e 5
- Codice: Seleziona tutto
for(i = 0; i< 255; i++)
{
analogWrite( 9 , i);
delay(100);
}
e successivamente impostato di nuovo da 0 a 255, sempre in 25secondi il 9
- Codice: Seleziona tutto
// for(i = 255; i> 0; i--)
//{
// analogWrite( 3 , i );
// delaymicroseconds(20);
// }
digitalWrite(4,LOW);
digitalWrite(5,LOW);
delay(10);
}
e alla fine sempre con il 9 High in continua, e non in PWM butti tutto a low
pronto a ripartire al massimo(?) al prossimo ciclo.
Come possibili miglioramenti, io opterei per portare a 0 il 9 prima di cambiare lo stato di 4 e 5.
poi prenderei un azionamento vero... http://www.axorindustries.com/it/product/minispeed%E2%84%A2-ms%E2%84%A2
- Codice: Seleziona tutto
[code=php]per il codice a colori[/code]
0
voti
Cari amici, rieccomi qui.
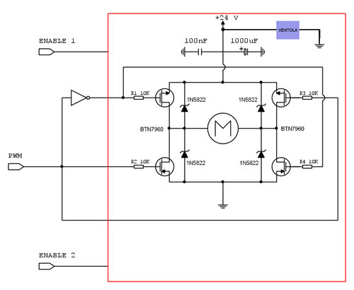
ho dovuto sostituire i motori con quelli da 24 e 100W, così il ponte mi sta funzionando regolarmente, anche se scalda qualche diodo.
Ma si verifica un fenomeno molto strano: praticamente ogni volta che il motore effettua le inversioni di marcia, la ventola da 24 V collegata in parallelo alla 24 V diminuisce drasticamente la propria velocità e poi risale normalmente, e poi nuovamente rallenta appena si ripetono le inversioni del motore.
Ho collegato il tester alla 24 V e durante questi rallentamenti, sulla 24 V non noto nessuna riduzione della tensione, al massimo scende a 23V.
Ma la ventola in alcuni momenti sembra addirittura che ruoti al 20% della massima velocità, anche se per brevissimo tratti (circa 1 secondo).
Pensando fosse il mio alimentatore switching da 24 V 40A a non riuscire ad erogare la giusta quantità di corrente al motore, ho collegato in parallelo alla 24 anche una batteria da 24 100A!
Ma la ventola continua ad avere la stessa anomalia: diminuizione di velocità durante le inversioni di marcia del motore.
Cosa potrebbe influenzare il funzionamento della ventola?
Premessa: la ventola è monodirezionale 24 V, 8x8, 0,20A
ho dovuto sostituire i motori con quelli da 24 e 100W, così il ponte mi sta funzionando regolarmente, anche se scalda qualche diodo.
Ma si verifica un fenomeno molto strano: praticamente ogni volta che il motore effettua le inversioni di marcia, la ventola da 24 V collegata in parallelo alla 24 V diminuisce drasticamente la propria velocità e poi risale normalmente, e poi nuovamente rallenta appena si ripetono le inversioni del motore.
Ho collegato il tester alla 24 V e durante questi rallentamenti, sulla 24 V non noto nessuna riduzione della tensione, al massimo scende a 23V.
Ma la ventola in alcuni momenti sembra addirittura che ruoti al 20% della massima velocità, anche se per brevissimo tratti (circa 1 secondo).
Pensando fosse il mio alimentatore switching da 24 V 40A a non riuscire ad erogare la giusta quantità di corrente al motore, ho collegato in parallelo alla 24 anche una batteria da 24 100A!
Ma la ventola continua ad avere la stessa anomalia: diminuizione di velocità durante le inversioni di marcia del motore.
Cosa potrebbe influenzare il funzionamento della ventola?
Premessa: la ventola è monodirezionale 24 V, 8x8, 0,20A
-

marcosystem
52 6 - Frequentatore

- Messaggi: 142
- Iscritto il: 15 ago 2017, 14:16
0
voti
marcosystem ha scritto:Ho collegato il tester alla 24 V
Prova a collegare un oscilloscopio. Uno strumento analogico sarebbe l'ideale, ma penso che anche con un oscilloscopio digitale, se vedi la tensione contenuta entro una certa fascia di valori, quella dovrebbe essere realmente.
0
voti
Ok grazie venerdi effettuerà le misure con un oscilloscopio.
Hai idea di cosa posa essere ad influenzare il funzionamento della ventola?
Hai idea di cosa posa essere ad influenzare il funzionamento della ventola?
-

marcosystem
52 6 - Frequentatore

- Messaggi: 142
- Iscritto il: 15 ago 2017, 14:16
Chi c’è in linea
Visitano il forum: Nessuno e 117 ospiti

Elettrotecnica e non solo (admin)
Un gatto tra gli elettroni (IsidoroKZ)
Esperienza e simulazioni (g.schgor)
Moleskine di un idraulico (RenzoDF)
Il Blog di ElectroYou (webmaster)
Idee microcontrollate (TardoFreak)
PICcoli grandi PICMicro (Paolino)
Il blog elettrico di carloc (carloc)
DirtEYblooog (dirtydeeds)
Di tutto... un po' (jordan20)
AK47 (lillo)
Esperienze elettroniche (marco438)
Telecomunicazioni musicali (clavicordo)
Automazione ed Elettronica (gustavo)
Direttive per la sicurezza (ErnestoCappelletti)
EYnfo dall'Alaska (mir)
Apriamo il quadro! (attilio)
H7-25 (asdf)
Passione Elettrica (massimob)
Elettroni a spasso (guidob)
Bloguerra (guerra)


