D'accordo li butto. Comunque vorrei dire che questa discussione mi è stata comunque utile perché:
- ho appreso due soluzioni alternative, cioè la connessione con il transistor NPN e quella con il mosfet N;
- ho appreso che ci sono batterie buone e batterie cattive
- nella situazione di necessità di analizzare i segnali nel circuito ho scoperto della possibilità di disporre di un oscilloscopio e ne ho fatto uso
Grazie a tutti
Pilotaggio motorino vibrante
Moderatori:
carloc,
g.schgor,
BrunoValente,
IsidoroKZ
0
voti
-

ultrasound91
318 2 4 6 - Disattivato su sua richiesta
- Messaggi: 700
- Iscritto il: 26 ago 2014, 21:02
0
voti
Intendo comunque acquistare un nuovo mosfet P, sempre il BS250P, lo ordino dal mio negozio di fiducia.
I precedenti venivano da eBay. Ci sono applicazioni per le quali serve per forza il P.
Quando avrò quello nuovo, proverò prima il circuito di test che fa da interruttore,
poi intendo montarlo nel circuito in allegato. Vorrei sapere se questo circuito è corretto, anche se dovessi montare il motorino al posto del led (insieme al diodo in antiparallelo).
I precedenti venivano da eBay. Ci sono applicazioni per le quali serve per forza il P.
Quando avrò quello nuovo, proverò prima il circuito di test che fa da interruttore,
poi intendo montarlo nel circuito in allegato. Vorrei sapere se questo circuito è corretto, anche se dovessi montare il motorino al posto del led (insieme al diodo in antiparallelo).
-

ultrasound91
318 2 4 6 - Disattivato su sua richiesta
- Messaggi: 700
- Iscritto il: 26 ago 2014, 21:02
2
voti
Prego, ci fa piacere abbia ritenuto utile questa discussione.
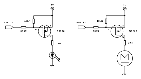
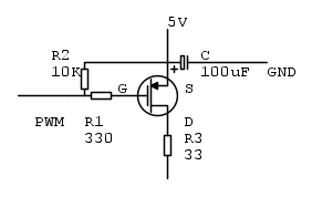
In merito all'ultimo schema non va bene, la resistenza da 33ohm serve in serie al motore, in serie a un led ci vuole una resistenza più alta (indicativamente 1kohm) altrimenti si brucia, poi la devi montare dall'altra parte del MOS, cioè tra drain e led.
Inoltre quella resistenza da 2,2kohm sul pin17 del microcontrollore non va bene per un MOS, sostituiscila con una di valore più basso, 330ohm o giù di lì.
I 47kohm di pull up a me sembrano eccessivi io monterei una 10kohm anche se la tua scelta non dovrebbe pregiudicare il funzionamento del circuito.
Ti do un consiglio, questa volta sull'utilizzo del forum. Qui ci teniamo molto alla professionalità e per questo siamo soliti disegnare gli schemi elettrici con FidoCadJ, programma completamente gratuito che ti permette di disegnare e postare gli schemi in modo semplice.
Puoi trovare tutte le indicazioni sull'uso e il download cliccando sul pulsante "regole del forum" che trovi nel riquadro rosso in alto in ogni pagina.
Impara ad usarlo e i prossimi schemi postali in quel formato in modo da facilitare il compito a chi ti sta aiutando. Inoltre gli schemi vanno disegnati con ordine e criterio in modo che sia più semplice anche per te sbrogliarli senza errori. Visto che il tuo ultimo schema è piuttosto disordinato prova a ridisegnarlo con FidoCadJ, poi postalo e ti darò una mano a sistemarlo.
Allora, che ti abbiano venduto cinque mosfet bruciati mi sembra improbabile, o li hai danneggiati tu oppure nel montaggio c'è qualcosa che ti sfugge. Secondo me sono guasti ma non vorrei farti acquistare altri componenti inutilmente, quindi valuta bene. Comunque non ci sono solo i mosfet a canale P, potresti provare anche con un BJT PNP tipo il BC558 oppure il BC327 che sono più comuni.
In merito all'ultimo schema non va bene, la resistenza da 33ohm serve in serie al motore, in serie a un led ci vuole una resistenza più alta (indicativamente 1kohm) altrimenti si brucia, poi la devi montare dall'altra parte del MOS, cioè tra drain e led.
Inoltre quella resistenza da 2,2kohm sul pin17 del microcontrollore non va bene per un MOS, sostituiscila con una di valore più basso, 330ohm o giù di lì.
I 47kohm di pull up a me sembrano eccessivi io monterei una 10kohm anche se la tua scelta non dovrebbe pregiudicare il funzionamento del circuito.
Ti do un consiglio, questa volta sull'utilizzo del forum. Qui ci teniamo molto alla professionalità e per questo siamo soliti disegnare gli schemi elettrici con FidoCadJ, programma completamente gratuito che ti permette di disegnare e postare gli schemi in modo semplice.
Puoi trovare tutte le indicazioni sull'uso e il download cliccando sul pulsante "regole del forum" che trovi nel riquadro rosso in alto in ogni pagina.
Impara ad usarlo e i prossimi schemi postali in quel formato in modo da facilitare il compito a chi ti sta aiutando. Inoltre gli schemi vanno disegnati con ordine e criterio in modo che sia più semplice anche per te sbrogliarli senza errori. Visto che il tuo ultimo schema è piuttosto disordinato prova a ridisegnarlo con FidoCadJ, poi postalo e ti darò una mano a sistemarlo.
ultrasound91 ha scritto:Intendo comunque acquistare un nuovo mosfet P, sempre il BS250P, lo ordino dal mio negozio di fiducia.
Allora, che ti abbiano venduto cinque mosfet bruciati mi sembra improbabile, o li hai danneggiati tu oppure nel montaggio c'è qualcosa che ti sfugge. Secondo me sono guasti ma non vorrei farti acquistare altri componenti inutilmente, quindi valuta bene. Comunque non ci sono solo i mosfet a canale P, potresti provare anche con un BJT PNP tipo il BC558 oppure il BC327 che sono più comuni.
0
voti
In merito all'ultimo schema non va bene, la resistenza da 33ohm serve in serie al motore in serie a un LED ci vuole una resistenza più alta (indicativamente 1kohm) altrimenti si brucia, poi la devi montare dall'altra parte del MOS, cioè tra drain e LED.
Immagino che il motivo è che bisogna cercare di far passare nel mosfet un segnale pulito, nel senso costante,
e che le modulazioni è consigliato farle in uscita.
Inoltre quella resistenza da 2,2kohm sul pin17 del microcontrollore non va bene per un MOS, sostituiscila con una di valore più basso, 330ohm o giù di lì.
Posso mettere 330 ohm esatti.
I 47kohm di pull up a me sembrano eccessivi io monterei una 10kohm anche se la tua scelta non dovrebbe pregiudicare il funzionamento del circuito.
Purtroppo devo ancora imparare a fare i calcoli. Comunque se 10 kohm è più sicura metto quella.
Ti do un consiglio, questa volta sull'utilizzo del forum. Qui ci teniamo molto alla professionalità e per questo siamo soliti disegnare gli schemi elettrici con FidoCadJ, programma completamente gratuito che ti permette di disegnare e postare gli schemi in modo semplice.
Puoi trovare tutte le indicazioni sull'uso e il download cliccando sul pulsante "regole del forum" che trovi nel riquadro rosso in alto in ogni pagina.
Impara ad usarlo e i prossimi schemi postali in quel formato in modo da facilitare il compito a chi ti sta aiutando.
Ho letto il regolamento, quando mi sono iscritto. In realtà non è una regola che mi piace molto, nel senso che i gli schemi elettrici già vengono disegnati rispettando degli standard, non comprendo il motivo di imporre l'uso di un programma specifico. Tuttavia come è mio diritto esprimere il mio pensiero, è anche mio dovere rispettare le regole imposte dagli amministratori. Quindi in futuro userò FidoCADJ.
Inoltre gli schemi vanno disegnati con ordine e criterio in modo che sia più semplice anche per te sbrogliarli senza errori. Visto che il tuo ultimo schema è piuttosto disordinato prova a ridisegnarlo con FidoCadJ, poi postalo e ti darò una mano a sistemarlo.
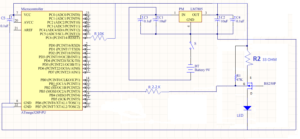
Sicuramente il mio schema non è il massimo dell'ordine, mi ero accorto perché a volte le piste si incrociano e in un'immagine non si può capire quali sono i percorsi, mentre invece nel software mi basta cliccare e si illumina tutta la pista. A un certo punto il disordine è aumentato perché mi è scaduto il programma professionale che usavo (30 giorni) quindi ho dovuto ritoccare con paint.
Allora, che ti abbiano venduto cinque mosfet bruciati mi sembra improbabile, o li hai danneggiati tu oppure nel montaggio c'è qualcosa che ti sfugge.
Il venditore su ebay aveva migliaia di feedback, tutti positivi, non credo neanche io mi abbia dato 5 mosfet bruciati. E' anche vero che li ho montati al contrario le prime volte, è che ho fatto cattivo uso (li ho inseriti ed estratti mentre il circuito era alimentato).
Secondo me sono guasti ma non vorrei farti acquistare altri componenti inutilmente, quindi valuta bene.
Nessun problema, è una scelta mia, ne comprerò due altri da due negozi fisici e farò prima il "test del deviatore" che hai elaborato tu.
Comunque non ci sono solo i mosfet a canale P, potresti provare anche con un BJT PNP tipo il BC558 oppure il BC327 che sono più comuni.
Ho letto da qualche parte che i mosfet sono più consigliati per i segnali in frequenza, e in questa discussione mi avete detto che comportano un risparmio di corrente, anche se minimo.
-

ultrasound91
318 2 4 6 - Disattivato su sua richiesta
- Messaggi: 700
- Iscritto il: 26 ago 2014, 21:02
3
voti
ultrasound91 ha scritto: In realtà non è una regola che mi piace molto, nel senso che i gli schemi elettrici già vengono disegnati rispettando degli standard, non comprendo il motivo di imporre l'uso di un programma specifico.
Il motivo e' molto semplice. Usando FidoCadJ chiunque intervenga nella discussione, puo' prelevare il sorgente e modificare/correggere lo schema senza doverlo ridisegnare ogni volta e cio' permette di essere piu' chiari nelle risposte.
In ogni caso e visto che dici di aver letto le regole del forum, mi viene da chiedermi perche' tu non lo abbia adoperato subito invece di imporre a noi il tuo programma.
Come hai potuto vedere, qui si ottengono le risposte per risolvere i problemi; in cambio si chiede soltanto una partecipazione attiva e l'osservanza delle regole.
marco
0
voti
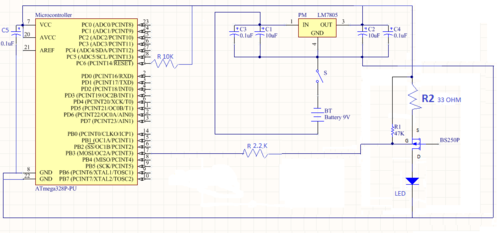
Allego lo schema.
-

ultrasound91
318 2 4 6 - Disattivato su sua richiesta
- Messaggi: 700
- Iscritto il: 26 ago 2014, 21:02
0
voti
L'alimentazione non mi conviene filtrarla con il condensatore?
-

ultrasound91
318 2 4 6 - Disattivato su sua richiesta
- Messaggi: 700
- Iscritto il: 26 ago 2014, 21:02
Chi c’è in linea
Visitano il forum: Nessuno e 103 ospiti

Elettrotecnica e non solo (admin)
Un gatto tra gli elettroni (IsidoroKZ)
Esperienza e simulazioni (g.schgor)
Moleskine di un idraulico (RenzoDF)
Il Blog di ElectroYou (webmaster)
Idee microcontrollate (TardoFreak)
PICcoli grandi PICMicro (Paolino)
Il blog elettrico di carloc (carloc)
DirtEYblooog (dirtydeeds)
Di tutto... un po' (jordan20)
AK47 (lillo)
Esperienze elettroniche (marco438)
Telecomunicazioni musicali (clavicordo)
Automazione ed Elettronica (gustavo)
Direttive per la sicurezza (ErnestoCappelletti)
EYnfo dall'Alaska (mir)
Apriamo il quadro! (attilio)
H7-25 (asdf)
Passione Elettrica (massimob)
Elettroni a spasso (guidob)
Bloguerra (guerra)



