Cos'è ElectroYou | Login Iscriviti

ElectroYou - la comunità dei professionisti del mondo elettrico

Analisi di un circuito retroazionato 2

Elettronica lineare e digitale: didattica ed applicazioni

Moderatori: Foto Utentecarloc, Foto Utenteg.schgor, Foto UtenteBrunoValente, Foto UtenteIsidoroKZ

0
voti

[1] Analisi di un circuito retroazionato 2

Messaggioda Foto Utenteoiram92 » 2 nov 2017, 18:10

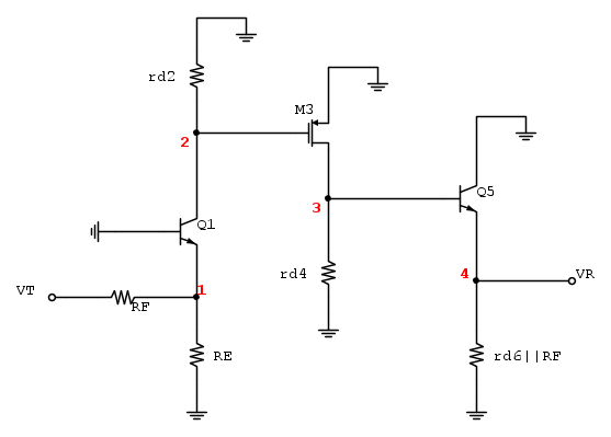
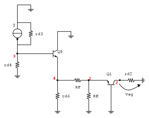
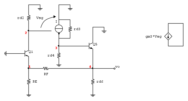
Scusate, ho bisogno (purtroppo) di nuovo del vostro aiuto...ho cercato di continuare da solo ma mi impunto sempre nelle approssimazioni..il circuito in esame è il seguente:



Per le corrente e tensioni in continua non ho problemi quindi andiamo avanti. Per studiare il guadagno d'anello taglio la rete di reazione a valle della resistenza R_F (sul nodo 4) e devo ristabilire il carico in uscita. Questo sarà dato da R_F in serie al parallelo tra R_E e la resistenza vista guardando dentro l'emettitore di Q1, quindi:

R_{eq} = R_F + (R_E \parallel \frac{r_{\pi}}{\beta+1}) \approx R_F + \frac{r_{\pi}}{\beta+1} \approx R_F

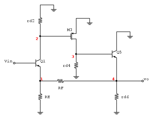
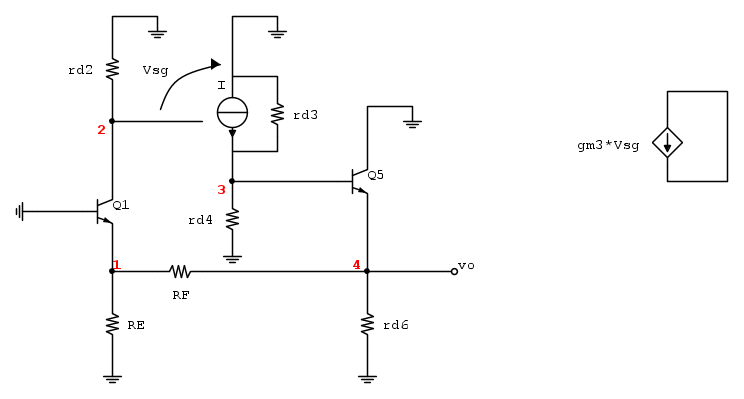
in quanto dai dati a disposizione ho R_E = 5k \Omega \;;\;R_F = 10k \Omega \;;\;r_{\pi} = 50k \Omega. Allora il circuito di piccolo segnale è il seguente:



La R_F è in parallelo con la r_\pi del BJT Q1. Dalle LK si trova che:

v_{in} = v_{\pi} + R_E \; v_\pi \left(\frac{1}{R_F} + \frac{1}{r_\pi} + g_m \right) \approx v_\pi (1+R_E\;g_m)

quindi la corrente sul collettore di Q1 è pari a:

i_{C1} = g_m\; v_\pi = \frac{g_m}{1+R_E\;g_m} \; v_{in} \approx \frac{v_{in}}{R_E}

questo ci consente di ricavare direttamente la corrente sul drain di M3 ovvero:

I_{D3} = g_{m3} \frac{r_{d2}}{R_E}\;v_{in}

questa corrente viene convogliata (praticamente) tutta sulla base di Q5. Inoltre la resistenza vista al nodo 3 è pari al parallelo (r_{d3}\parallel r_{d4}) pertanto possiamo semplificare il circuito come:



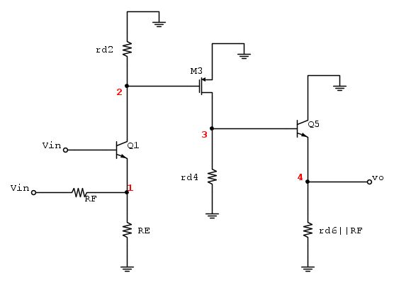
Adesso però iniziano i problemi di equivalenze che dicevo prima. Infatti, la v_o è quella calcolata ai capi della resistenza R_F \parallel r_{d6}. La corrente di emettitore è data da:

i_E = \frac{v_\pi}{r_\pi} + g_m\;v_\pi = v_\pi \left(\frac{1}{r_\pi} + g_m \right) \approx g_m \; v_\pi

la corrente che scorre sulla resistenza (r_{d3} \parallel r_{d4}) è pari a:

i_x = i_{in} - \frac{v_\pi}{r_\pi}

dove i_{in} è la corrente del generatore dipendente in ingresso. Allora facendo una LKT alla maglia interna si ha:

(r_{d3} \parallel r_{d4}) (i_{in} - \frac{v_\pi}{r_\pi}) = v_\pi + (r_{d6} \parallel R_F) \; g_m\;v_\pi

ricavando v_\pi si ottiene:

v_\pi \left[1 + (r_{d6} \parallel R_F) \;g_m + \frac{(r_{d3} \parallel r_{d4})}{r_\pi} \right] = (r_{d3} \parallel r_{d4}) \;i_{in}

adesso però non so come fare le "semplificazioni"..alla fine si dovrebbe avere:

v_o = (r_{d4}\parallel r_{d3}) g_{m3} \frac{r_{d2}}{R_F} \;v_{in}
Avatar utente
Foto Utenteoiram92
333 2 7
Frequentatore
Frequentatore
 
Messaggi: 183
Iscritto il: 30 mag 2014, 18:25

2
voti

[2] Re: Analisi di un circuito retroazionato 2

Messaggioda Foto UtenteIsidoroKZ » 2 nov 2017, 18:41

Rispondo brevemente. Il nodo 4 direi che sia "a monte" di RF, dato che il segnale di retroazione va dall'uscita verso l'ingresso.

Per fare il conto del guadagno di anello (che per i pignoli potrebbe essere un rapporto di ritorno), conviene "tagliare" in corrispondenza di un transistore con emettitore o source a ground, i conti diventano MOLTO piu` facili, perche' non bisogna ripristinare le impedenze dopo il taglio. In questo caso direi M3. Ho il sospetto che Foto UtenteMarkyMark lo sappia fare bene!
Per usare proficuamente un simulatore, bisogna sapere molta più elettronica di lui
Plug it in - it works better!
Il 555 sta all'elettronica come Arduino all'informatica! (entrambi loro malgrado)
Se volete risposte rispondete a tutte le mie domande
Avatar utente
Foto UtenteIsidoroKZ
121,2k 1 3 8
G.Master EY
G.Master EY
 
Messaggi: 21059
Iscritto il: 17 ott 2009, 0:00

0
voti

[3] Re: Analisi di un circuito retroazionato 2

Messaggioda Foto Utenteoiram92 » 2 nov 2017, 19:57

Grazie per la risposta, ho seguito il tuo consiglio ed ho tagliato sul gate di M3 (applicando l'ingresso) però continuo a non venirne a capo..se possibile (non prenderla a male :? ) gradirei procedere in modo "tradizionale" tagliando al nodo 4 e calcolando il carico. Sicuramente c'è un modo più veloce (come mi hai già fatto notare) però (nonostante gli sforzi maggiori) preferisco il metodo "meccanico" (forse perché il prof ci ha abituato ma nonostante tutto mi sembra il più semplice).

Continuo a studiarmi il circuito e se ho novità scrivo qualcosa. Nel frattempo qualcuno potrebbe confermarmi che il carico in uscita è proprio R_F? In base a quanto scritto in precedenza dovrebbe essere giusto
Avatar utente
Foto Utenteoiram92
333 2 7
Frequentatore
Frequentatore
 
Messaggi: 183
Iscritto il: 30 mag 2014, 18:25

3
voti

[4] Re: Analisi di un circuito retroazionato 2

Messaggioda Foto UtenteMarkyMark » 3 nov 2017, 0:12

:-| C'è un p-MOS. Non mi piacciono i p-MOS. Ci provo ugualmente.

Io so calcolare il rapporto di ritorno con il metodo di Middlebrook, prima lo faccio così poi vedo se riesco a farlo tagliando il circuito.

Secondo il metodo di Middlebrook si deve scegliere uno dei generatori pilotati del circuito e sostituirlo con un generatore indipendente dello stesso tipo e stesso verso. Si spegne il generatore di ingresso. Si calcola il pilota del generatore scelto, dovuto all'applicazione del generatore indipendente di valore X. Si calcola il valore del pilotato \widehat{X}. Il rapporto di ritorno è dato da T = -\frac{\widehat{X}}{X}

Il circuito per piccoli segnali è


Scelgo di lavorare sul pilotato di M3 :D


Lo tolgo dal circuito e inserisco al suo posto un generatore di corrente indipendente


Devo calcolare la tensione V_{sg} dovuta a I. "Srotolo" il circuito e calcolo il pilota usando più volte il partitore di corrente.


Si ottiene (se non ho fatto errori)
V_{sg} = -I \frac{r_{d4}//r_{d3} \cdot (\beta + 1) \cdot r_{d6} \cdot R_E \cdot \beta \cdot r_{d2}}{R \cdot (r_{d6} + (R_F + R_E // \frac{1}{g_{m1}})) \cdot (R_E + \frac{1}{g_{m1}}) \cdot (\beta + 1)}
dove
R = r_{d4} // r_{d3} + (r_{\pi} + (\beta + 1) \cdot (r_{d6} // (R_F + (R_E // \frac{1}{g_{m1}}))))

L'espressione di V_{sg} non è scritta bene, cioè in una forma a bassa entropia. Su un foglio di carta scriverei una cosa del genere
2017-11-02.png

Nella formula scritta a mano si vedono le correnti nei vari rami e si riduce la probabilità di fare errori.

Torniamo al nostro rapporto di ritorno. Abbiamo \widehat{I} = g_{m3} \cdot V_{sg}
Si sostituisce V_{sg} e si scrive il rapporto di ritorno T = -\frac{\widehat{I}}{I}

T = \frac{g_{m3} \cdot r_{d4}//r_{d3} \cdot (\beta + 1) \cdot r_{d6} \cdot R_E \cdot \beta \cdot r_{d2}}{R \cdot (r_{d6} + (R_F + R_E // \frac{1}{g_{m1}})) \cdot (R_E + \frac{1}{g_{m1}}) \cdot (\beta + 1)}

Nelle somme a denominatore puoi trascurare alcuni termini ottenendo
T \cong \frac{g_{m3} \cdot r_{d2} \cdot r_{d3} // r_{d4}}{R_F}

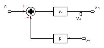
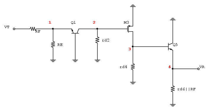
Il metodo del "taglio" (non so il vero nome :oops: ) è presente sul Sedra-Smith. Viene suggerito di scegliere un taglio comodo, ad esempio il gate di un MOS che ha impedenza infinita. Nel nostro caso vogliamo tagliare il ramo di RF. Si spegne l'ingresso e si inserisce il carico che si vedeva prima del taglio


Applicando una tensione nota V_T si deve calcolare la risposta V_R. Il rapporto di ritorno è dato da T = - \frac{V_R}{V_T}. Si ottiene lo stesso risultato di prima facendo le stesse semplificazioni. Per calcolare più facilmente V_R puoi "srotolare" il circuito in questo modo


Spero non ci siano troppi errori O_/
mark
Avatar utente
Foto UtenteMarkyMark
3.422 2 5 6
Master EY
Master EY
 
Messaggi: 518
Iscritto il: 11 giu 2016, 12:01

0
voti

[5] Re: Analisi di un circuito retroazionato 2

Messaggioda Foto Utenteoiram92 » 3 nov 2017, 17:10

Innanzitutto ti ringrazio tantissimo per la spiegazione. Il metodo di Middlebrook non è in programma però il professore ci lascia liberi di utilizzare i metodi che preferiamo. Un'occhiata gliela butto se trovo qualcosa online però solo per curiosità, non credo di usarlo in sede di esame.

1) Per quanto riguarda lo svolgimento dell'esercizio il mio problema non è tanto il calcolo delle varie correnti ma piuttosto il comprendere quali siano le possibili semplificazioni nei vari paralleli ecc..tanto per fare un esempio non ho idea di quanto possa valere una r_d. Essendo una resistenza di uscita di uno specchio di corrente immagino sia molto grande però in che ordine (di \Omega) siamo? Dalla teoria (e da Wikipedia), la resistenza di uscita di uno specchio di corrente semplice a MOS è (nel caso dello specchio formato dalla coppia M_7,M_2) pari a r_{o2}. Su Wikipedia ho trovato la formula ed avendo i parametri dati dal testo ricavo che:

r_{o2} = \frac{1+\lambda\;v_{SD2}}{\lambda \; i_{D2}} = \frac{1+\lambda\;v_{SG3}}{\lambda \; i_{D2}} = \frac{1 + 0.2 \cdot 0.7}{0.2 \cdot 50 \cdot 10^{-3}} = 1.14 \;k\Omega

il ragionamento fila?

2) Un altro dubbio che ho è relativo al fatto di aver spento il segnale in ingresso alla base del BJT, come mai? Ho utilizzato il metodo del taglio per tutti gli esercizi che ho svolto finora (ed ho sempre ottenuto il risultato desiderato) e non ho mai cortocircuitato il segnale d'ingresso (applicando anche quello sul taglio). Forse perché (guardando a ritroso) mi sono sempre capitati esercizi in cui il segnale veniva applicato sul gate di un MOS? Mi suona un po' strano però non vedo altre spiegazioni plausibili..

3) Continuando l'esercizio (utilizzando il tuo ultimo circuito aperto) vediamo che la resistenza R_E è in parallelo con la r_{\pi 1} quindi possiamo facilmente ricavare la corrente i_{RE}. Dalla LKC al nodo comune tra R_F,R_E e l'emettitore si ha:

I_{RF} = - \frac{v_{\pi 1}}{R_E} - \frac{v_{\pi 1}}{r_{\pi 1}} - g_{m1}v_{\pi1} \approx - g_{m1}v_{\pi1}

Dalla LKT alla maglia in ingresso si ricava:

v_{in} = - v_{\pi1} (1+R_F\;g_{m1}) \;\;\;\rightarrow\;\;\;v_{\pi1} = - \frac{v_{in}}{1+R_F\;g_{m1}}

conoscendo la corrente sul collettore possiamo ricavare la i_{d3} da:

i_{d3} = - g_{m3}\;r_{d2}\;\frac{g_{m1}}{1+R_F\;g_{m1}}\;v_{in}

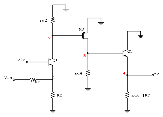
a questo punto si può semplificare il circuito (come mi ha insegnato il buon Foto UtenteIsidoroKZ) nel modo seguente:



a questo punto possiamo ricavare la v_{\pi5} dall'unica maglia a disposizione, quindi:

(r_{d3} \parallel r_{d4}) \left(i_{d3}-\frac{v_{\pi5}}{r_{\pi5}}\right) = v_{\pi5} + (r_{d6} \parallel R_F) \left(\frac{v_{\pi5}}{r_{\pi5}} + g_{m5}v_{\pi5}\right)

dopo qualche riga di sviluppi si riesce ad isolare la v_{\pi5} (ho fatto ogni passaggio con le "pinze" quindi sono sicuro di aver fatto correttamente). Alla fine si arriva a:

v_o = - \left(\frac{r_{d2}}{R_F}\;g_{m3}\;(r_{d3}\parallel r_{d4}) \right) \; \frac{(\beta+1)(r_{d6} \parallel R_F)}{r_{\pi5}+(r_{d3} \parallel r_{d4}) + (\beta+1)(r_{d6} \parallel R_F)} \; v_{in}

che sarebbe corretto soltanto se vi fosse il termine tra parentesi..il secondo termine tende a 1? Utilizzando il ragionamento al punto 1) vedo che il parallelo (r_{d3} \parallel r_{d4}) è trascurabile rispetto a r_{\pi5} (che è pari a 25\;k\Omega) e quest'ultimo risulta trascubile rispetto a (\beta+1)(r_{d6}\parallel R_F) \approx (\beta+1)r_{d6} \approx 100\;k\Omega. Quindi, se il ragionamento è corretto il secondo termine tende (approssimativamente) a 1.

I ragionamenti sono forzati (allo scopo di ottenere la soluzione corretta) oppure filano bene?
Avatar utente
Foto Utenteoiram92
333 2 7
Frequentatore
Frequentatore
 
Messaggi: 183
Iscritto il: 30 mag 2014, 18:25

3
voti

[6] Re: Analisi di un circuito retroazionato 2

Messaggioda Foto UtenteMarkyMark » 4 nov 2017, 17:21

Le ipotesi che ho fatto (non avendo risolto il BIAS e basandomi su valori che si ottengono di solito in questo tipo di esercizi) sono:
\frac{1}{g_{m1}} << R_E
\beta \sim 100
r_d \sim 100 k \Omega

Secondo queste ipotesi anche il secondo termine della tua ultima formula tende a 1

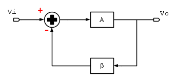
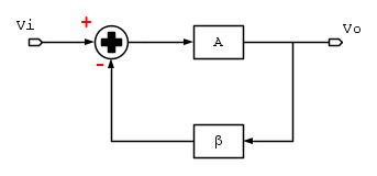
Per quanto riguarda il rapporto di ritorno, si può ragionare sullo schema a blocchi (stile controllisti) per vedere che si deve spegnere il segnale di ingresso prima di applicare il segnale di test.



Apriamo l'anello, poniamo Vi a zero e calcoliamo il rapporto di ritorno



Si ha
V_r = V_t \cdot \beta \cdot (-A)
\beta \cdot A = -\frac{V_r}{V_t}
mark
Avatar utente
Foto UtenteMarkyMark
3.422 2 5 6
Master EY
Master EY
 
Messaggi: 518
Iscritto il: 11 giu 2016, 12:01

1
voti

[7] Re: Analisi di un circuito retroazionato 2

Messaggioda Foto Utenteoiram92 » 6 nov 2017, 13:57

Scusa per il ritardo nella risposta ma in questo weekend sono stato impegnato nella raccolta delle olive. Grazie tantissimo per aver chiarito tutti i miei dubbi, spero di averli risolti tutti :ok:
Avatar utente
Foto Utenteoiram92
333 2 7
Frequentatore
Frequentatore
 
Messaggi: 183
Iscritto il: 30 mag 2014, 18:25


Torna a Elettronica generale

Chi c’è in linea

Visitano il forum: Nessuno e 182 ospiti