Cos'è ElectroYou | Login Iscriviti

ElectroYou - la comunità dei professionisti del mondo elettrico

Amplificatore audio per cuffia valvolare

Elettronica lineare e digitale: didattica ed applicazioni

Moderatori: Foto Utentecarloc, Foto Utenteg.schgor, Foto UtenteBrunoValente, Foto UtenteIsidoroKZ

0
voti

[1] Amplificatore audio per cuffia valvolare

Messaggioda Foto Utentecianfa72 » 11 feb 2025, 9:48

Ciao a tutti,
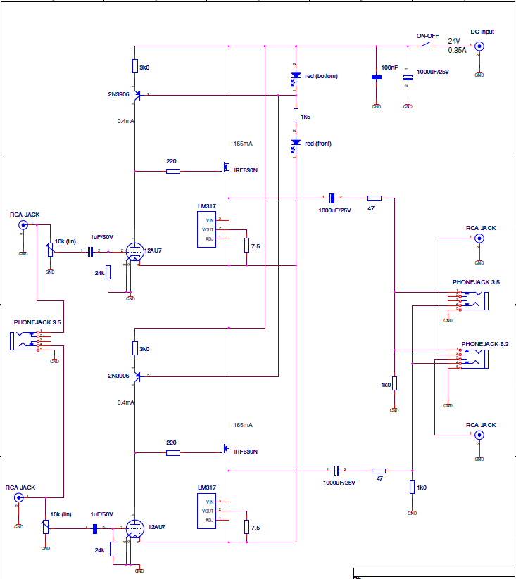
vi propongo il seguente schema di amplificatore audio per cuffia con doppio triodo 12AU7/ECC82. Onestamente il funzionamento non mi e' del tutto chiaro.

BO.PNG

Consideriamo uno dei 2 canali: la configurazione LM317 + resistenza da 7.5 ohm sul terminale Vout costituisce un generatore di corrente costante I = 1.25/7.5 = 165 mA. Tale corrente scorre nel riscaldatore (heater) di ciascun elemento del doppio triodo. In particolare il pin 9 e' l'elemento comune della coppia di filamenti riscaldatori (heater center tap).

Ora la domanda e': a cosa serve la coppia di diodi LED red/blue e quale e' il ruolo dell'n-channel mosfet IRF630 ?

Allego inoltre questo schema che evidenzia forse in modo piu' chiaro la struttura di ciascun canale (da notare il ramo centrale con i LED condiviso da essi).

headhp10.jpg

Grazie :-)
Avatar utente
Foto Utentecianfa72
56 3 7
Stabilizzato
Stabilizzato
 
Messaggi: 408
Iscritto il: 23 mar 2011, 16:07

0
voti

[2] Re: Amplificatore audio per cuffia valvolare

Messaggioda Foto Utenteelfo » 11 feb 2025, 11:33

Traduzione dal Cirillico all'Italiano.

A e B sono generatori di corrente
I led rossi e blu sono rosso di polarizzazione del generatore di corrente A e blu di "bellezza"

Valve.jpg

Avatar utente
Foto Utenteelfo
6.819 4 5 7
G.Master EY
G.Master EY
 
Messaggi: 2828
Iscritto il: 15 lug 2016, 13:27

0
voti

[3] Re: Amplificatore audio per cuffia valvolare

Messaggioda Foto Utentecianfa72 » 11 feb 2025, 12:14

Ah, quindi di fatto il LED rosso serve solo per la polarizzazione del "blocco" generatore di corrente costante che hai chiamato A.

Ora perche' il LED di "bellezza" (che dovrebbe poi esser quello rosso sul pannello frontale) e' collegato in quel modo ? Se serve solo per segnalare che il circuito e' alimentato, non sarebbe stato piu' semplice collegarlo direttamente alla linea 24 V con una appropriata resistenza verso GND ?
Avatar utente
Foto Utentecianfa72
56 3 7
Stabilizzato
Stabilizzato
 
Messaggi: 408
Iscritto il: 23 mar 2011, 16:07

2
voti

[4] Re: Amplificatore audio per cuffia valvolare

Messaggioda Foto Utenteelfo » 11 feb 2025, 12:33

cianfa72 ha scritto:Ora perche' il LED di "bellezza" (che dovrebbe poi esser quello rosso (blu?) sul pannello frontale) e' collegato in quel modo ? Se serve solo per segnalare che il circuito e' alimentato, non sarebbe stato piu' semplice collegarlo direttamente alla linea 24 V con una appropriata resistenza verso GND ?

Domande:
- quale circuito e' "piu' meglio" (Fig. 1a o Fig.1b)?
- perche'?
- quale circuito utilizza meno componenti (a parita' di funzione)?
Avatar utente
Foto Utenteelfo
6.819 4 5 7
G.Master EY
G.Master EY
 
Messaggi: 2828
Iscritto il: 15 lug 2016, 13:27

0
voti

[5] Re: Amplificatore audio per cuffia valvolare

Messaggioda Foto Utentecianfa72 » 11 feb 2025, 12:52

elfo ha scritto:Domande:
- quale circuito e' "piu' meglio" (Fig. 1a o Fig.1b)?
- perche'?
- quale circuito utilizza meno componenti (a parita' di funzione)?

Guardando l'amplificatore reale che possiedo, il led indicato come blu nello schema dovrebbe esser di fatto quello di color rosso presente sul pannello frontale dell'amplificatore stesso.

Sicuramente Fig. 1b usa un componente in meno (resistenza) e poi, in caso di guasto del filamento del triodo, solo nel caso Fig. 1a viene segnalato/evidenziato.

Ci sono altri aspetti da considerare ?
Avatar utente
Foto Utentecianfa72
56 3 7
Stabilizzato
Stabilizzato
 
Messaggi: 408
Iscritto il: 23 mar 2011, 16:07

1
voti

[6] Re: Amplificatore audio per cuffia valvolare

Messaggioda Foto Utenteelfo » 11 feb 2025, 17:10

cianfa72 ha scritto:Ci sono altri aspetti da considerare ?

Quale colore preferisci? :mrgreen:

Avatar utente
Foto Utenteelfo
6.819 4 5 7
G.Master EY
G.Master EY
 
Messaggi: 2828
Iscritto il: 15 lug 2016, 13:27

0
voti

[7] Re: Amplificatore audio per cuffia valvolare

Messaggioda Foto Utentecianfa72 » 11 feb 2025, 17:33

elfo ha scritto:Quale colore preferisci? :mrgreen:

Ah, perche' a diverso colore del diodo LED corrisponde una diversa "forward voltage" (e.g. 1.6V red vs 3.1V blu) :shock:
Avatar utente
Foto Utentecianfa72
56 3 7
Stabilizzato
Stabilizzato
 
Messaggi: 408
Iscritto il: 23 mar 2011, 16:07

0
voti

[8] Re: Amplificatore audio per cuffia valvolare

Messaggioda Foto Utentecianfa72 » 11 feb 2025, 17:52

Altra cosa: funzionando a corrente anodica costante, e tenuto conto che il gate del mosfet e' a impedenza d'ingresso praticamente infinita, il carico dinamico del triodo e' teoricamente infinito.

Mi aspetto quindi che il guadagno in tensione del triodo, e quindi dell'intero circuito, sia di fatto molto elevato.

E' corretto ?
Avatar utente
Foto Utentecianfa72
56 3 7
Stabilizzato
Stabilizzato
 
Messaggi: 408
Iscritto il: 23 mar 2011, 16:07

0
voti

[9] Re: Amplificatore audio per cuffia valvolare

Messaggioda Foto Utenteelfo » 11 feb 2025, 18:46

cianfa72 ha scritto:Altra cosa: funzionando a corrente anodica costante, e tenuto conto che il gate del mosfet e' a impedenza d'ingresso praticamente infinita, il carico dinamico del triodo e' teoricamente infinito.

Mi aspetto quindi che il guadagno in tensione del triodo, e quindi dell'intero circuito, sia di fatto molto elevato.

E' corretto ?

Il tuo circuito puo' risponderti con grande certezza: misuralo :D

Io non sono cosi sicuro:
- in parallelo alla resistenza di uscita (alta) del generatore di corrente posto sull'anodo c'e' la (bassa) "plate resistance" della valvola (qualche decina di kohm?)

- il mosfet ha una impedenza di ingresso infinita in DC.
In alternata devi considerare:

-- input capacitance
-- output capacitance
-- gm

Due ottimi libri sulle valvole:

- Valve Amplifiers Morgan Jones
- Designing Tube Preamps for Guitar and Bass Blencowe Merlin
Avatar utente
Foto Utenteelfo
6.819 4 5 7
G.Master EY
G.Master EY
 
Messaggi: 2828
Iscritto il: 15 lug 2016, 13:27

0
voti

[10] Re: Amplificatore audio per cuffia valvolare

Messaggioda Foto Utentecianfa72 » 12 feb 2025, 10:01

elfo ha scritto:Io non sono cosi sicuro:
- in parallelo alla resistenza di uscita (alta) del generatore di corrente posto sull'anodo c'e' la (bassa) "plate resistance" della valvola (qualche decina di kohm?)

Ok si, ti riferisci alla resistenza differenziale del modello linearizzato del triodo (ovvero la resistenza differenziale r_d = \left . \frac {\Delta V_{ak} } { \Delta I_a} \right|_Q calcolata sulle curve caratteristiche di uscita I_a = f(V_{ak}, V_{gk}) nel punto di lavoro Q).

ecc82_popis_002_v.jpg

elfo ha scritto:- il mosfet ha una impedenza di ingresso infinita in DC.
In alternata devi considerare:
-- input capacitance
-- output capacitance
-- gm

Ok, ma alle frequenze audio non mi aspetto tali parametri siano molto significativi. In altre parole, in prima analisi, direi che la dinamica in tensione dell'uscita sull'anodo/plate sia di fatto determinata dalla sola resistenza differenziale di uscita r_d del triodo in quella configurazione.
Avatar utente
Foto Utentecianfa72
56 3 7
Stabilizzato
Stabilizzato
 
Messaggi: 408
Iscritto il: 23 mar 2011, 16:07

Prossimo

Torna a Elettronica generale

Chi c’è in linea

Visitano il forum: Nessuno e 57 ospiti