il circuito dovrebbe funzionare perché è riportato dal libro, e sono stati opportunamente dimensionati i componenti (non da me)
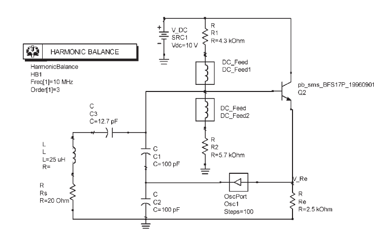
ecco la mia NETLIST
Codice: Seleziona tutto
*Oscillatore
.SUBCKT BFS17 1 2 3
Q1 6 5 7 7 BFW92
Lb 4 5 .4n
Le 7 8 .83n
L1 2 4 .35n
L2 1 6 .17n
L3 3 8 .35n
Ccb 4 6 71f
Cbe 4 8 2f
Cce 6 8 71f
.MODEL BFW92 NPN
+ IS = 2.26749E-016
+ BF = 4.27829E+001
+ NF = 9.98081E-001
+ VAF = 3.09206E+001
+ IKF = 2.80682E+000
+ ISE = 1.25812E-011
+ NE = 2.69052E+000
+ BR = 1.50821E+001
+ NR = 9.89755E-001
+ var = 1.31800E+001
+ IKR = 3.83070E-001
+ ISC = 6.22829E-016
+ NC = 1.08818E+000
+ RB = 1.00000E+001
+ IRB = 1.00000E-006
+ RBM = 1.00000E+001
+ RE = 3.00000E-001
+ RC = 2.76000E+000
+ EG = 1.11000E+000
+ XTI = 3.00000E+000
+ CJE = 8.93473E-013
+ VJE = 6.00000E-001
+ MJE = 2.81933E-001
+ TF = 1.03700E-010
+ XTF = 8.59092E+001
+ VTF = 4.16619E-002
+ ITF = 9.82771E-002
+ PTF = -1.0000E+001
+ CJC = 1.08829E-012
+ VJC = 4.07523E-001
.ENDS
VCC 1 0 10
R1 1 2 4.3k
R2 2 0 5.7k
RS 5 0 20
RE 3 0 2.5k
C1 2 4 100p
C2 4 0 100p
C3 6 2 12.7p
L 6 5 25u
XQ 1 2 3 BFS17
VIN 4 3 DC 0 AC 1 PULSE(-2 2 0 1n 2n 50u 100u)
.PROBE
.TRAN 0 200ns
.END
io pensavo che non ci fosse necessità dell'impulso, poiché l'oscillazione dovrebbe essere innescata a causa del rumore interno del BJT ma forse spice non "simula" questo fenomeno, senza l'impulso non avevo neanche un segnale in uscita, poi su un pdf ho trovato che per far partire l'oscillazione veniva inserito un impulso, ineffetti con quest'ultimo almeno si muove qualcosa, solo che non penso di averlo impostato correttamente.
Allego le immagini del libro, magari voi riuscite a interpretarle meglio di me...

Elettrotecnica e non solo (admin)
Un gatto tra gli elettroni (IsidoroKZ)
Esperienza e simulazioni (g.schgor)
Moleskine di un idraulico (RenzoDF)
Il Blog di ElectroYou (webmaster)
Idee microcontrollate (TardoFreak)
PICcoli grandi PICMicro (Paolino)
Il blog elettrico di carloc (carloc)
DirtEYblooog (dirtydeeds)
Di tutto... un po' (jordan20)
AK47 (lillo)
Esperienze elettroniche (marco438)
Telecomunicazioni musicali (clavicordo)
Automazione ed Elettronica (gustavo)
Direttive per la sicurezza (ErnestoCappelletti)
EYnfo dall'Alaska (mir)
Apriamo il quadro! (attilio)
H7-25 (asdf)
Passione Elettrica (massimob)
Elettroni a spasso (guidob)
Bloguerra (guerra)
