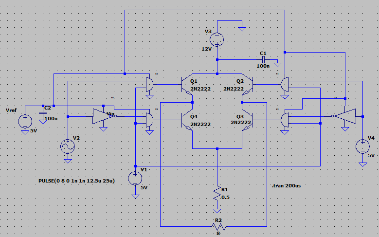
Ciao ragazzi, sono alle prese con un problema riguardante l298, un integrato che supporta due ponti H. Da com'è configurato, dallo schema fornito da ST, ho pensato di utilizzarlo come amplificatore di classe B che ha come uscita un altoparlante. Ho voluto riprodurre il funzionamento su LTSpice ma non rispecchia l'uscita che ho trovato sull'oscilloscopio, di fatto, l'uscita che è sul carico non è amplificata. Sapete dirmi dove ho sbagliato?
Inoltre, vi faccio notare che le porte logiche presenti in LTSpice non mi risultano molto comode nell'impiego dato che qualsiasi tensione in ingresso la restituiscono in uscita con 1V, quindi le ho create tramite dei CMOS.
l298 LTSpice
0
voti
[2] Re: l298 LTSpice
Cosa ci devi fare con l'integrato?
La simulazione che hai impostato tu non ti darà mai dei risultati attendibili, di fatto i modelli che hai usato nello schema appartengono a dei transistor monolitici che non hanno le stesse caratteristiche di quelli presenti nell'L298. Tante volte nei datasheet trovi delle rappresentazione equivalenti dei blocchi presenti nel chip, per cui se vuoi mettere tutto assieme devi fare attenzione a come questi sono implementati (parametri dei transistor di potenza, caratteristica delle porte logiche di driving ecc.).
Verifica la tensione di uscita delle porte logiche della tua simulazione, in più ti conviene misurare la corrente sul carico più che la tensione (dalla forma d'onda non capisco se sia single ended o differenziale).
La simulazione che hai impostato tu non ti darà mai dei risultati attendibili, di fatto i modelli che hai usato nello schema appartengono a dei transistor monolitici che non hanno le stesse caratteristiche di quelli presenti nell'L298. Tante volte nei datasheet trovi delle rappresentazione equivalenti dei blocchi presenti nel chip, per cui se vuoi mettere tutto assieme devi fare attenzione a come questi sono implementati (parametri dei transistor di potenza, caratteristica delle porte logiche di driving ecc.).
Verifica la tensione di uscita delle porte logiche della tua simulazione, in più ti conviene misurare la corrente sul carico più che la tensione (dalla forma d'onda non capisco se sia single ended o differenziale).
0
voti
[3] Re: l298 LTSpice
Sì sono d'accordo che i componenti non sono esattamente gli stessi e che lo schema fatto è a spanne ma il segnale d'uscita non viene per nulla amplificato ma attenuato. L'amplificatore è a single-ended. Ho anche testato l'uscita delle porte logiche e corrisponde alla tensione di riferimento nel caso in cui è alto
2
voti
[4] Re: l298 LTSpice
alevh ha scritto:Ciao ragazzi, sono alle prese con un problema riguardante l298, un integrato che supporta due ponti H. Da com'è configurato, dallo schema fornito da ST, ho pensato di utilizzarlo come amplificatore di classe B che ha come uscita un altoparlante.
No way! È totalmente impossibile fare quella operazione. L'L298 è un driver per motori, lo stadio di uscita e tutti i precedenti sono progettati per lavorare da interruttore, non da ampli lineari. Mancano i circuiti di polarizzazione, compensazione, preamplificazione... sono due circuiti diversi. Non si può neanche pensare di usarlo come amplificatore in classe D perché non lavora a frequenza abbastanza alta.
Per usare proficuamente un simulatore, bisogna sapere molta più elettronica di lui
Plug it in - it works better!
Il 555 sta all'elettronica come Arduino all'informatica! (entrambi loro malgrado)
Se volete risposte rispondete a tutte le mie domande
Plug it in - it works better!
Il 555 sta all'elettronica come Arduino all'informatica! (entrambi loro malgrado)
Se volete risposte rispondete a tutte le mie domande

Elettrotecnica e non solo (admin)
Un gatto tra gli elettroni (IsidoroKZ)
Esperienza e simulazioni (g.schgor)
Moleskine di un idraulico (RenzoDF)
Il Blog di ElectroYou (webmaster)
Idee microcontrollate (TardoFreak)
PICcoli grandi PICMicro (Paolino)
Il blog elettrico di carloc (carloc)
DirtEYblooog (dirtydeeds)
Di tutto... un po' (jordan20)
AK47 (lillo)
Esperienze elettroniche (marco438)
Telecomunicazioni musicali (clavicordo)
Automazione ed Elettronica (gustavo)
Direttive per la sicurezza (ErnestoCappelletti)
EYnfo dall'Alaska (mir)
Apriamo il quadro! (attilio)
H7-25 (asdf)
Passione Elettrica (massimob)
Elettroni a spasso (guidob)
Bloguerra (guerra)


