file gerber circuito stampato
1
voti
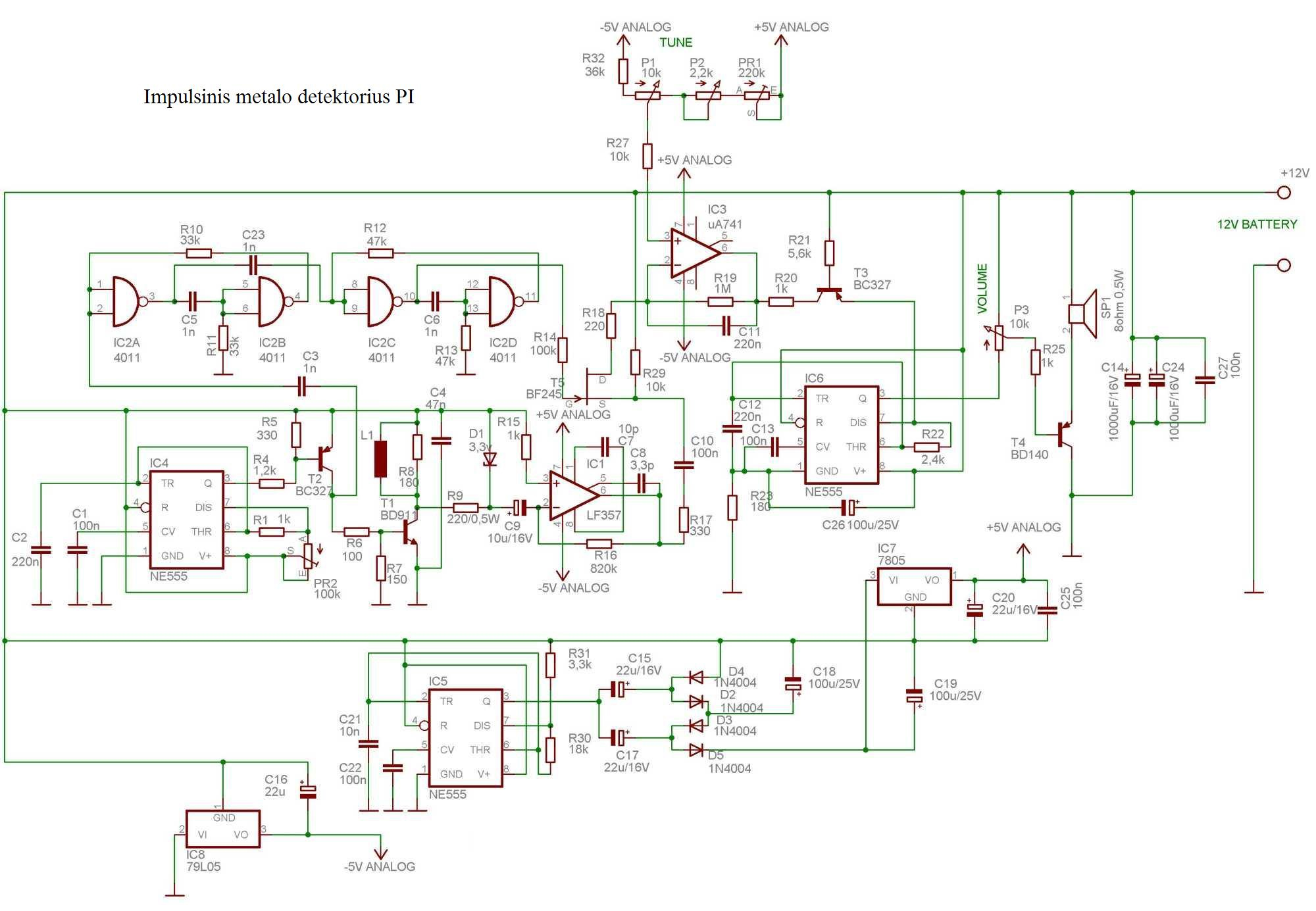
elektronik ha scritto:il disegno era già nel sito, non ho nessuna cognizione ma e un progetto che ho costruito e funziona benissimo
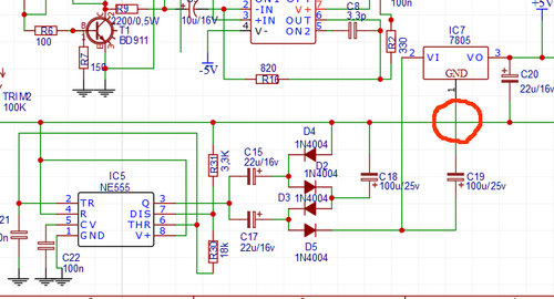
Hai uno schema "sicuro" ?
Ho più di una perplessità in merito, la prima è questa:
Come minimo manca la connessione al terminale GND del regolatore.
Poi: tutto il bordello col 555 per ricavare il +/- 5V quando con un modulino da qualche euro si otterrebbe una semplificazione notevole del circuito. Manca la descrizione (o almeno io non l'ho trovata) della bobina, che è fondamentale.
Boh
0
voti
Edgar, a parte il problema delle piste, ma tu ti fideresti di quello schema?
-

gianniniivo
9.070 7 11 13 - No Rank
- Messaggi: 2875
- Iscritto il: 5 feb 2019, 23:50
0
voti
Mah,
elektronik dice:
A me, come si dice qui, sembra che manchi 1 (facciamo anche 5 o 6) per fare 31, come dire che non c'è tutto quanto serve.
Non so se lo schema venga da qualche altra fonte più documentata e affidabile.
Con questi presupposti non lo realizzerei di certo
e un progetto che ho costruito e funziona benissimo
A me, come si dice qui, sembra che manchi 1 (facciamo anche 5 o 6) per fare 31, come dire che non c'è tutto quanto serve.
Non so se lo schema venga da qualche altra fonte più documentata e affidabile.
Con questi presupposti non lo realizzerei di certo
0
voti
Ma si, è un modo per far acquistare l'originale, prima di rischiare la costruzione di PCB che non sarebbero quelle giuste...
-

gianniniivo
9.070 7 11 13 - No Rank
- Messaggi: 2875
- Iscritto il: 5 feb 2019, 23:50
0
voti
edgar ha scritto: Hai uno schema "sicuro" ?
si ce l'ho ed è quello che ho costruito io
-

elektronik
7.800 4 6 7 - Master

- Messaggi: 3836
- Iscritto il: 12 mag 2015, 22:26
0
voti
gianniniivo ha scritto:Ma si, è un modo per far acquistare l'originale, prima di rischiare la costruzione di PCB che non sarebbero quelle giuste...
Ciao Gianni, i circuiti stampati li avrei comprati da loro ma credevo che prima avrei dovuto estrapolare il file gerber. Credo di non aver capito nulla
-

elektronik
7.800 4 6 7 - Master

- Messaggi: 3836
- Iscritto il: 12 mag 2015, 22:26
0
voti
Temo che ti toccherà acquistarla in Brasile, costa 7,89 Euro, non è chiaro il costo di spedizione ma sembrerebbe compreso nel costo di 7,89 Euro...
-

gianniniivo
9.070 7 11 13 - No Rank
- Messaggi: 2875
- Iscritto il: 5 feb 2019, 23:50
0
voti
gianniniivo ha scritto:Temo che ti toccherà acquistarla in Brasile, costa 7,89 Euro, non è chiaro il costo di spedizione ma sembrerebbe compreso nel costo di 7,89 Euro...
continuerò a costruire quello che ho costruito io, non vorrei sbagliarmi di nuovo ma mi sa che di questo ho trovato anche i file gerber
-

elektronik
7.800 4 6 7 - Master

- Messaggi: 3836
- Iscritto il: 12 mag 2015, 22:26
0
voti
Ma non ho capito a cosa ti servono i gerber se hai già il progetto realizzato...
-

gianniniivo
9.070 7 11 13 - No Rank
- Messaggi: 2875
- Iscritto il: 5 feb 2019, 23:50
Torna a Programmi applicativi: simulatori, CAD ed altro
Chi c’è in linea
Visitano il forum: Nessuno e 3 ospiti

Elettrotecnica e non solo (admin)
Un gatto tra gli elettroni (IsidoroKZ)
Esperienza e simulazioni (g.schgor)
Moleskine di un idraulico (RenzoDF)
Il Blog di ElectroYou (webmaster)
Idee microcontrollate (TardoFreak)
PICcoli grandi PICMicro (Paolino)
Il blog elettrico di carloc (carloc)
DirtEYblooog (dirtydeeds)
Di tutto... un po' (jordan20)
AK47 (lillo)
Esperienze elettroniche (marco438)
Telecomunicazioni musicali (clavicordo)
Automazione ed Elettronica (gustavo)
Direttive per la sicurezza (ErnestoCappelletti)
EYnfo dall'Alaska (mir)
Apriamo il quadro! (attilio)
H7-25 (asdf)
Passione Elettrica (massimob)
Elettroni a spasso (guidob)
Bloguerra (guerra)