Eccomi ancora qui con un quesito.
Quest'oggi avevo deciso di provare ad analizzare, con MicroCap, un comparatore a finestra. Diciamo che gira tutto, o quasi.
Allora, ecco le immagini (forme d'onda e circuito).
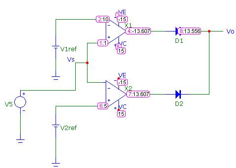
Come si può notare, nei primi istanti, quando la tensione d’ingresso (sinusoidale alternata di ampiezza 12V) è inferiore a 5V (pari a V2ref), l’uscita assume il livello alto. In tali condizioni, infatti, l’uscita dell’A.O. X2 è a VOH, il diodo D2 è polarizzato direttamente e in RL scorre corrente. La tensione d’uscita dovrebbe risultare pari alla differenza tra VOH e la c.d.t. ai capi del diodo. Ovvero:
Vo = VOH-VD = 13 – 0.7 = 12.3V
L'uscita prodotta dal circuito, però, è di 12.8 V.
Dove potrebbe essere l'inghippo?
Aggiungo che ho usato, come A.O., il generico, che ha come tensioni di saturazione positiva e negativa 13V e -13V. Ed anche il diodo è il generico, che ha una caduta diretta di 700 mV.
Grazie.
Analisi di un comparatore a finestra con MicroCap
0
voti
[2] Re: Analisi di un comparatore a finestra con MicroCap
Prova a far tracciare anche la tensione in uscita dall'operaz. prima del diodo... e poi magari senza carico.
Anche perche' c'e' di mezzo la caduta sulla resistenza d'uscita dell'operazionale dell'ordine di 50 100 ohm .
La Vsoglia diodo e' 700mV ma in questa condizione potrebbe essere minore ... misurala.
Anche perche' c'e' di mezzo la caduta sulla resistenza d'uscita dell'operazionale dell'ordine di 50 100 ohm .
La Vsoglia diodo e' 700mV ma in questa condizione potrebbe essere minore ... misurala.
"Il circuito ha sempre ragione" (Luigi Malesani)
0
voti
[3] Re: Analisi di un comparatore a finestra con MicroCap
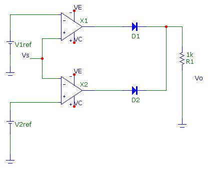
Ringrazio Renzo per il suggerimento (misurare anche la c.d.t. sul diodo). Ho sostituito il generatore sinusoidale con uno in DC con ampiezza pari ad 1 V. In questo modo ho la saturazione positiva di X2 e negativa di X1. Comunque non riesco ancora a comprendere. I file che allego sono:
a. circuito con carico;
b. circuito senza carico;
c. specifiche dell'op amp generico.
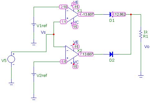
Queste le mie considerazioni ed i risultati delle misure. La c.d.t. ai capi del diodo, con carico, è 745 mV. Senza carico è 51 mV (credo che si giustifichi in quanto l'unica circolazione di corrente in D2 può avvenire attraverso D1 che, pur interdetto, presenta sempre una corrente di fuga). Scollegando fra loro i due diodi, lasciando aperto D1 e collegando D2 a massa misuro, ai capi di quest ultimo, una tensione di 772 mV circa (anche questo aumento di c.d.t. ai capi del diodo si giustifica dicendo che l'unica resistenza che limita in esso la corrente è quella di uscita dell'operazionale: in conseguenza di ciò il punto di lavoro del diodo scivola verso la parte alta della curva caratteristica con conseguente aumento della c.d.t. ai capi del diodo e della corrente in esso circolante).
Il dato che però non riesco a comprendere è la tensione all'uscita dell'A.O.. Con i due diodi tra loro scollegati e i catodi lasciati liberi, misuro una tensione di saturazione positiva di 13.607 V e negativa di -13.607 V. In questo modo, essendo aperti i circuiti di uscita degli operazionali, l'influenza della resistenza d'uscita è nulla, in quanto la c.d.t. ai suoi capi, per mancanza di circolazione di corrente, è nulla. Però i dati riportati sul "datasheet" dichiarano VOH e VOL eguali, rispettivamente, a 13 e -13 V.
Non capisco!

a. circuito con carico;
b. circuito senza carico;
c. specifiche dell'op amp generico.
Queste le mie considerazioni ed i risultati delle misure. La c.d.t. ai capi del diodo, con carico, è 745 mV. Senza carico è 51 mV (credo che si giustifichi in quanto l'unica circolazione di corrente in D2 può avvenire attraverso D1 che, pur interdetto, presenta sempre una corrente di fuga). Scollegando fra loro i due diodi, lasciando aperto D1 e collegando D2 a massa misuro, ai capi di quest ultimo, una tensione di 772 mV circa (anche questo aumento di c.d.t. ai capi del diodo si giustifica dicendo che l'unica resistenza che limita in esso la corrente è quella di uscita dell'operazionale: in conseguenza di ciò il punto di lavoro del diodo scivola verso la parte alta della curva caratteristica con conseguente aumento della c.d.t. ai capi del diodo e della corrente in esso circolante).
Il dato che però non riesco a comprendere è la tensione all'uscita dell'A.O.. Con i due diodi tra loro scollegati e i catodi lasciati liberi, misuro una tensione di saturazione positiva di 13.607 V e negativa di -13.607 V. In questo modo, essendo aperti i circuiti di uscita degli operazionali, l'influenza della resistenza d'uscita è nulla, in quanto la c.d.t. ai suoi capi, per mancanza di circolazione di corrente, è nulla. Però i dati riportati sul "datasheet" dichiarano VOH e VOL eguali, rispettivamente, a 13 e -13 V.
Non capisco!
- Allegati
-
- AO_generico.jpg (46.33 KiB) Visto 2517 volte
-
- comp_finestra_bis.jpg (15.35 KiB) Visto 2508 volte
-
- comp_finestra.jpg (16.88 KiB) Visto 2506 volte
0
voti
[4] Re: Analisi di un comparatore a finestra con MicroCap
I VPS=+13 e VNS=-13 V indicati da Microcap rappresentano "l'output voltage swing" ovvero la max tensione di picco in uscita che può essere fornita senza saturation o “clipping”.
Nella tua simulazione vai oltre questi valori fino al limite di saturazione ... i 13,6V.
Nella tua simulazione vai oltre questi valori fino al limite di saturazione ... i 13,6V.
"Il circuito ha sempre ragione" (Luigi Malesani)
0
voti
[5] Re: Analisi di un comparatore a finestra con MicroCap
Ho capito.
Ascolta Renzo, i valori di saturazione, nella scheda fornita da MicroCap, dove li trovo? Ho provato a cercarli ma mi sembra he non ci siano.
D'altronde quando si ha a che fare con circuiti, come i comparatori, che intenzionalmente impongono che l'uscita assuma i livelli di saturazione, occorre conoscerli. O forse l'unico modo - quando non si conoscono quelli dichiarati - è misurarli?
Penso anche, correggimi se sbaglio, che nel caso di op amp reali, in relazione ai quali MicroCap (versione freeware) ne fornisce una piccola selezione, sia possibile trovare questi valori nel datasheet del costruttore, giusto?
Insomma, un po' di illuminazione ad un povero appassionato ...
... che annaspa!

Ascolta Renzo, i valori di saturazione, nella scheda fornita da MicroCap, dove li trovo? Ho provato a cercarli ma mi sembra he non ci siano.
D'altronde quando si ha a che fare con circuiti, come i comparatori, che intenzionalmente impongono che l'uscita assuma i livelli di saturazione, occorre conoscerli. O forse l'unico modo - quando non si conoscono quelli dichiarati - è misurarli?
Penso anche, correggimi se sbaglio, che nel caso di op amp reali, in relazione ai quali MicroCap (versione freeware) ne fornisce una piccola selezione, sia possibile trovare questi valori nel datasheet del costruttore, giusto?
Insomma, un po' di illuminazione ad un povero appassionato ...
... che annaspa!
1
voti
[6] Re: Analisi di un comparatore a finestra con MicroCap
novizio ha scritto:...i valori di saturazione, nella scheda fornita da MicroCap, dove li trovo? Ho provato a cercarli ma mi sembra he non ci siano.
penso non ci siano proprio, da nessuna parte
novizio ha scritto:... forse l'unico modo - quando non si conoscono quelli dichiarati - è misurarli?.
bravo, quello e' il modo migliore
novizio ha scritto:...Penso anche che nel caso di op amp reali, sia possibile trovare questi valori nel datasheet del costruttore, giusto?.
penso che non li troverai nemmeno li, i valori di saturazione sono intermedi fra quelli di alimentazione e quelli di "output volt. swing" e anche per questi ultimi per farti un esempio, ---- LM318 ... pur fissando le condizioni di test a Vs=+/-15V RL=2kohm il datasheet li riporta fra +/-12V e +/-13V rispettivamente per valori minimi e tipici del componente ... Microcap ne prende una media +/-12,4V ... e quindi non avrebbe senso andare a definire un ulteriore parametro fra 13V e 15V per il valore di saturazione.
Quello che vorrei sottolineare e' che con le simulazioni al PC, non puoi pretendere di avere una corrispondenza sul campo al 100% come stai cercando di ottenere tu, il limite e' imposto dalla dispersione dei valori dei parametri dei dispositivi e della loro dipendenza da diversi fattori. Nemmeno due transistor con stessa sigla sono uguali.
Il mio consiglio finale e': simula sul PC ma poi verifica sulla breadboard con l'oscilloscopio
"Il circuito ha sempre ragione" (Luigi Malesani)

Elettrotecnica e non solo (admin)
Un gatto tra gli elettroni (IsidoroKZ)
Esperienza e simulazioni (g.schgor)
Moleskine di un idraulico (RenzoDF)
Il Blog di ElectroYou (webmaster)
Idee microcontrollate (TardoFreak)
PICcoli grandi PICMicro (Paolino)
Il blog elettrico di carloc (carloc)
DirtEYblooog (dirtydeeds)
Di tutto... un po' (jordan20)
AK47 (lillo)
Esperienze elettroniche (marco438)
Telecomunicazioni musicali (clavicordo)
Automazione ed Elettronica (gustavo)
Direttive per la sicurezza (ErnestoCappelletti)
EYnfo dall'Alaska (mir)
Apriamo il quadro! (attilio)
H7-25 (asdf)
Passione Elettrica (massimob)
Elettroni a spasso (guidob)
Bloguerra (guerra)


