Avrei una domanda da porvi: stiamo facendo una relazione sul funzionamento degli amplificatori sommatori invertenti in Electronic Workbench, e lo scopo dell'esercitazione è quello di dimostrarne il semplice utilizzo , che deve produrre risultati coerenti con i calcoli teorici. Dunque nella stesura della relazione, ho inserito degli screenshot, in particolare uno riguardante l'andamento del segnale dell'oscilloscopio: non so come interpretare tale onda, cioè quali considerazioni poter fare su di essa. Vi posto l'immagine del circuito e quella dell'onda in questione..cosa posso dire a riguardo delle onde dell'oscilloscopio? Grazie a tutti.
Simulazione Electronic Workbench - Oscilloscopio
0
voti
[1] Simulazione Electronic Workbench - Oscilloscopio
Salve ragazzi, anzitutto complimentoni per il foum, davvero molto fornito
Avrei una domanda da porvi: stiamo facendo una relazione sul funzionamento degli amplificatori sommatori invertenti in Electronic Workbench, e lo scopo dell'esercitazione è quello di dimostrarne il semplice utilizzo , che deve produrre risultati coerenti con i calcoli teorici. Dunque nella stesura della relazione, ho inserito degli screenshot, in particolare uno riguardante l'andamento del segnale dell'oscilloscopio: non so come interpretare tale onda, cioè quali considerazioni poter fare su di essa. Vi posto l'immagine del circuito e quella dell'onda in questione..cosa posso dire a riguardo delle onde dell'oscilloscopio? Grazie a tutti.
Avrei una domanda da porvi: stiamo facendo una relazione sul funzionamento degli amplificatori sommatori invertenti in Electronic Workbench, e lo scopo dell'esercitazione è quello di dimostrarne il semplice utilizzo , che deve produrre risultati coerenti con i calcoli teorici. Dunque nella stesura della relazione, ho inserito degli screenshot, in particolare uno riguardante l'andamento del segnale dell'oscilloscopio: non so come interpretare tale onda, cioè quali considerazioni poter fare su di essa. Vi posto l'immagine del circuito e quella dell'onda in questione..cosa posso dire a riguardo delle onde dell'oscilloscopio? Grazie a tutti.
- Allegati
-
- circ 1.JPG (17.35 KiB) Visto 5003 volte
-
- oscill.JPG (55.86 KiB) Visto 5023 volte
0
voti
[2] Re: Simulazione Electronic Workbench - Oscilloscopio
A parte il fatto che non capisco quel parallelo a tre in ingresso
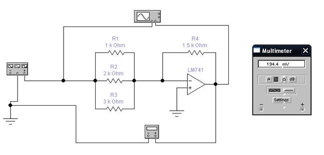
, puoi dire che, vista l'impostazione a 100mV/Div sia per il canale A che per il canale B per la deflessione verticale, il valore di picco del segnale di ingresso è pari a 100mV (come probabilmente impostato sul generatore di segnale) mentre per l'uscita dell'amplificatore è intorno ai 270mV
... non si può essere più precisi se non usando i due cursori rosso e blu ... cha hai lasciato inutilizzati ai lati
.. e che trascinati fornirebbero nelle due finestre bianche contrassegnate con T1 e T2 i valori.
(N.B. i valori indicati in T1 sono i valori delle due tensioni all'estrema sinistra ... inferiori a quelli di picco e quindi inutilizzabili, mentre nella finestra del secondo cursore i valori sono a zero ... suppongo in quanto ci sarà una posizione "neutra" finale per T2 ... scusa ma Multisim io non lo uso !)
Un consiglio, devi cercare di aumentare la risoluzione della simulazione per avere due forme d'onda meno seghettate
Si può calcolare l'amplificazione teorica con Av=-R4/(R1||R2||R3) uguale a -1.5/(6/11)=-2.75
corrispondente approssimativamente al rapporto fra i due valori di picco sull'oscilloscopio ... e si può inoltre notare come il segnale sinusoidale in uscita sia sfasato di 180° rispetto a quello di ingresso come deve essere visto l'amplificazione negativa.
Il multimetro collegato in uscita fornisce invece la tensione efficace del segnale pari a 194,4mV, che come ben sai corrisponde a

e ci permette di stimare con più precisione la VMassima in

Per quanto riguarda poi la frequenza, dall'impostazione della base dei tempi, misurando approssimativamente 5 divisioni per il periodo potremo dire che il segnale d'ingresso ha un periodo pari a 5X0,2 ms = 1 ms e di conseguenza una frequenza
.
... non si può essere più precisi se non usando i due cursori rosso e blu ... cha hai lasciato inutilizzati ai lati
.. e che trascinati fornirebbero nelle due finestre bianche contrassegnate con T1 e T2 i valori.
(N.B. i valori indicati in T1 sono i valori delle due tensioni all'estrema sinistra ... inferiori a quelli di picco e quindi inutilizzabili, mentre nella finestra del secondo cursore i valori sono a zero ... suppongo in quanto ci sarà una posizione "neutra" finale per T2 ... scusa ma Multisim io non lo uso !)
Un consiglio, devi cercare di aumentare la risoluzione della simulazione per avere due forme d'onda meno seghettate
Si può calcolare l'amplificazione teorica con Av=-R4/(R1||R2||R3) uguale a -1.5/(6/11)=-2.75
corrispondente approssimativamente al rapporto fra i due valori di picco sull'oscilloscopio ... e si può inoltre notare come il segnale sinusoidale in uscita sia sfasato di 180° rispetto a quello di ingresso come deve essere visto l'amplificazione negativa.
Il multimetro collegato in uscita fornisce invece la tensione efficace del segnale pari a 194,4mV, che come ben sai corrisponde a

e ci permette di stimare con più precisione la VMassima in
Per quanto riguarda poi la frequenza, dall'impostazione della base dei tempi, misurando approssimativamente 5 divisioni per il periodo potremo dire che il segnale d'ingresso ha un periodo pari a 5X0,2 ms = 1 ms e di conseguenza una frequenza
.
Elettrotecnica e non solo (admin)
Un gatto tra gli elettroni (IsidoroKZ)
Esperienza e simulazioni (g.schgor)
Moleskine di un idraulico (RenzoDF)
Il Blog di ElectroYou (webmaster)
Idee microcontrollate (TardoFreak)
PICcoli grandi PICMicro (Paolino)
Il blog elettrico di carloc (carloc)
DirtEYblooog (dirtydeeds)
Di tutto... un po' (jordan20)
AK47 (lillo)
Esperienze elettroniche (marco438)
Telecomunicazioni musicali (clavicordo)
Automazione ed Elettronica (gustavo)
Direttive per la sicurezza (ErnestoCappelletti)
EYnfo dall'Alaska (mir)
Apriamo il quadro! (attilio)
H7-25 (asdf)
Passione Elettrica (massimob)
Elettroni a spasso (guidob)
Bloguerra (guerra)

