PSpice: Convergence problem

Strumenti informatici per la matematica applicata, le simulazioni, il disegno: Mathcad, Matlab, Scilab, Microcap, PSpice, AutoCad ...

Moderatori: Foto Utenteg.schgor, Foto Utentedimaios

Avatar utente
Foto Utentesandro.mosfet
15 1 2 5
Frequentatore
Frequentatore
Messaggi: 272
Iscritto il: 8 apr 2008, 18:13
0
voti

[1] PSpice: Convergence problem

Messaggioda Foto Utentesandro.mosfet » 2 ott 2010, 21:22

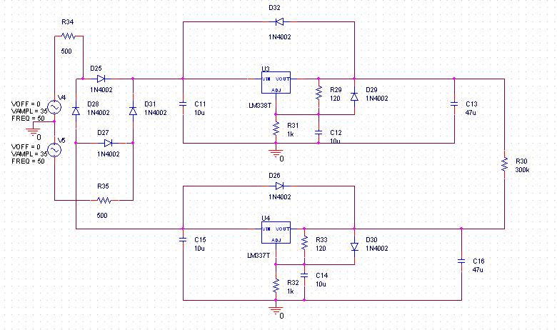
Salve, non riesco a simulare il seguente circuito in pspice, probabilmente sbaglio in qualcosa di concettuale.

mi da il seguente errore:

ERROR -- Convergence problem in transient analysis at Time = 289.3E-06
Time step = 196.1E-15, minimum allowable step size = 1.000E-12

These supply currents failed to converge:

I(X_U3.xinstlm338t.VV38) = -58.24pA \ -55.71pA



qual è il problema?
Allegati
spice alim.JPG
spice alim.JPG (59.12 KiB) Visto 1688 volte

Avatar utente
Foto Utenteg.schgor
57,8k 9 12 13
G.Master EY
G.Master EY
Messaggi: 16971
Iscritto il: 25 ott 2005, 9:58
Località: MILANO
Contatta:
0
voti

[2] Re: PSpice: Convergence problem

Messaggioda Foto Utenteg.schgor » 3 ott 2010, 11:42

Nel tuo schema non ci sono troppe "masse"
(tra loro in conflitto) ?

Avatar utente
Foto UtenteLelettrico
2.458 1 4 6
Master
Master
Messaggi: 1108
Iscritto il: 13 set 2010, 12:24
0
voti

[3] Re: PSpice: Convergence problem

Messaggioda Foto UtenteLelettrico » 3 ott 2010, 11:48

Maximun step size in Transient Options ??

Avatar utente
Foto Utentesandro.mosfet
15 1 2 5
Frequentatore
Frequentatore
Messaggi: 272
Iscritto il: 8 apr 2008, 18:13
0
voti

[4] Re: PSpice: Convergence problem

Messaggioda Foto Utentesandro.mosfet » 3 ott 2010, 12:33

era Maximun step size in Transient Options !
l'avevo lasciato vuoto...
ma che cos'è?
a quanto lo devo mettere?

Avatar utente
Foto UtenteLelettrico
2.458 1 4 6
Master
Master
Messaggi: 1108
Iscritto il: 13 set 2010, 12:24
0
voti

[5] Re: PSpice: Convergence problem

Messaggioda Foto UtenteLelettrico » 3 ott 2010, 12:35

Sei a 50 Hz quindi prova un 100 ms diviso 200
Non è un valore determinante o critico, solo eri troppo basso ... o mai specificato


Torna a “Programmi applicativi: simulatori, CAD ed altro”