Ciao Forum,
Mi piacerebbe realizzare il carico elettronico che venne presentato sulla rivista Nuova Elettronica n. 191 pag 108, LX1314 ma con una modifica. Come si può vedere dallo schema è fatto da 4 sezioni uguali in parallelo e dato che ho a disposizione un contenitore di un ex trasmettitore da cella telefonica di grandi dimensioni e completamente alettato, ho pensato di usare 16-24 sezioni, a seconda di quelle che riuscirò a farci stare e in funzione della fattibilità in base a cosa verrà fuori dal modello.
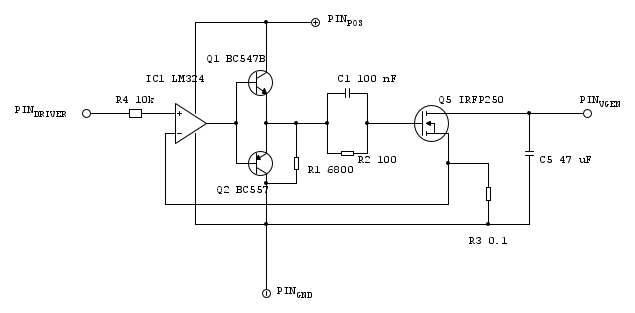
Per fare questo, dopo molta fatica e tentativi (i subcircuiti in LTSPICE son documentati maluccio) sono riuscito a creare il modello di un modulo tipo e usarlo come subcircuito in LTSPICE, ovviamente prima prova con due moduli. Per motivi di leggibilità ecco anzitutto lo schema del modulo (è in fidocad da regolamento ma è uguale a quello nel modello salvo aggiunte che dirò), scusandomi per la poca eleganza ma è il mio primo disegno in assoluto con fidocad.
A parte i due pin di alimentazione che sono ovvii, PIN_DRIVER nello schema originale è connesso al cursore di un potenziometro che da un lato è al negativo-massa, dall'altro a un riferimento a 2.5 V, con il quale si regola la corrente assorbita. PIN_VGEN a dx. nello schema è il generatore sotto test, ovviamente tutti i collegamenti dei moduli sono in parallelo quindi possiamo prendere il singolo modulo come rappresentativo dello schema, solo che ce ne sono appunto più di uno in parallelo.
Come primo tentativo ho fatto un'analisi al transitorio creando un generatore (di qui in poi "generatore" è quello che è connesso a PIN_VGEN) con una legge a rampa che parte da zero e arriva al valore impostato, fin qui 20-22 V tra i vari tentativi.
Il problema che mi impedisce di andare avanti è questo: LTSPICE mi apre due finestre, una per il modulo (M) e una per lo schema principale (S). Se rendo attiva la finestra S l'analisi impiega max un paio di secondi ma tutte le grandezze che posso valutare con il simbolo "sonda", e le correnti nei dispositivi con il simbolo "pinza" seguono perfettamente l'andamento del generatore a meno di un fattore di scala ed eventuale traslazione degli assi (mi pare si chiami trasformazione affine ma non sono certo). Ovviamente ho provato a diminuire il tempo di salita sperando che si innescasse qualche inizio di oscillazione che mi facesse capire che il circuito è "vivo" o comunque sta succedendo qualcosa, invece niente, tutto l'insieme sembra comportarsi come un perfetto resistore in ogni sua parte.
Allora ho reso attiva la finestra M cercando di leggere i valori ma il cursore non si trasforma nell'icona sonda/pinza. Sicché ho rifatto il run dell'analisi ma con mia sorpresa ne ha iniziata un'altra, diversa. Il passo di integrazione che sceglie è molto piccolo e dopo diversi minuti, arrivato a 0.05% della soluzione ho fermato perché evidentemente sto sbagliando qualcosa. I grafici dei primi microsecondi sono frastagliatissimi, il che mi fa pensare a qualche instabilità numerica del solutore.
Il tutto si è complicato quando lavorando in S ho inserito qua e là più o meno a caso, induttori e condensatori simulando filtri sia sulla linea di controllo (PIN_DRIVER) che nel generatore, e ho invocato "run" nella finestra S. Lo scopo era creare qualcosa solo per controllare se appunto succedesse qualcosa. Lì tutto torna: analisi in tempi veloci, qualche secondo, vedo i transitori, lo stabilizzarsi a regime, e soprattutto l'andamento delle correnti nei condensatori e induttori mi paiono quelli che ci si possono aspettare.
Le mie domande sono:
1) Dove sto sbagliando? Non so nemmeno cosa chiedere dato che in rete non trovo traccia della eventuale necessità di fare due analisi separate tra M e S e raccordarle in qualche modo.
2) Dato che il sottocircuito in LTSPICE si comporta (come deve) come una scatola nera, ho inserito in M alcuni pin addizionali collegati ai vari punti del circuito del modulo, in particolare al capo di R1 e di R3 che non è connesso al negativo. A meno che non esista modo (e io non lo conosco) di usare il cursore a forma di sonda dentro un sottocircuito, per capire cosa succede all'interno devo "ingannare" il modello: potrei per esempio aggiungere resistori di basso valore e "portarne" i capi all'esterno tra i pin con cui M si presenta al mondo per leggere tensioni e correnti in quello che normalmente è un collegamento diretto tra due componenti. Siccome a questi trucchetti sono molto abituato con simulatori di altre cose, so bene che quando ci sono valori che coprono diversi ordini di grandezza le matrici diventano mal condizionate e il solutore soffre. Quindi dato che nell'elettronica non so niente e non ho la sensibilità progettuale, vorrei capire se posso riciclare queste tecniche e come modificare il modulo in modo da portare all'esterno grandezze di interesse. Ovviamente graditi valori di partenza per sperimentare. Penso inoltre che questo tipo di approccio non abbia alternative dato che sarà necessario simulare la messa fuori servizio di una o più sezioni, quindi devo sapere cosa succede dentro ciascuna istanza dei vari M.
3) Ho cercato di spiegare in dettaglio cosa vorrei simulare perché ogni tipologia di schema ha i suoi problemi. Ovvero,quali saranno i problemi che mi affliggeranno? Oscillazioni? Guasti di una sezione anche se potrei rimediare aumentando le resistenze di ballast sul MOSFEF? Insomma, qualsiasi suggerimento da esperienza vissuta è benvenutissimo.
Grazie molte solo per la pazienza di chi avesse letto fin qui, e grazie per qualsiasi suggerimento vorrete darmi.
Problemi subcircuito su LTSPICE
1
voti
[2] Re: Problemi subcircuito su LTSPICE
lemure64 ha scritto:quali saranno i problemi che mi affliggeranno?
Guarda di Jim Williams:
A Closed-Loop, Wideband, 100A Active Load
https://www.analog.com/media/en/technic ... an133f.pdf
-
stefanodelfiore
1.673 3 8 - Master

- Messaggi: 569
- Iscritto il: 28 mar 2009, 19:15
- Località: Bologna
1
voti
[3] Re: Problemi subcircuito su LTSPICE
potresti postare tutti i file della tua simulazione.
Stefano
Stefano
0
voti
[4] Re: Problemi subcircuito su LTSPICE
Magari, ma come faccio? Mi pare che sul forum un caso di questo genere non sia contemplato tra i primi post in evidenza... Posso metterli sul mio dropbox e dare il link qui?
-
stefanodelfiore
1.673 3 8 - Master

- Messaggi: 569
- Iscritto il: 28 mar 2009, 19:15
- Località: Bologna
1
voti
[5] Re: Problemi subcircuito su LTSPICE
Puoi inserire i file asc e asy dei simboli come codice oppure ma non ne sono sicuro comprimere i tuoi file per creare un file zip ed allegarlo al messaggio.
Stefano
Stefano
0
voti
[6] Re: Problemi subcircuito su LTSPICE
Eccoli qua. Con l'occasione qualsiasi osservazione o correzione è benvenuta. Questa è la mia primissima simulazione in LTSPICE o altro programma simile e sicuramente ci saranno un sacco di errori e imperfezioni.
- Allegati
-
NE_191_electr_load.rar- (2.33 KiB) Scaricato 275 volte
-
stefanodelfiore
1.673 3 8 - Master

- Messaggi: 569
- Iscritto il: 28 mar 2009, 19:15
- Località: Bologna
2
voti
[7] Re: Problemi subcircuito su LTSPICE
Ho provato ad usare i file ma mancano sia simboli che modelli.
ho visto che nelle righe prese da ' ne191_10_modulo_pilota.asc ' sottoriportate si fariferimento a
.lib ..\sym\EXTRA\ExtraComparators\ns_models.lib
.lib ..\sym\EXTRA\IRF\LIB\irfp250.spi
che non sono nelle librerie e simboli standard di LTCspice ma che probabilmente hai aggiunto, spi è una estensione di Pspice. Anche il simbolo voltage- non è definito.
Stefano
ho visto che nelle righe prese da ' ne191_10_modulo_pilota.asc ' sottoriportate si fariferimento a
.lib ..\sym\EXTRA\ExtraComparators\ns_models.lib
.lib ..\sym\EXTRA\IRF\LIB\irfp250.spi
che non sono nelle librerie e simboli standard di LTCspice ma che probabilmente hai aggiunto, spi è una estensione di Pspice. Anche il simbolo voltage- non è definito.
Stefano
0
voti
[9] Re: Problemi subcircuito su LTSPICE
Ecco un secondo tentativo, ho visto che in realtà i componenti sembrano inclusi nella libreria standard, ho sistemato i generatori e ho provato a far funzionare tutto su un'installazione di LTSPICE virtualizzata e "vergine". Se non va me ne scuso, ma credo che il "da me funziona altrove no" sia qualcosa che tutti hanno incontrato prima o poi, ovviamente farò tutti i tentativi in funzione di eventuali correzioni. Unico limite la vostra pazienza...
Qualcosa sembra succedere dato che gli andamenti delle tensioni negli stessi morsetti di prova differiscono a causa delle induttanze in serie al generatore in prova. Però prima di buttarmi in un progetto simile (che per me è il primo) vorrei capire se sto partendo col piede giusto.
Grazie ancora e scusate per l'errore della prima girata (sperando sia anche l'ultimo)
Qualcosa sembra succedere dato che gli andamenti delle tensioni negli stessi morsetti di prova differiscono a causa delle induttanze in serie al generatore in prova. Però prima di buttarmi in un progetto simile (che per me è il primo) vorrei capire se sto partendo col piede giusto.
Grazie ancora e scusate per l'errore della prima girata (sperando sia anche l'ultimo)
- Allegati
-
ne_191_carico_elettronico_v1.rar- (2.74 KiB) Scaricato 172 volte
-
stefanodelfiore
1.673 3 8 - Master

- Messaggi: 569
- Iscritto il: 28 mar 2009, 19:15
- Località: Bologna
3
voti
[10] Re: Problemi subcircuito su LTSPICE
Una cosa devi sempre tenere a mente, non ti fidare ciecamente di un simulatore circuitale, prenderai solo delle bellissime cantonate. Tutti i suoi risultati vanno ragionati per bene.
Ora la simulazione non da errori di componenti mancanti, il file "pilmod_01.sub" non serve a nulla e crea solo confusione.
Se vuoi vedere i valori delle correnti e delle tensioni all'interno dei tuoi moduli devi spuntare le voci ' save subcircuit node voltage' e 'save subcircuit device current' nel menu Tools --> Control panel --> Save Defaults.
Una volta finita la simulazione fai un doppio click con il tasto sinistro del mouse sul modulo dove vuoi visualizzare una tensione o una corrente.
Toglimi una curiosità quali funzioni hanno gli induttori e i condensatori collegati a uno dei due moduli?
Ora la simulazione non da errori di componenti mancanti, il file "pilmod_01.sub" non serve a nulla e crea solo confusione.
Se vuoi vedere i valori delle correnti e delle tensioni all'interno dei tuoi moduli devi spuntare le voci ' save subcircuit node voltage' e 'save subcircuit device current' nel menu Tools --> Control panel --> Save Defaults.
Una volta finita la simulazione fai un doppio click con il tasto sinistro del mouse sul modulo dove vuoi visualizzare una tensione o una corrente.
Toglimi una curiosità quali funzioni hanno gli induttori e i condensatori collegati a uno dei due moduli?

Elettrotecnica e non solo (admin)
Un gatto tra gli elettroni (IsidoroKZ)
Esperienza e simulazioni (g.schgor)
Moleskine di un idraulico (RenzoDF)
Il Blog di ElectroYou (webmaster)
Idee microcontrollate (TardoFreak)
PICcoli grandi PICMicro (Paolino)
Il blog elettrico di carloc (carloc)
DirtEYblooog (dirtydeeds)
Di tutto... un po' (jordan20)
AK47 (lillo)
Esperienze elettroniche (marco438)
Telecomunicazioni musicali (clavicordo)
Automazione ed Elettronica (gustavo)
Direttive per la sicurezza (ErnestoCappelletti)
EYnfo dall'Alaska (mir)
Apriamo il quadro! (attilio)
H7-25 (asdf)
Passione Elettrica (massimob)
Elettroni a spasso (guidob)
Bloguerra (guerra)




