Ciao a tutti. Non sono bravo ad usare i simulatori.Mi succede una cosa strana:
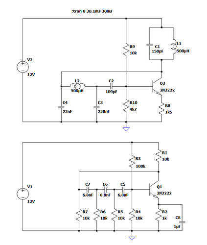
Ho fileuno con un oscillatore a 500kHz che funziona bene.
Ho filedue con un oscillatore a 1 kHz che funziona bene.
Se però in filetre ripeto i circuiti,non accoppiati fra loro, con la stessa alimentazione oppure ciascuno la sua non funzionano.
Se ne cancello uno o l'altro quello che rimane funziona.
Ovviamente nel testare l'uno o l'altro modifico SpiceAnalysis.
Un aiuto?
LTSpice
-
Etemenanki
9.532 3 6 10 - Master

- Messaggi: 5964
- Iscritto il: 2 apr 2021, 23:42
- Località: Dalle parti di un grande lago ... :)
0
voti
[3] Re: LTSpice
Io con LTSpice (ma anche con TINA-TI) ho avuto diverse delusioni e comportamenti assurdi, a volte anche per circuiti semplicissimi (ad esempio, inserendo un PNP in un circuito con altri NPN, tutto smetteva di funzionare, mentre il modello fisico funzionava perfettamente, altre volte succedeva cambiando i modelli di transistor "generici" con modelli specifici con i parametri reali emulati, e cosi via).
Hai usato connessioni di massa per entrambi ?
Hai controllato se gli alimentatori avevano specificata una resistenza interna ? (so che e' assurdo, ma a volte lasciare lo zero di default mi ha creato enormi problemi)
Hai settato le condizioni iniziali dei vari nodi con .IC ? (a volte aiuta)
Sempre a proposito di LTSpice, conosci gia questi comandi ? (magari possono venirti utili)
Hai usato connessioni di massa per entrambi ?
Hai controllato se gli alimentatori avevano specificata una resistenza interna ? (so che e' assurdo, ma a volte lasciare lo zero di default mi ha creato enormi problemi)
Hai settato le condizioni iniziali dei vari nodi con .IC ? (a volte aiuta)
Sempre a proposito di LTSpice, conosci gia questi comandi ? (magari possono venirti utili)
"Sopravvivere" e' attualmente l'unico lusso che la maggior parte dei Cittadini italiani,
sia pure a costo di enormi sacrifici, riesce ancora a permettersi.
sia pure a costo di enormi sacrifici, riesce ancora a permettersi.

Elettrotecnica e non solo (admin)
Un gatto tra gli elettroni (IsidoroKZ)
Esperienza e simulazioni (g.schgor)
Moleskine di un idraulico (RenzoDF)
Il Blog di ElectroYou (webmaster)
Idee microcontrollate (TardoFreak)
PICcoli grandi PICMicro (Paolino)
Il blog elettrico di carloc (carloc)
DirtEYblooog (dirtydeeds)
Di tutto... un po' (jordan20)
AK47 (lillo)
Esperienze elettroniche (marco438)
Telecomunicazioni musicali (clavicordo)
Automazione ed Elettronica (gustavo)
Direttive per la sicurezza (ErnestoCappelletti)
EYnfo dall'Alaska (mir)
Apriamo il quadro! (attilio)
H7-25 (asdf)
Passione Elettrica (massimob)
Elettroni a spasso (guidob)
Bloguerra (guerra)



