Cos'è ElectroYou | Login Iscriviti

ElectroYou - la comunità dei professionisti del mondo elettrico

Disturbo su Ampli DIY

hi-fi, luci, suoni, effetti speciali, palcoscenici...

Moderatore: Foto UtenteIsidoroKZ

0
voti

[11] Re: Disturbo su Ampli DIY

Messaggioda Foto Utentefrancos » 26 set 2012, 16:56

Lelettrico ha scritto::arrow: Si spiega il rumore, che sembra una autooscillazione dovuta al layout ....


Il cap mi sembrava una blanda soluzione... :roll:
Avatar utente
Foto Utentefrancos
35 3 7
Frequentatore
Frequentatore
 
Messaggi: 284
Iscritto il: 30 mar 2012, 13:11

1
voti

[12] Re: Disturbo su Ampli DIY

Messaggioda Foto UtenteIsidoroKZ » 26 set 2012, 17:40

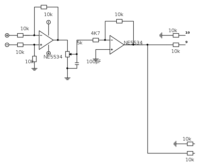
Tutti quei condensatori in serie al segnale a che cosa servono? E la resistenza da 39kohm collegata a ground dopo il secondo operazionale?

Non c'entra nulla con il rumore, mi sembrano componenti inutili.
Per usare proficuamente un simulatore, bisogna sapere molta più elettronica di lui
Plug it in - it works better!
Il 555 sta all'elettronica come Arduino all'informatica! (entrambi loro malgrado)
Se volete risposte rispondete a tutte le mie domande
Avatar utente
Foto UtenteIsidoroKZ
121,2k 1 3 8
G.Master EY
G.Master EY
 
Messaggi: 21059
Iscritto il: 17 ott 2009, 0:00

0
voti

[13] Re: Disturbo su Ampli DIY

Messaggioda Foto Utentefrancos » 26 set 2012, 17:51

IsidoroKZ ha scritto:, mi sembrano componenti inutili.


penso che siano i vari stadi scopiazzati singolarmente e incollati alla brutta uno in serie all'altro :cool:

ps
Il pot da 10 K..posizione strategica...
Ultima modifica di Foto Utentefrancos il 26 set 2012, 17:53, modificato 1 volta in totale.
Avatar utente
Foto Utentefrancos
35 3 7
Frequentatore
Frequentatore
 
Messaggi: 284
Iscritto il: 30 mar 2012, 13:11

0
voti

[14] Re: Disturbo su Ampli DIY

Messaggioda Foto UtenteMrJack » 26 set 2012, 17:52

Allora, ricapitolando: oggi pomeriggio ho apportato delle modifiche alle masse del circuito: in particolare ho portato la massa del gruppo RC e quella della R del pin 10, direttamente al centrale del trafo e il miglioramento è stato netto sebbene persista ancora un rumore che vorrei cancellare completamente.
Sull'altro 3886 non ho toccato niente, potrebbe darsi che una volta riportate tutte le masse direttamente al punto centrale, il rumore diminuisca? e se inserissi l'induttanza, potrebbe ancora migliorare la situazione?
Grazie a tutti.

@isidoroKz: il primo operazionale è uno sbilanciatore, il secondo un ampli per il controllo del volume e la R da 39K insiema al cond da 470nF sono un HPF centrato sui 10Hz per pulire il segnale.

@francos: dove mi consigli di mettere il pot quindi?

@Lelettrico: cosa intendi per piano di massa? dici che dovrei fare piste più grosse per le masse?
Avatar utente
Foto UtenteMrJack
10 1 4
Frequentatore
Frequentatore
 
Messaggi: 157
Iscritto il: 4 ago 2010, 22:21

0
voti

[15] Re: Disturbo su Ampli DIY

Messaggioda Foto UtenteLelettrico » 26 set 2012, 18:23

Certo che si, ma piu di ogni altra cosa segui le indicazioni del DS alla voce stabilita'.
Se qualcosa non ti e' chiaro magari chiedi qui che ci sono persone molto preparate (non io of course) che seguono il campo hi-fi da molto tempo.
Insomma ... se vedi che migliora routando le masse, significa che il problema era quello, proprio come consigliato da Texas nel DS. Dagli una letta profonda e non fidarti degli schemi che trovi in rete, fidati solo del DS che poi son quelli che lo hanno fatto.
Avatar utente
Foto UtenteLelettrico
2.458 1 4 6
Master
Master
 
Messaggi: 1108
Iscritto il: 13 set 2010, 12:24

0
voti

[16] Re: Disturbo su Ampli DIY

Messaggioda Foto UtenteMrJack » 26 set 2012, 18:35

OK, grazie mille per le dritte. Mi sono letto il DS e in sostanza si dice di usare tracce larghe per le masse e di riportare tutte le varie masse in un unico punto facendo il percorso più breve possibile.

Come dicevo ho iniziato a spostare le masse nel punto centrale del trafo (me ne manca ancora qualcuna) e il miglioramento è stato netto. Sull'altro LM però non ho ancora spostato niente. è possibile che il rumore residuo sia provocato dalle masse dell'altro LM?
Grazie
Avatar utente
Foto UtenteMrJack
10 1 4
Frequentatore
Frequentatore
 
Messaggi: 157
Iscritto il: 4 ago 2010, 22:21

0
voti

[17] Re: Disturbo su Ampli DIY

Messaggioda Foto Utentefrancos » 26 set 2012, 18:45

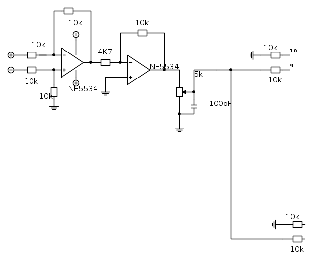
io personalmente avrei optato per uno di questi ingressi.

ps
il condensatore 100 uF dei 30V- ha la polarità inversa ?




Avatar utente
Foto Utentefrancos
35 3 7
Frequentatore
Frequentatore
 
Messaggi: 284
Iscritto il: 30 mar 2012, 13:11

0
voti

[18] Re: Disturbo su Ampli DIY

Messaggioda Foto UtenteMrJack » 26 set 2012, 18:51

Intendi il C sui -30V? si è stato montato con il + verso massa come ho visto su schemi in rete.
Ma mettendo il pot in quella posizione funziona solo come attenuatore giusto? io invece volevo un pot che avesse un uscita da Vin/2 a Vinx2 così da dare del volume qualora servisse.
Avatar utente
Foto UtenteMrJack
10 1 4
Frequentatore
Frequentatore
 
Messaggi: 157
Iscritto il: 4 ago 2010, 22:21

0
voti

[19] Re: Disturbo su Ampli DIY

Messaggioda Foto Utentefrancos » 26 set 2012, 19:03

con la resistenza da 4.7k e quella da 10k se hai in ingresso 1V pp ti ritrovi in uscita 2.1V pp.
Avatar utente
Foto Utentefrancos
35 3 7
Frequentatore
Frequentatore
 
Messaggi: 284
Iscritto il: 30 mar 2012, 13:11

0
voti

[20] Re: Disturbo su Ampli DIY

Messaggioda Foto UtenteMrJack » 26 set 2012, 19:07

ah ok, è vero. Scusami ma che problemi avrei lasciandolo come l'ho messo io?
Avatar utente
Foto UtenteMrJack
10 1 4
Frequentatore
Frequentatore
 
Messaggi: 157
Iscritto il: 4 ago 2010, 22:21

PrecedenteProssimo

Torna a Elettronica e spettacolo

Chi c’è in linea

Visitano il forum: Nessuno e 14 ospiti